View on GitHub

DNSViz: A DNS visualization tool

ag.gov

DNSSEC options (hide)
  1. |?|
  2. |?|
  3. |?|
  4. |?|
  5. |?|
  6. |?|
  7. |?|
  8. |?|
  9. |?|
  10. |?|
Notices
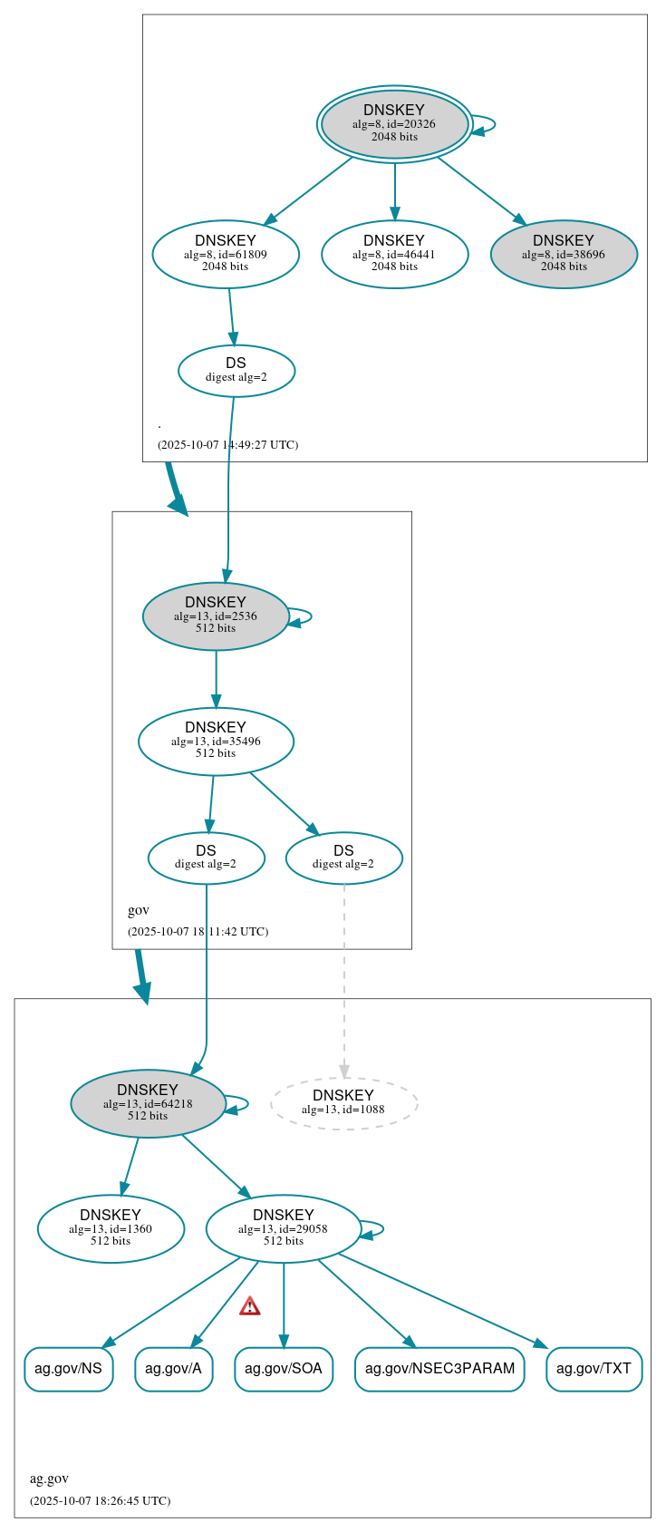
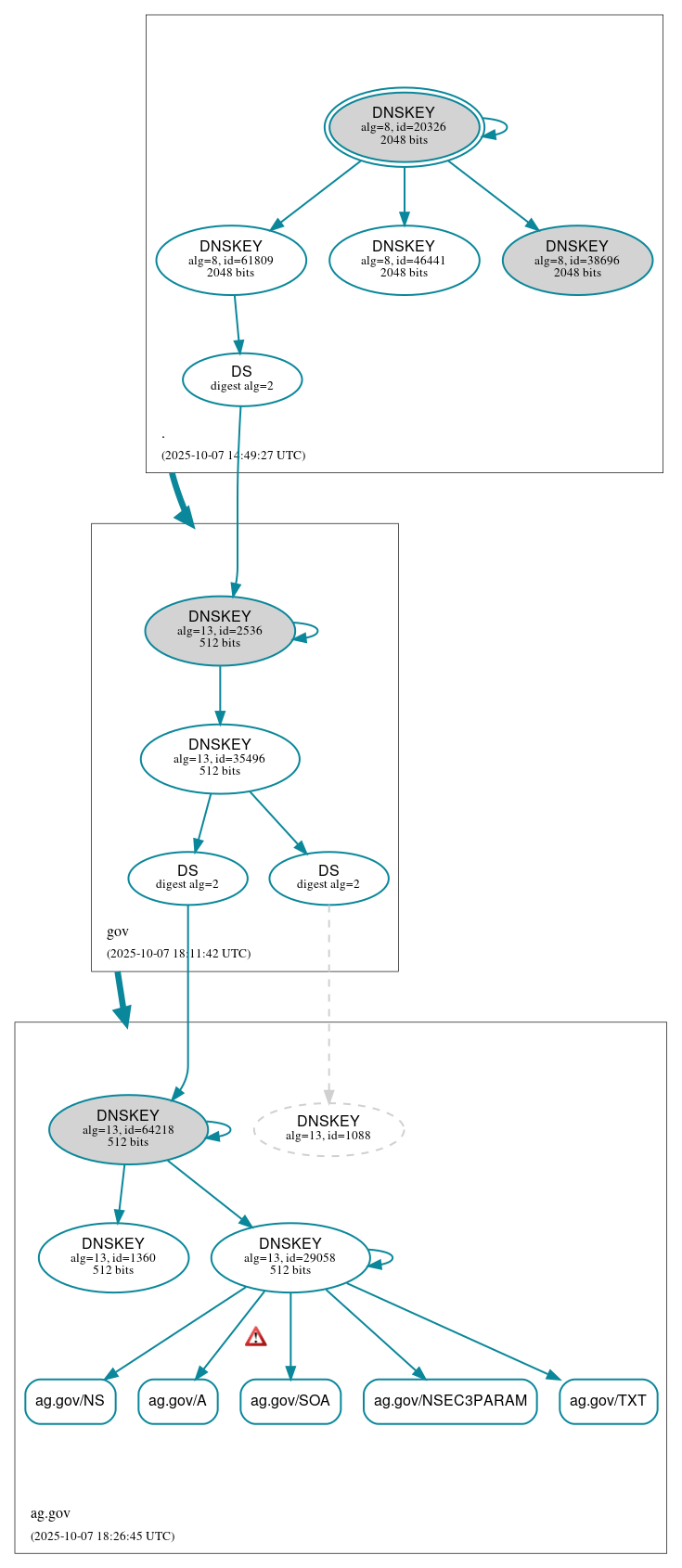
DNSSEC Authentication Chain

RRset statusRRset status

Secure (5)
  • ag.gov/A
  • ag.gov/NS
  • ag.gov/NSEC3PARAM
  • ag.gov/SOA
  • ag.gov/TXT

DNSKEY/DS/NSEC statusDNSKEY/DS/NSEC status

Secure (12)
  • ./DNSKEY (alg 8, id 20326)
  • ./DNSKEY (alg 8, id 38696)
  • ./DNSKEY (alg 8, id 46441)
  • ./DNSKEY (alg 8, id 61809)
  • ag.gov/DNSKEY (alg 13, id 1360)
  • ag.gov/DNSKEY (alg 13, id 29058)
  • ag.gov/DNSKEY (alg 13, id 64218)
  • ag.gov/DS (alg 13, id 1088)
  • ag.gov/DS (alg 13, id 64218)
  • gov/DNSKEY (alg 13, id 2536)
  • gov/DNSKEY (alg 13, id 35496)
  • gov/DS (alg 13, id 2536)
Non_existent (1)
  • ag.gov/DNSKEY (alg 13, id 1088)

Delegation statusDelegation status

Secure (2)
  • . to gov
  • gov to ag.gov

NoticesNotices

Errors (7)
  • RRSIG ag.gov/A alg 13, id 29058: With a TTL of 604800 the RRSIG RR can be in the cache of a non-validating resolver until 5 days after it expires at 2025-10-09 16:16:51+00:00. See RFC 4035, Sec. 5.3.3.
  • ag.gov/AAAA has errors; select the "Denial of existence" DNSSEC option to see them.
  • ty5dr.hk6pe.ag.gov/A has errors; select the "Denial of existence" DNSSEC option to see them.
  • ag.gov/CNAME has errors; select the "Denial of existence" DNSSEC option to see them.
  • ag.gov/MX has errors; select the "Denial of existence" DNSSEC option to see them.
  • ag.gov/CDS has errors; select the "Denial of existence" DNSSEC option to see them.
  • ag.gov/CDNSKEY has errors; select the "Denial of existence" DNSSEC option to see them.
Warnings (6)
  • ag.gov/AAAA has warnings; select the "Denial of existence" DNSSEC option to see them.
  • ty5dr.hk6pe.ag.gov/A has warnings; select the "Denial of existence" DNSSEC option to see them.
  • ag.gov/CNAME has warnings; select the "Denial of existence" DNSSEC option to see them.
  • ag.gov/MX has warnings; select the "Denial of existence" DNSSEC option to see them.
  • ag.gov/CDS has warnings; select the "Denial of existence" DNSSEC option to see them.
  • ag.gov/CDNSKEY has warnings; select the "Denial of existence" DNSSEC option to see them.

DNSKEY legend

Full legend
SEP bit setSEP bit set
Revoke bit setRevoke bit set
Trust anchorTrust anchor
Download: png | svg
Warning JavaScript is required to make the graph below interactive.
DNSSEC authentication graph