View on GitHub

DNSViz: A DNS visualization tool

af.mil

DNSSEC options (hide)
  1. |?|
  2. |?|
  3. |?|
  4. |?|
  5. |?|
  6. |?|
  7. |?|
  8. |?|
  9. |?|
  10. |?|
Notices
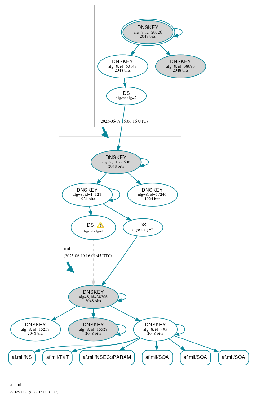
DNSSEC Authentication Chain

RRset statusRRset status

Secure (6)
  • af.mil/NS
  • af.mil/NSEC3PARAM
  • af.mil/SOA
  • af.mil/SOA
  • af.mil/SOA
  • af.mil/TXT

DNSKEY/DS/NSEC statusDNSKEY/DS/NSEC status

Secure (13)
  • ./DNSKEY (alg 8, id 20326)
  • ./DNSKEY (alg 8, id 38696)
  • ./DNSKEY (alg 8, id 53148)
  • af.mil/DNSKEY (alg 8, id 15258)
  • af.mil/DNSKEY (alg 8, id 15529)
  • af.mil/DNSKEY (alg 8, id 38206)
  • af.mil/DNSKEY (alg 8, id 495)
  • af.mil/DS (alg 8, id 38206)
  • af.mil/DS (alg 8, id 38206)
  • mil/DNSKEY (alg 8, id 14128)
  • mil/DNSKEY (alg 8, id 57246)
  • mil/DNSKEY (alg 8, id 63500)
  • mil/DS (alg 8, id 63500)

Delegation statusDelegation status

Secure (2)
  • . to mil
  • mil to af.mil

NoticesNotices

Errors (20)
  • RRSIG af.mil/DNSKEY alg 8, id 15529: With a TTL of 149885 the RRSIG RR can be in the cache of a non-validating resolver until 1 day after it expires at 2025-06-19 22:55:01+00:00. See RFC 4035, Sec. 5.3.3.
  • RRSIG af.mil/DNSKEY alg 8, id 15529: With a TTL of 149885 the RRSIG RR can be in the cache of a non-validating resolver until 1 day after it expires at 2025-06-19 22:55:01+00:00. See RFC 4035, Sec. 5.3.3.
  • RRSIG af.mil/DNSKEY alg 8, id 15529: With a TTL of 149885 the RRSIG RR can be in the cache of a non-validating resolver until 1 day after it expires at 2025-06-19 22:55:01+00:00. See RFC 4035, Sec. 5.3.3.
  • RRSIG af.mil/DNSKEY alg 8, id 15529: With a TTL of 149885 the RRSIG RR can be in the cache of a non-validating resolver until 1 day after it expires at 2025-06-19 22:55:01+00:00. See RFC 4035, Sec. 5.3.3.
  • RRSIG af.mil/DNSKEY alg 8, id 38206: With a TTL of 149885 the RRSIG RR can be in the cache of a non-validating resolver until 1 day after it expires at 2025-06-19 22:55:01+00:00. See RFC 4035, Sec. 5.3.3.
  • RRSIG af.mil/DNSKEY alg 8, id 38206: With a TTL of 149885 the RRSIG RR can be in the cache of a non-validating resolver until 1 day after it expires at 2025-06-19 22:55:01+00:00. See RFC 4035, Sec. 5.3.3.
  • RRSIG af.mil/DNSKEY alg 8, id 38206: With a TTL of 149885 the RRSIG RR can be in the cache of a non-validating resolver until 1 day after it expires at 2025-06-19 22:55:01+00:00. See RFC 4035, Sec. 5.3.3.
  • RRSIG af.mil/DNSKEY alg 8, id 38206: With a TTL of 149885 the RRSIG RR can be in the cache of a non-validating resolver until 1 day after it expires at 2025-06-19 22:55:01+00:00. See RFC 4035, Sec. 5.3.3.
  • RRSIG af.mil/DNSKEY alg 8, id 495: With a TTL of 149885 the RRSIG RR can be in the cache of a non-validating resolver until 1 day after it expires at 2025-06-19 22:55:01+00:00. See RFC 4035, Sec. 5.3.3.
  • RRSIG af.mil/DNSKEY alg 8, id 495: With a TTL of 149885 the RRSIG RR can be in the cache of a non-validating resolver until 1 day after it expires at 2025-06-19 22:55:01+00:00. See RFC 4035, Sec. 5.3.3.
  • RRSIG af.mil/DNSKEY alg 8, id 495: With a TTL of 149885 the RRSIG RR can be in the cache of a non-validating resolver until 1 day after it expires at 2025-06-19 22:55:01+00:00. See RFC 4035, Sec. 5.3.3.
  • RRSIG af.mil/DNSKEY alg 8, id 495: With a TTL of 149885 the RRSIG RR can be in the cache of a non-validating resolver until 1 day after it expires at 2025-06-19 22:55:01+00:00. See RFC 4035, Sec. 5.3.3.
  • af.mil/CNAME has errors; select the "Denial of existence" DNSSEC option to see them.
  • af.mil/CDNSKEY has errors; select the "Denial of existence" DNSSEC option to see them.
  • af.mil/AAAA has errors; select the "Denial of existence" DNSSEC option to see them.
  • af.mil/A has errors; select the "Denial of existence" DNSSEC option to see them.
  • 81cpl.qndu1.af.mil/A has errors; select the "Denial of existence" DNSSEC option to see them.
  • af.mil/DNSKEY has errors; select the "Denial of existence" DNSSEC option to see them.
  • af.mil/CDS has errors; select the "Denial of existence" DNSSEC option to see them.
  • af.mil/MX has errors; select the "Denial of existence" DNSSEC option to see them.
Warnings (11)
  • af.mil/DS (alg 8, id 38206): DNSSEC implementers are prohibited from implementing signing with DS algorithm 1 (SHA-1). See RFC 8624, Sec. 3.2.
  • af.mil/DS (alg 8, id 38206): DNSSEC implementers are prohibited from implementing signing with DS algorithm 1 (SHA-1). See RFC 8624, Sec. 3.2.
  • af.mil/DS (alg 8, id 38206): DS records with digest type 1 (SHA-1) are ignored when DS records with digest type 2 (SHA-256) exist in the same RRset. See RFC 4509, Sec. 3.
  • af.mil/DS (alg 8, id 38206): DS records with digest type 1 (SHA-1) are ignored when DS records with digest type 2 (SHA-256) exist in the same RRset. See RFC 4509, Sec. 3.
  • af.mil/CNAME has warnings; select the "Denial of existence" DNSSEC option to see them.
  • af.mil/CDNSKEY has warnings; select the "Denial of existence" DNSSEC option to see them.
  • af.mil/AAAA has warnings; select the "Denial of existence" DNSSEC option to see them.
  • af.mil/A has warnings; select the "Denial of existence" DNSSEC option to see them.
  • 81cpl.qndu1.af.mil/A has warnings; select the "Denial of existence" DNSSEC option to see them.
  • af.mil/CDS has warnings; select the "Denial of existence" DNSSEC option to see them.
  • af.mil/MX has warnings; select the "Denial of existence" DNSSEC option to see them.

DNSKEY legend

Full legend
SEP bit setSEP bit set
Revoke bit setRevoke bit set
Trust anchorTrust anchor
Download: png | svg
Warning JavaScript is required to make the graph below interactive.
DNSSEC authentication graph