View on GitHub
admin.ch
Updated:
2025-03-11 09:48:06 UTC
(
324 days ago
)
Go to most recent »
« Previous analysis
|
Next analysis »
Tweet
DNSSEC
Responses
Servers
Analyze
DNSSEC options (
hide
)
|?|
RR types:
--All--
A
AAAA
TXT
PTR
MX
NS
SOA
CNAME
SRV
NAPTR
TLSA
NSEC3PARAM
CDNSKEY
CDS
CAA
|?|
DNSSEC algorithms:
--All--
1 - RSA/MD5
3 - DSA/SHA1
5 - RSA/SHA-1
6 - DSA-NSEC3-SHA1
7 - RSASHA1-NSEC3-SHA1
8 - RSA/SHA-256
10 - RSA/SHA-512
12 - GOST R 34.10-2001
13 - ECDSA Curve P-256 with SHA-256
14 - ECDSA Curve P-384 with SHA-384
15 - Ed25519
16 - Ed448
|?|
DS digest algorithms:
--All--
1 - SHA-1
2 - SHA-256
3 - GOST R 34.11-94
4 - SHA-384
|?|
Denial of existence:
|?|
Redundant edges:
|?|
Ignore RFC 8624:
|?|
Ignore RFC 9276:
|?|
Multi-signer:
|?|
Trust anchors:
Root zone KSK
|?|
Additional trusted keys:
Notices
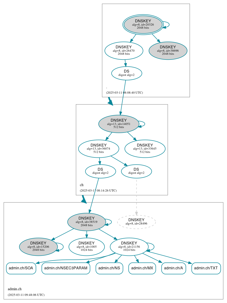
DNSSEC Authentication Chain
RRset status
Secure
(6)
admin.ch/A
admin.ch/MX
admin.ch/NS
admin.ch/NSEC3PARAM
admin.ch/SOA
admin.ch/TXT
DNSKEY/DS/NSEC status
Secure
(13)
./DNSKEY (alg 8, id 20326)
./DNSKEY (alg 8, id 26470)
./DNSKEY (alg 8, id 38696)
admin.ch/DNSKEY (alg 8, id 1005)
admin.ch/DNSKEY (alg 8, id 15206)
admin.ch/DNSKEY (alg 8, id 21156)
admin.ch/DNSKEY (alg 8, id 38519)
admin.ch/DS (alg 8, id 28496)
admin.ch/DS (alg 8, id 38519)
ch/DNSKEY (alg 13, id 14051)
ch/DNSKEY (alg 13, id 33645)
ch/DNSKEY (alg 13, id 36074)
ch/DS (alg 13, id 14051)
Non_existent
(1)
admin.ch/DNSKEY (alg 8, id 28496)
Delegation status
Secure
(2)
. to ch
ch to admin.ch
DNSKEY legend
Full legend
SEP bit set
Revoke bit set
Trust anchor
See also
DNSSEC Debugger
by
Verisign Labs
.
Download:
png
|
svg
JavaScript is required to make the graph below interactive.