View on GitHub

DNSViz: A DNS visualization tool

adamantium.online

« Previous analysis | Next analysis »
DNSSEC options (hide)
  1. |?|
  2. |?|
  3. |?|
  4. |?|
  5. |?|
  6. |?|
  7. |?|
  8. |?|
  9. |?|
  10. |?|
Notices
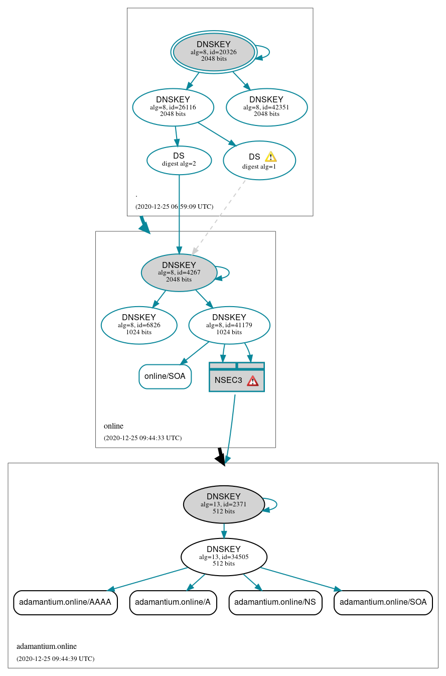
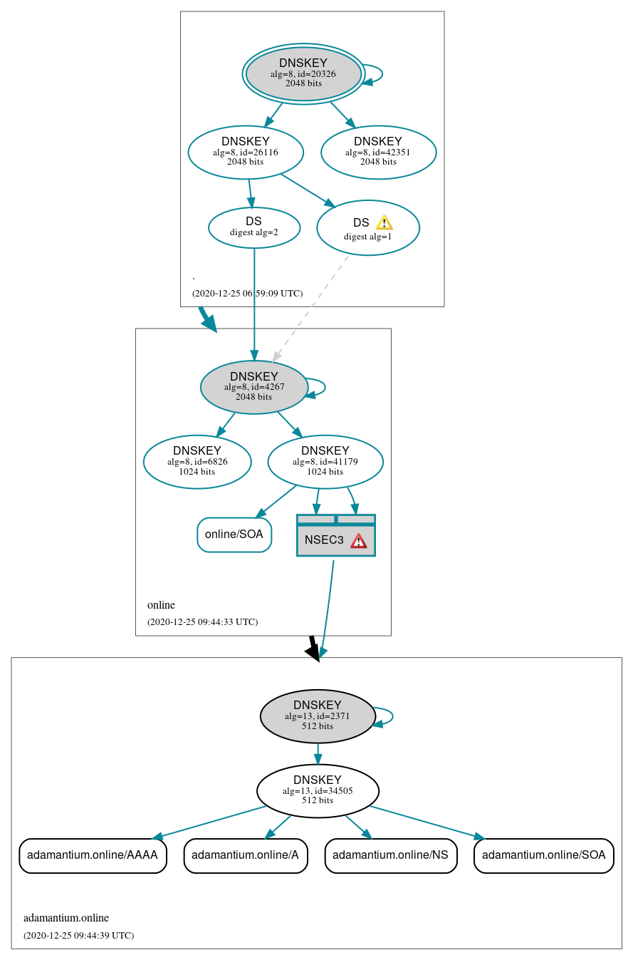
DNSSEC Authentication Chain

RRset statusRRset status

Insecure (4)
  • adamantium.online/A
  • adamantium.online/AAAA
  • adamantium.online/NS
  • adamantium.online/SOA
Secure (1)
  • online/SOA

DNSKEY/DS/NSEC statusDNSKEY/DS/NSEC status

Insecure (2)
  • adamantium.online/DNSKEY (alg 13, id 2371)
  • adamantium.online/DNSKEY (alg 13, id 34505)
Secure (9)
  • ./DNSKEY (alg 8, id 20326)
  • ./DNSKEY (alg 8, id 26116)
  • ./DNSKEY (alg 8, id 42351)
  • NSEC3 proving non-existence of adamantium.online/DS
  • online/DNSKEY (alg 8, id 41179)
  • online/DNSKEY (alg 8, id 4267)
  • online/DNSKEY (alg 8, id 6826)
  • online/DS (alg 8, id 4267)
  • online/DS (alg 8, id 4267)

Delegation statusDelegation status

Insecure (1)
  • online to adamantium.online
Secure (1)
  • . to online

NoticesNotices

Errors (3)
  • NSEC3 proving non-existence of adamantium.online/DS: An iterations count of 0 must be used in NSEC3 records to alleviate computational burdens. See RFC 9276, Sec. 3.1.
  • NSEC3 proving non-existence of adamantium.online/DS: An iterations count of 0 must be used in NSEC3 records to alleviate computational burdens. See RFC 9276, Sec. 3.1.
  • adamantium.online/DS has errors; select the "Denial of existence" DNSSEC option to see them.
Warnings (4)
  • online/DS (alg 8, id 4267): DNSSEC implementers are prohibited from implementing signing with DS algorithm 1 (SHA-1). See RFC 8624, Sec. 3.2.
  • online/DS (alg 8, id 4267): DNSSEC implementers are prohibited from implementing signing with DS algorithm 1 (SHA-1). See RFC 8624, Sec. 3.2.
  • online/DS (alg 8, id 4267): DS records with digest type 1 (SHA-1) are ignored when DS records with digest type 2 (SHA-256) exist in the same RRset. See RFC 4509, Sec. 3.
  • online/DS (alg 8, id 4267): DS records with digest type 1 (SHA-1) are ignored when DS records with digest type 2 (SHA-256) exist in the same RRset. See RFC 4509, Sec. 3.

DNSKEY legend

Full legend
SEP bit setSEP bit set
Revoke bit setRevoke bit set
Trust anchorTrust anchor
Download: png | svg
Warning JavaScript is required to make the graph below interactive.
DNSSEC authentication graph