View on GitHub

DNSViz: A DNS visualization tool

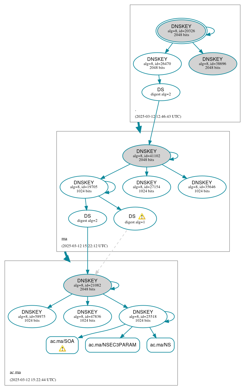
ac.ma

DNSSEC options (hide)
  1. |?|
  2. |?|
  3. |?|
  4. |?|
  5. |?|
  6. |?|
  7. |?|
  8. |?|
  9. |?|
  10. |?|
Notices
DNSSEC Authentication Chain

RRset statusRRset status

Secure (3)
  • ac.ma/NS
  • ac.ma/NSEC3PARAM
  • ac.ma/SOA

DNSKEY/DS/NSEC statusDNSKEY/DS/NSEC status

Secure (14)
  • ./DNSKEY (alg 8, id 20326)
  • ./DNSKEY (alg 8, id 26470)
  • ./DNSKEY (alg 8, id 38696)
  • ac.ma/DNSKEY (alg 8, id 21082)
  • ac.ma/DNSKEY (alg 8, id 25518)
  • ac.ma/DNSKEY (alg 8, id 47836)
  • ac.ma/DNSKEY (alg 8, id 58975)
  • ac.ma/DS (alg 8, id 21082)
  • ac.ma/DS (alg 8, id 21082)
  • ma/DNSKEY (alg 8, id 19705)
  • ma/DNSKEY (alg 8, id 27154)
  • ma/DNSKEY (alg 8, id 35646)
  • ma/DNSKEY (alg 8, id 41102)
  • ma/DS (alg 8, id 41102)

Delegation statusDelegation status

Secure (2)
  • . to ma
  • ma to ac.ma

NoticesNotices

Errors (8)
  • ac.ma/TXT has errors; select the "Denial of existence" DNSSEC option to see them.
  • ac.ma/CDNSKEY has errors; select the "Denial of existence" DNSSEC option to see them.
  • ac.ma/A has errors; select the "Denial of existence" DNSSEC option to see them.
  • ac.ma/MX has errors; select the "Denial of existence" DNSSEC option to see them.
  • yladc.jqxlg.ac.ma/A has errors; select the "Denial of existence" DNSSEC option to see them.
  • ac.ma/CNAME has errors; select the "Denial of existence" DNSSEC option to see them.
  • ac.ma/CDS has errors; select the "Denial of existence" DNSSEC option to see them.
  • ac.ma/AAAA has errors; select the "Denial of existence" DNSSEC option to see them.
Warnings (13)
  • ac.ma/DS (alg 8, id 21082): DNSSEC implementers are prohibited from implementing signing with DS algorithm 1 (SHA-1). See RFC 8624, Sec. 3.2.
  • ac.ma/DS (alg 8, id 21082): DNSSEC implementers are prohibited from implementing signing with DS algorithm 1 (SHA-1). See RFC 8624, Sec. 3.2.
  • ac.ma/DS (alg 8, id 21082): DS records with digest type 1 (SHA-1) are ignored when DS records with digest type 2 (SHA-256) exist in the same RRset. See RFC 4509, Sec. 3.
  • ac.ma/DS (alg 8, id 21082): DS records with digest type 1 (SHA-1) are ignored when DS records with digest type 2 (SHA-256) exist in the same RRset. See RFC 4509, Sec. 3.
  • ac.ma/SOA: No response was received until the UDP payload size was decreased, indicating that the server might be attempting to send a payload that exceeds the path maximum transmission unit (PMTU) size. See RFC 6891, Sec. 6.2.6. (105.73.80.236, UDP_-_EDNS0_4096_D_KN_0x20)
  • ac.ma/TXT has warnings; select the "Denial of existence" DNSSEC option to see them.
  • ac.ma/CDNSKEY has warnings; select the "Denial of existence" DNSSEC option to see them.
  • ac.ma/A has warnings; select the "Denial of existence" DNSSEC option to see them.
  • ac.ma/MX has warnings; select the "Denial of existence" DNSSEC option to see them.
  • yladc.jqxlg.ac.ma/A has warnings; select the "Denial of existence" DNSSEC option to see them.
  • ac.ma/CNAME has warnings; select the "Denial of existence" DNSSEC option to see them.
  • ac.ma/CDS has warnings; select the "Denial of existence" DNSSEC option to see them.
  • ac.ma/AAAA has warnings; select the "Denial of existence" DNSSEC option to see them.

DNSKEY legend

Full legend
SEP bit setSEP bit set
Revoke bit setRevoke bit set
Trust anchorTrust anchor
Download: png | svg
Warning JavaScript is required to make the graph below interactive.
DNSSEC authentication graph