View on GitHub

DNSViz: A DNS visualization tool

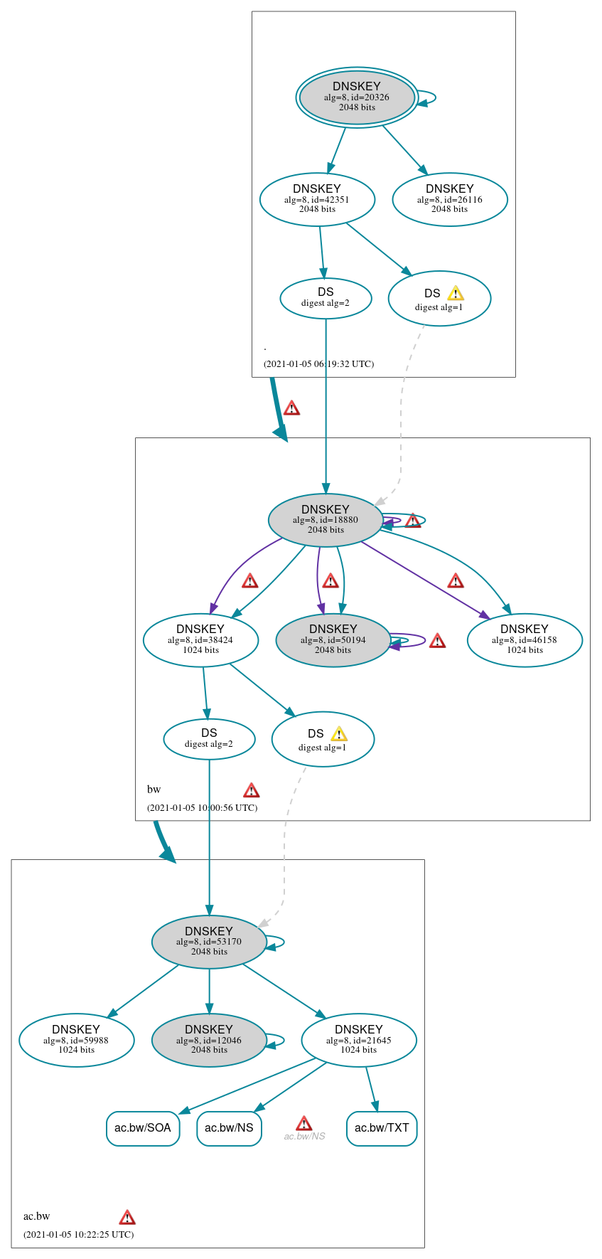
ac.bw

DNSSEC options (hide)
  1. |?|
  2. |?|
  3. |?|
  4. |?|
  5. |?|
  6. |?|
  7. |?|
  8. |?|
  9. |?|
  10. |?|
Notices
DNSSEC Authentication Chain

RRset statusRRset status

Secure (3)
  • ac.bw/NS
  • ac.bw/SOA
  • ac.bw/TXT

DNSKEY/DS/NSEC statusDNSKEY/DS/NSEC status

Secure (15)
  • ./DNSKEY (alg 8, id 20326)
  • ./DNSKEY (alg 8, id 26116)
  • ./DNSKEY (alg 8, id 42351)
  • ac.bw/DNSKEY (alg 8, id 12046)
  • ac.bw/DNSKEY (alg 8, id 21645)
  • ac.bw/DNSKEY (alg 8, id 53170)
  • ac.bw/DNSKEY (alg 8, id 59988)
  • ac.bw/DS (alg 8, id 53170)
  • ac.bw/DS (alg 8, id 53170)
  • bw/DNSKEY (alg 8, id 18880)
  • bw/DNSKEY (alg 8, id 38424)
  • bw/DNSKEY (alg 8, id 46158)
  • bw/DNSKEY (alg 8, id 50194)
  • bw/DS (alg 8, id 18880)
  • bw/DS (alg 8, id 18880)

Delegation statusDelegation status

Secure (2)
  • . to bw
  • bw to ac.bw

NoticesNotices

Errors (17)
  • . to bw: No valid RRSIGs made by a key corresponding to a DS RR were found covering the DNSKEY RRset, resulting in no secure entry point (SEP) into the zone. See RFC 4035, Sec. 2.2, RFC 6840, Sec. 5.11. (196.216.168.72, UDP_-_EDNS0_4096_D_KN)
  • RRSIG bw/DNSKEY alg 8, id 18880: The Signature Expiration field of the RRSIG RR (2021-01-05 08:15:43+00:00) is 1 hour, 45 minutes in the past. See RFC 4035, Sec. 5.3.1.
  • RRSIG bw/DNSKEY alg 8, id 18880: The Signature Expiration field of the RRSIG RR (2021-01-05 08:15:43+00:00) is 1 hour, 45 minutes in the past. See RFC 4035, Sec. 5.3.1.
  • RRSIG bw/DNSKEY alg 8, id 18880: The Signature Expiration field of the RRSIG RR (2021-01-05 08:15:43+00:00) is 1 hour, 45 minutes in the past. See RFC 4035, Sec. 5.3.1.
  • RRSIG bw/DNSKEY alg 8, id 18880: The Signature Expiration field of the RRSIG RR (2021-01-05 08:15:43+00:00) is 1 hour, 45 minutes in the past. See RFC 4035, Sec. 5.3.1.
  • RRSIG bw/DNSKEY alg 8, id 50194: The Signature Expiration field of the RRSIG RR (2021-01-05 08:15:43+00:00) is 1 hour, 45 minutes in the past. See RFC 4035, Sec. 5.3.1.
  • RRSIG bw/DNSKEY alg 8, id 50194: The Signature Expiration field of the RRSIG RR (2021-01-05 08:15:43+00:00) is 1 hour, 45 minutes in the past. See RFC 4035, Sec. 5.3.1.
  • RRSIG bw/DNSKEY alg 8, id 50194: The Signature Expiration field of the RRSIG RR (2021-01-05 08:15:43+00:00) is 1 hour, 45 minutes in the past. See RFC 4035, Sec. 5.3.1.
  • RRSIG bw/DNSKEY alg 8, id 50194: The Signature Expiration field of the RRSIG RR (2021-01-05 08:15:43+00:00) is 1 hour, 45 minutes in the past. See RFC 4035, Sec. 5.3.1.
  • ac.bw zone: The server(s) were not responsive to queries over UDP. See RFC 1035, Sec. 4.2. (2c0f:ff00:0:6::3, 2c0f:ff00:0:6::5, 2c0f:ff00:1:3::226, 2c0f:ff00:1:5::218)
  • ac.bw/NS: No response was received from the server over UDP (tried 12 times). See RFC 1035, Sec. 4.2. (2c0f:ff00:0:6::3, 2c0f:ff00:0:6::5, 2c0f:ff00:1:3::226, 2c0f:ff00:1:5::218, UDP_-_NOEDNS_)
  • bw zone: The server(s) were not responsive to queries over UDP. See RFC 1035, Sec. 4.2. (2c0f:ff00:0:6::3, 2c0f:ff00:0:6::5, 2c0f:ff00:1:3::226, 2c0f:ff00:1:5::218)
  • ac.bw/A has errors; select the "Denial of existence" DNSSEC option to see them.
  • ac.bw/AAAA has errors; select the "Denial of existence" DNSSEC option to see them.
  • ac.bw/MX has errors; select the "Denial of existence" DNSSEC option to see them.
  • bdk5eumn48.ac.bw/A has errors; select the "Denial of existence" DNSSEC option to see them.
  • ac.bw/CNAME has errors; select the "Denial of existence" DNSSEC option to see them.
Warnings (13)
  • ac.bw/DS (alg 8, id 53170): DNSSEC implementers are prohibited from implementing signing with DS algorithm 1 (SHA-1). See RFC 8624, Sec. 3.2.
  • ac.bw/DS (alg 8, id 53170): DNSSEC implementers are prohibited from implementing signing with DS algorithm 1 (SHA-1). See RFC 8624, Sec. 3.2.
  • ac.bw/DS (alg 8, id 53170): DS records with digest type 1 (SHA-1) are ignored when DS records with digest type 2 (SHA-256) exist in the same RRset. See RFC 4509, Sec. 3.
  • ac.bw/DS (alg 8, id 53170): DS records with digest type 1 (SHA-1) are ignored when DS records with digest type 2 (SHA-256) exist in the same RRset. See RFC 4509, Sec. 3.
  • bw/DS (alg 8, id 18880): DNSSEC implementers are prohibited from implementing signing with DS algorithm 1 (SHA-1). See RFC 8624, Sec. 3.2.
  • bw/DS (alg 8, id 18880): DNSSEC implementers are prohibited from implementing signing with DS algorithm 1 (SHA-1). See RFC 8624, Sec. 3.2.
  • bw/DS (alg 8, id 18880): DS records with digest type 1 (SHA-1) are ignored when DS records with digest type 2 (SHA-256) exist in the same RRset. See RFC 4509, Sec. 3.
  • bw/DS (alg 8, id 18880): DS records with digest type 1 (SHA-1) are ignored when DS records with digest type 2 (SHA-256) exist in the same RRset. See RFC 4509, Sec. 3.
  • ac.bw/A has warnings; select the "Denial of existence" DNSSEC option to see them.
  • ac.bw/AAAA has warnings; select the "Denial of existence" DNSSEC option to see them.
  • ac.bw/MX has warnings; select the "Denial of existence" DNSSEC option to see them.
  • bdk5eumn48.ac.bw/A has warnings; select the "Denial of existence" DNSSEC option to see them.
  • ac.bw/CNAME has warnings; select the "Denial of existence" DNSSEC option to see them.

DNSKEY legend

Full legend
SEP bit setSEP bit set
Revoke bit setRevoke bit set
Trust anchorTrust anchor
Download: png | svg
Warning JavaScript is required to make the graph below interactive.
DNSSEC authentication graph