View on GitHub

DNSViz: A DNS visualization tool

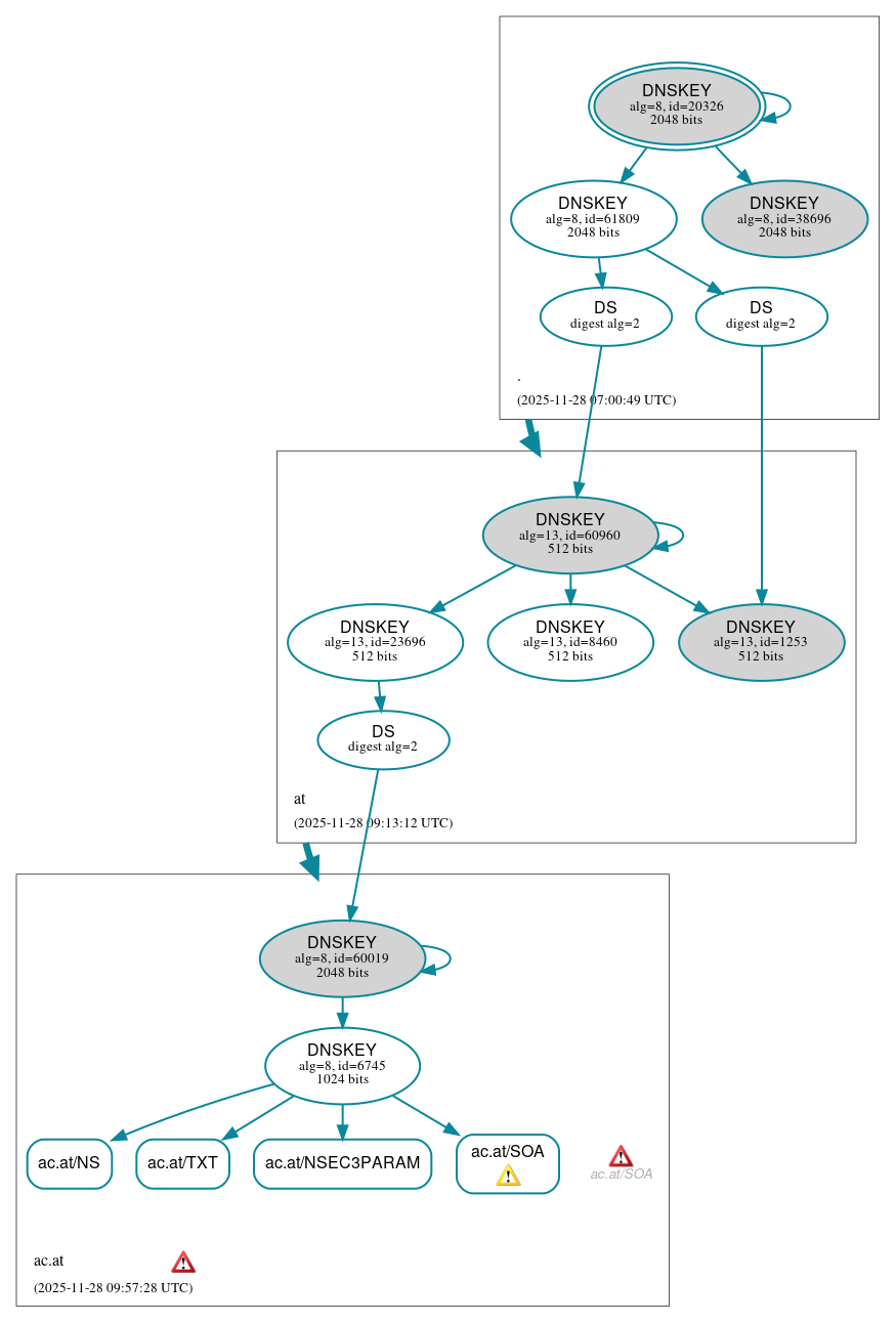
ac.at

DNSSEC options (hide)
  1. |?|
  2. |?|
  3. |?|
  4. |?|
  5. |?|
  6. |?|
  7. |?|
  8. |?|
  9. |?|
  10. |?|
Notices
DNSSEC Authentication Chain

RRset statusRRset status

Secure (4)
  • ac.at/NS
  • ac.at/NSEC3PARAM
  • ac.at/SOA
  • ac.at/TXT

DNSKEY/DS/NSEC statusDNSKEY/DS/NSEC status

Secure (12)
  • ./DNSKEY (alg 8, id 20326)
  • ./DNSKEY (alg 8, id 38696)
  • ./DNSKEY (alg 8, id 61809)
  • ac.at/DNSKEY (alg 8, id 60019)
  • ac.at/DNSKEY (alg 8, id 6745)
  • ac.at/DS (alg 8, id 60019)
  • at/DNSKEY (alg 13, id 1253)
  • at/DNSKEY (alg 13, id 23696)
  • at/DNSKEY (alg 13, id 60960)
  • at/DNSKEY (alg 13, id 8460)
  • at/DS (alg 13, id 1253)
  • at/DS (alg 13, id 60960)

Delegation statusDelegation status

Secure (2)
  • . to at
  • at to ac.at

NoticesNotices

Errors (3)
  • ac.at zone: The server(s) were not responsive to queries over TCP. See RFC 1035, Sec. 4.2. (81.91.173.130)
  • ac.at/SOA: No response was received from the server over TCP (tried 3 times). See RFC 1035, Sec. 4.2. (81.91.173.130, TCP_-_EDNS0_4096_D_N)
  • ac.at/A has errors; select the "Denial of existence" DNSSEC option to see them.
Warnings (1)
  • ac.at/SOA: No response was received until the UDP payload size was decreased, indicating that the server might be attempting to send a payload that exceeds the path maximum transmission unit (PMTU) size. See RFC 6891, Sec. 6.2.6. (81.91.173.130, UDP_-_EDNS0_4096_D_KN)

DNSKEY legend

Full legend
SEP bit setSEP bit set
Revoke bit setRevoke bit set
Trust anchorTrust anchor
Download: png | svg
Warning JavaScript is required to make the graph below interactive.
DNSSEC authentication graph