View on GitHub

DNSViz: A DNS visualization tool

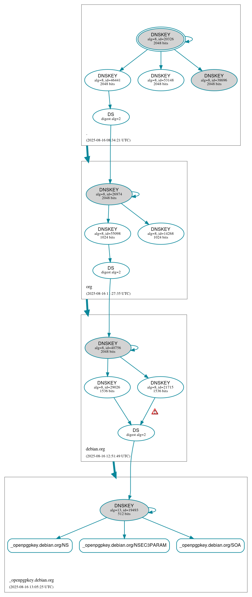
_openpgpkey.debian.org

DNSSEC options (hide)
  1. |?|
  2. |?|
  3. |?|
  4. |?|
  5. |?|
  6. |?|
  7. |?|
  8. |?|
  9. |?|
  10. |?|
Notices
DNSSEC Authentication Chain

RRset statusRRset status

Secure (3)
  • _openpgpkey.debian.org/NS
  • _openpgpkey.debian.org/NSEC3PARAM
  • _openpgpkey.debian.org/SOA

DNSKEY/DS/NSEC statusDNSKEY/DS/NSEC status

Secure (14)
  • ./DNSKEY (alg 8, id 20326)
  • ./DNSKEY (alg 8, id 38696)
  • ./DNSKEY (alg 8, id 46441)
  • ./DNSKEY (alg 8, id 53148)
  • _openpgpkey.debian.org/DNSKEY (alg 13, id 19493)
  • _openpgpkey.debian.org/DS (alg 13, id 19493)
  • debian.org/DNSKEY (alg 8, id 21715)
  • debian.org/DNSKEY (alg 8, id 29026)
  • debian.org/DNSKEY (alg 8, id 40756)
  • debian.org/DS (alg 8, id 40756)
  • org/DNSKEY (alg 8, id 14268)
  • org/DNSKEY (alg 8, id 26974)
  • org/DNSKEY (alg 8, id 55098)
  • org/DS (alg 8, id 26974)

Delegation statusDelegation status

Secure (3)
  • . to org
  • debian.org to _openpgpkey.debian.org
  • org to debian.org

NoticesNotices

Errors (2)
  • RRSIG _openpgpkey.debian.org/DS alg 8, id 21715: The TTL of the RRset (28800) exceeds the value of the Original TTL field of the RRSIG RR covering it (3600). See RFC 4035, Sec. 2.2.
  • _openpgpkey.debian.org/DS has errors; select the "Denial of existence" DNSSEC option to see them.

DNSKEY legend

Full legend
SEP bit setSEP bit set
Revoke bit setRevoke bit set
Trust anchorTrust anchor
Download: png | svg
Warning JavaScript is required to make the graph below interactive.
DNSSEC authentication graph