View on GitHub

DNSViz: A DNS visualization tool

_acme-challenge.rezosup.org

« Previous analysis | Next analysis »
DNSSEC options (hide)
  1. |?|
  2. |?|
  3. |?|
  4. |?|
  5. |?|
  6. |?|
  7. |?|
  8. |?|
  9. |?|
  10. |?|
Notices
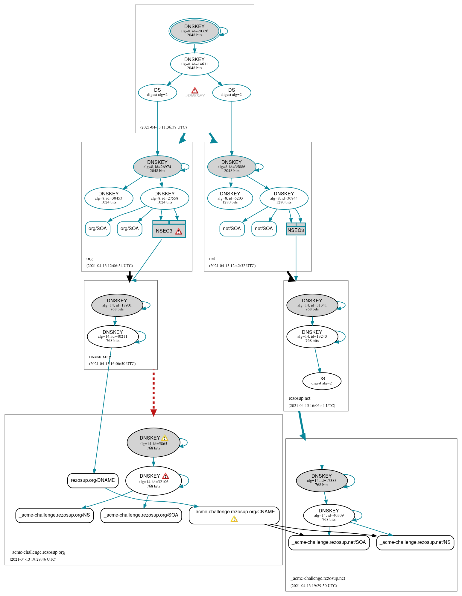
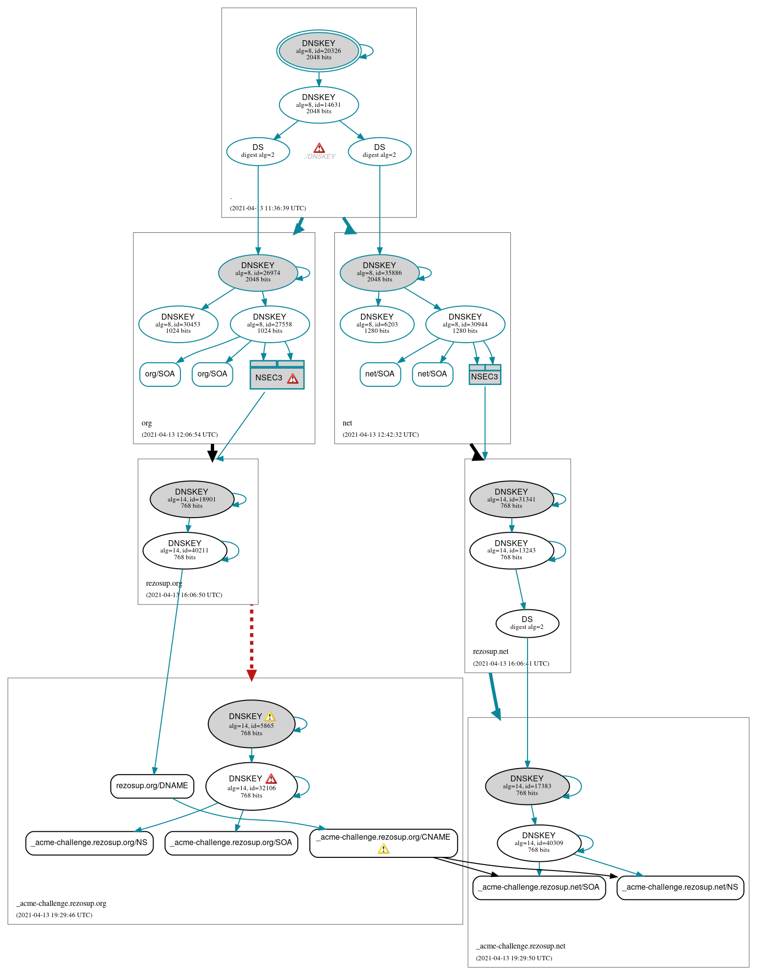
DNSSEC Authentication Chain

RRset statusRRset status

Insecure (6)
  • _acme-challenge.rezosup.net/NS
  • _acme-challenge.rezosup.net/SOA
  • _acme-challenge.rezosup.org/CNAME
  • _acme-challenge.rezosup.org/NS
  • _acme-challenge.rezosup.org/SOA
  • rezosup.org/DNAME
Secure (4)
  • net/SOA
  • net/SOA
  • org/SOA
  • org/SOA

DNSKEY/DS/NSEC statusDNSKEY/DS/NSEC status

Insecure (9)
  • _acme-challenge.rezosup.net/DNSKEY (alg 14, id 17383)
  • _acme-challenge.rezosup.net/DNSKEY (alg 14, id 40309)
  • _acme-challenge.rezosup.net/DS (alg 14, id 17383)
  • _acme-challenge.rezosup.org/DNSKEY (alg 14, id 32106)
  • _acme-challenge.rezosup.org/DNSKEY (alg 14, id 5865)
  • rezosup.net/DNSKEY (alg 14, id 13243)
  • rezosup.net/DNSKEY (alg 14, id 31341)
  • rezosup.org/DNSKEY (alg 14, id 18901)
  • rezosup.org/DNSKEY (alg 14, id 40211)
Secure (12)
  • ./DNSKEY (alg 8, id 14631)
  • ./DNSKEY (alg 8, id 20326)
  • NSEC3 proving non-existence of rezosup.net/DS
  • NSEC3 proving non-existence of rezosup.org/DS
  • net/DNSKEY (alg 8, id 30944)
  • net/DNSKEY (alg 8, id 35886)
  • net/DNSKEY (alg 8, id 6203)
  • net/DS (alg 8, id 35886)
  • org/DNSKEY (alg 8, id 26974)
  • org/DNSKEY (alg 8, id 27558)
  • org/DNSKEY (alg 8, id 30453)
  • org/DS (alg 8, id 26974)

Delegation statusDelegation status

Bogus (1)
  • rezosup.org to _acme-challenge.rezosup.org
Insecure (2)
  • net to rezosup.net
  • org to rezosup.org
Secure (3)
  • . to net
  • . to org
  • rezosup.net to _acme-challenge.rezosup.net

NoticesNotices

Errors (12)
  • ./DNSKEY: No response was received from the server over UDP (tried 4 times). See RFC 1035, Sec. 4.2. (192.112.36.4, UDP_-_EDNS0_512_D_KN)
  • NSEC3 proving non-existence of rezosup.org/DS: An iterations count of 0 must be used in NSEC3 records to alleviate computational burdens. See RFC 9276, Sec. 3.1.
  • NSEC3 proving non-existence of rezosup.org/DS: An iterations count of 0 must be used in NSEC3 records to alleviate computational burdens. See RFC 9276, Sec. 3.1.
  • _acme-challenge.rezosup.org/DNSKEY (alg 14, id 32106): The DNSKEY RR was not found in the DNSKEY RRset returned by one or more servers. (137.194.15.210, 212.129.30.44, 2001:660:330f:f::d2, 2001:bc8:226f:f02::1, UDP_-_EDNS0_4096_D_KN, UDP_-_EDNS0_512_D_KN)
  • _acme-challenge.rezosup.org/CNAME has errors; select the "Denial of existence" DNSSEC option to see them.
  • _acme-challenge.rezosup.org/TXT has errors; select the "Denial of existence" DNSSEC option to see them.
  • _acme-challenge.rezosup.org/AAAA has errors; select the "Denial of existence" DNSSEC option to see them.
  • _acme-challenge.rezosup.org/DS has errors; select the "Denial of existence" DNSSEC option to see them.
  • _acme-challenge.rezosup.org/MX has errors; select the "Denial of existence" DNSSEC option to see them.
  • _acme-challenge.rezosup.org/A has errors; select the "Denial of existence" DNSSEC option to see them.
  • _acme-challenge.rezosup.org/DNSKEY has errors; select the "Denial of existence" DNSSEC option to see them.
  • 7qfnrjez6u._acme-challenge.rezosup.org/A has errors; select the "Denial of existence" DNSSEC option to see them.
Warnings (12)
  • NSEC3 proving non-existence of rezosup.org/DS: The salt value for an NSEC3 record should be empty. See RFC 9276, Sec. 3.1.
  • NSEC3 proving non-existence of rezosup.org/DS: The salt value for an NSEC3 record should be empty. See RFC 9276, Sec. 3.1.
  • _acme-challenge.rezosup.org/CNAME: The server returned CNAME for _acme-challenge.rezosup.org, but records of other types exist at that name. See RFC 2181, Sec. 10.1.
  • _acme-challenge.rezosup.org/DNSKEY (alg 14, id 5865): The DNSKEY RR was not found in the DNSKEY RRset returned by one or more servers. (137.194.15.210, 212.129.30.44, 2001:660:330f:f::d2, 2001:bc8:226f:f02::1, UDP_-_EDNS0_4096_D_KN, UDP_-_EDNS0_512_D_KN)
  • _acme-challenge.rezosup.org/CNAME has warnings; select the "Denial of existence" DNSSEC option to see them.
  • _acme-challenge.rezosup.org/TXT has warnings; select the "Denial of existence" DNSSEC option to see them.
  • _acme-challenge.rezosup.org/AAAA has warnings; select the "Denial of existence" DNSSEC option to see them.
  • _acme-challenge.rezosup.org/DS has warnings; select the "Denial of existence" DNSSEC option to see them.
  • _acme-challenge.rezosup.org/MX has warnings; select the "Denial of existence" DNSSEC option to see them.
  • _acme-challenge.rezosup.org/A has warnings; select the "Denial of existence" DNSSEC option to see them.
  • _acme-challenge.rezosup.org/DNSKEY has warnings; select the "Denial of existence" DNSSEC option to see them.
  • 7qfnrjez6u._acme-challenge.rezosup.org/A has warnings; select the "Denial of existence" DNSSEC option to see them.

DNSKEY legend

Full legend
SEP bit setSEP bit set
Revoke bit setRevoke bit set
Trust anchorTrust anchor
Download: png | svg
Warning JavaScript is required to make the graph below interactive.
DNSSEC authentication graph