View on GitHub

DNSViz: A DNS visualization tool

_25._tcp.mailmx.peacecorps.gov

« Previous analysis | Next analysis »
DNSSEC options (hide)
  1. |?|
  2. |?|
  3. |?|
  4. |?|
  5. |?|
  6. |?|
  7. |?|
  8. |?|
  9. |?|
  10. |?|
Notices
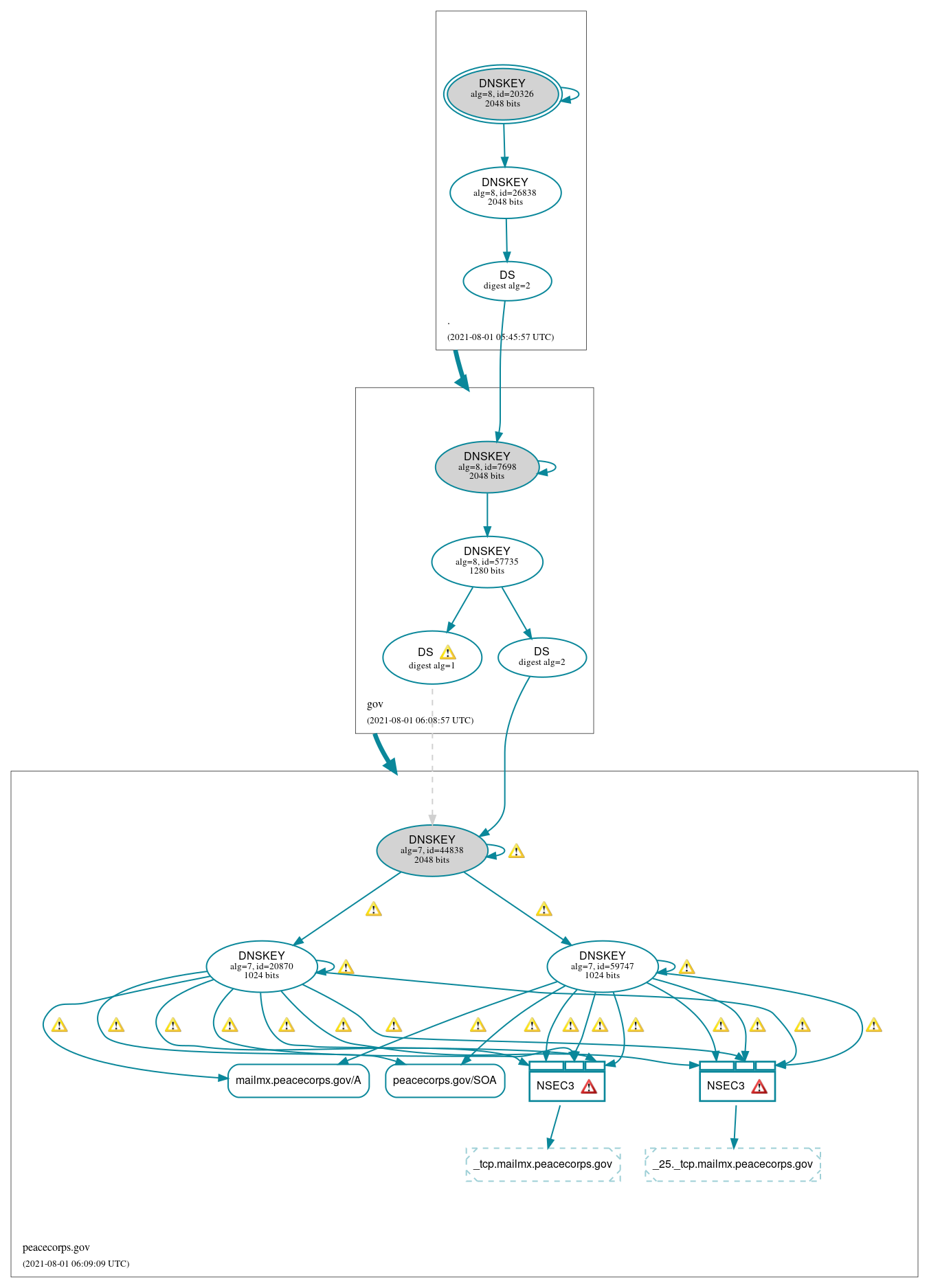
DNSSEC Authentication Chain

RRset statusRRset status

Secure (4)
  • _25._tcp.mailmx.peacecorps.gov/TLSA (NXDOMAIN)
  • _tcp.mailmx.peacecorps.gov/NS (NXDOMAIN)
  • mailmx.peacecorps.gov/A
  • peacecorps.gov/SOA

DNSKEY/DS/NSEC statusDNSKEY/DS/NSEC status

Secure (12)
  • ./DNSKEY (alg 8, id 20326)
  • ./DNSKEY (alg 8, id 26838)
  • NSEC3 proving non-existence of _25._tcp.mailmx.peacecorps.gov/TLSA
  • NSEC3 proving non-existence of _tcp.mailmx.peacecorps.gov/NS
  • gov/DNSKEY (alg 8, id 57735)
  • gov/DNSKEY (alg 8, id 7698)
  • gov/DS (alg 8, id 7698)
  • peacecorps.gov/DNSKEY (alg 7, id 20870)
  • peacecorps.gov/DNSKEY (alg 7, id 44838)
  • peacecorps.gov/DNSKEY (alg 7, id 59747)
  • peacecorps.gov/DS (alg 7, id 44838)
  • peacecorps.gov/DS (alg 7, id 44838)

Delegation statusDelegation status

Secure (2)
  • . to gov
  • gov to peacecorps.gov

NoticesNotices

Errors (5)
  • NSEC3 proving non-existence of _25._tcp.mailmx.peacecorps.gov/TLSA: An iterations count of 0 must be used in NSEC3 records to alleviate computational burdens. See RFC 9276, Sec. 3.1.
  • NSEC3 proving non-existence of _25._tcp.mailmx.peacecorps.gov/TLSA: An iterations count of 0 must be used in NSEC3 records to alleviate computational burdens. See RFC 9276, Sec. 3.1.
  • NSEC3 proving non-existence of _tcp.mailmx.peacecorps.gov/NS: An iterations count of 0 must be used in NSEC3 records to alleviate computational burdens. See RFC 9276, Sec. 3.1.
  • NSEC3 proving non-existence of _tcp.mailmx.peacecorps.gov/NS: An iterations count of 0 must be used in NSEC3 records to alleviate computational burdens. See RFC 9276, Sec. 3.1.
  • peacecorps.gov/CNAME has errors; select the "Denial of existence" DNSSEC option to see them.
Warnings (36)
  • NSEC3 proving non-existence of _25._tcp.mailmx.peacecorps.gov/TLSA: The salt value for an NSEC3 record should be empty. See RFC 9276, Sec. 3.1.
  • NSEC3 proving non-existence of _25._tcp.mailmx.peacecorps.gov/TLSA: The salt value for an NSEC3 record should be empty. See RFC 9276, Sec. 3.1.
  • NSEC3 proving non-existence of _tcp.mailmx.peacecorps.gov/NS: The salt value for an NSEC3 record should be empty. See RFC 9276, Sec. 3.1.
  • NSEC3 proving non-existence of _tcp.mailmx.peacecorps.gov/NS: The salt value for an NSEC3 record should be empty. See RFC 9276, Sec. 3.1.
  • RRSIG NSEC3 proving non-existence of _25._tcp.mailmx.peacecorps.gov/TLSA alg 7, id 20870: DNSSEC implementers are recommended against implementing signing with DNSSEC algorithm 7 (RSASHA1NSEC3SHA1). See RFC 8624, Sec. 3.1.
  • RRSIG NSEC3 proving non-existence of _25._tcp.mailmx.peacecorps.gov/TLSA alg 7, id 20870: DNSSEC implementers are recommended against implementing signing with DNSSEC algorithm 7 (RSASHA1NSEC3SHA1). See RFC 8624, Sec. 3.1.
  • RRSIG NSEC3 proving non-existence of _25._tcp.mailmx.peacecorps.gov/TLSA alg 7, id 20870: DNSSEC implementers are recommended against implementing signing with DNSSEC algorithm 7 (RSASHA1NSEC3SHA1). See RFC 8624, Sec. 3.1.
  • RRSIG NSEC3 proving non-existence of _25._tcp.mailmx.peacecorps.gov/TLSA alg 7, id 59747: DNSSEC implementers are recommended against implementing signing with DNSSEC algorithm 7 (RSASHA1NSEC3SHA1). See RFC 8624, Sec. 3.1.
  • RRSIG NSEC3 proving non-existence of _25._tcp.mailmx.peacecorps.gov/TLSA alg 7, id 59747: DNSSEC implementers are recommended against implementing signing with DNSSEC algorithm 7 (RSASHA1NSEC3SHA1). See RFC 8624, Sec. 3.1.
  • RRSIG NSEC3 proving non-existence of _25._tcp.mailmx.peacecorps.gov/TLSA alg 7, id 59747: DNSSEC implementers are recommended against implementing signing with DNSSEC algorithm 7 (RSASHA1NSEC3SHA1). See RFC 8624, Sec. 3.1.
  • RRSIG NSEC3 proving non-existence of _tcp.mailmx.peacecorps.gov/NS alg 7, id 20870: DNSSEC implementers are recommended against implementing signing with DNSSEC algorithm 7 (RSASHA1NSEC3SHA1). See RFC 8624, Sec. 3.1.
  • RRSIG NSEC3 proving non-existence of _tcp.mailmx.peacecorps.gov/NS alg 7, id 20870: DNSSEC implementers are recommended against implementing signing with DNSSEC algorithm 7 (RSASHA1NSEC3SHA1). See RFC 8624, Sec. 3.1.
  • RRSIG NSEC3 proving non-existence of _tcp.mailmx.peacecorps.gov/NS alg 7, id 20870: DNSSEC implementers are recommended against implementing signing with DNSSEC algorithm 7 (RSASHA1NSEC3SHA1). See RFC 8624, Sec. 3.1.
  • RRSIG NSEC3 proving non-existence of _tcp.mailmx.peacecorps.gov/NS alg 7, id 59747: DNSSEC implementers are recommended against implementing signing with DNSSEC algorithm 7 (RSASHA1NSEC3SHA1). See RFC 8624, Sec. 3.1.
  • RRSIG NSEC3 proving non-existence of _tcp.mailmx.peacecorps.gov/NS alg 7, id 59747: DNSSEC implementers are recommended against implementing signing with DNSSEC algorithm 7 (RSASHA1NSEC3SHA1). See RFC 8624, Sec. 3.1.
  • RRSIG NSEC3 proving non-existence of _tcp.mailmx.peacecorps.gov/NS alg 7, id 59747: DNSSEC implementers are recommended against implementing signing with DNSSEC algorithm 7 (RSASHA1NSEC3SHA1). See RFC 8624, Sec. 3.1.
  • RRSIG mailmx.peacecorps.gov/A alg 7, id 20870: DNSSEC implementers are recommended against implementing signing with DNSSEC algorithm 7 (RSASHA1NSEC3SHA1). See RFC 8624, Sec. 3.1.
  • RRSIG mailmx.peacecorps.gov/A alg 7, id 59747: DNSSEC implementers are recommended against implementing signing with DNSSEC algorithm 7 (RSASHA1NSEC3SHA1). See RFC 8624, Sec. 3.1.
  • RRSIG peacecorps.gov/DNSKEY alg 7, id 20870: DNSSEC implementers are recommended against implementing signing with DNSSEC algorithm 7 (RSASHA1NSEC3SHA1). See RFC 8624, Sec. 3.1.
  • RRSIG peacecorps.gov/DNSKEY alg 7, id 20870: DNSSEC implementers are recommended against implementing signing with DNSSEC algorithm 7 (RSASHA1NSEC3SHA1). See RFC 8624, Sec. 3.1.
  • RRSIG peacecorps.gov/DNSKEY alg 7, id 20870: DNSSEC implementers are recommended against implementing signing with DNSSEC algorithm 7 (RSASHA1NSEC3SHA1). See RFC 8624, Sec. 3.1.
  • RRSIG peacecorps.gov/DNSKEY alg 7, id 44838: DNSSEC implementers are recommended against implementing signing with DNSSEC algorithm 7 (RSASHA1NSEC3SHA1). See RFC 8624, Sec. 3.1.
  • RRSIG peacecorps.gov/DNSKEY alg 7, id 44838: DNSSEC implementers are recommended against implementing signing with DNSSEC algorithm 7 (RSASHA1NSEC3SHA1). See RFC 8624, Sec. 3.1.
  • RRSIG peacecorps.gov/DNSKEY alg 7, id 44838: DNSSEC implementers are recommended against implementing signing with DNSSEC algorithm 7 (RSASHA1NSEC3SHA1). See RFC 8624, Sec. 3.1.
  • RRSIG peacecorps.gov/DNSKEY alg 7, id 59747: DNSSEC implementers are recommended against implementing signing with DNSSEC algorithm 7 (RSASHA1NSEC3SHA1). See RFC 8624, Sec. 3.1.
  • RRSIG peacecorps.gov/DNSKEY alg 7, id 59747: DNSSEC implementers are recommended against implementing signing with DNSSEC algorithm 7 (RSASHA1NSEC3SHA1). See RFC 8624, Sec. 3.1.
  • RRSIG peacecorps.gov/DNSKEY alg 7, id 59747: DNSSEC implementers are recommended against implementing signing with DNSSEC algorithm 7 (RSASHA1NSEC3SHA1). See RFC 8624, Sec. 3.1.
  • RRSIG peacecorps.gov/SOA alg 7, id 20870: DNSSEC implementers are recommended against implementing signing with DNSSEC algorithm 7 (RSASHA1NSEC3SHA1). See RFC 8624, Sec. 3.1.
  • RRSIG peacecorps.gov/SOA alg 7, id 20870: DNSSEC implementers are recommended against implementing signing with DNSSEC algorithm 7 (RSASHA1NSEC3SHA1). See RFC 8624, Sec. 3.1.
  • RRSIG peacecorps.gov/SOA alg 7, id 59747: DNSSEC implementers are recommended against implementing signing with DNSSEC algorithm 7 (RSASHA1NSEC3SHA1). See RFC 8624, Sec. 3.1.
  • RRSIG peacecorps.gov/SOA alg 7, id 59747: DNSSEC implementers are recommended against implementing signing with DNSSEC algorithm 7 (RSASHA1NSEC3SHA1). See RFC 8624, Sec. 3.1.
  • peacecorps.gov/DS (alg 7, id 44838): DNSSEC implementers are prohibited from implementing signing with DS algorithm 1 (SHA-1). See RFC 8624, Sec. 3.2.
  • peacecorps.gov/DS (alg 7, id 44838): DNSSEC implementers are prohibited from implementing signing with DS algorithm 1 (SHA-1). See RFC 8624, Sec. 3.2.
  • peacecorps.gov/DS (alg 7, id 44838): DS records with digest type 1 (SHA-1) are ignored when DS records with digest type 2 (SHA-256) exist in the same RRset. See RFC 4509, Sec. 3.
  • peacecorps.gov/DS (alg 7, id 44838): DS records with digest type 1 (SHA-1) are ignored when DS records with digest type 2 (SHA-256) exist in the same RRset. See RFC 4509, Sec. 3.
  • peacecorps.gov/CNAME has warnings; select the "Denial of existence" DNSSEC option to see them.

DNSKEY legend

Full legend
SEP bit setSEP bit set
Revoke bit setRevoke bit set
Trust anchorTrust anchor
Download: png | svg
Warning JavaScript is required to make the graph below interactive.
DNSSEC authentication graph