View on GitHub

DNSViz: A DNS visualization tool

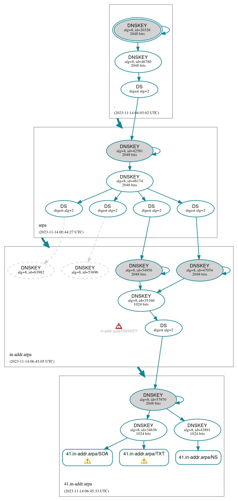
41.in-addr.arpa

DNSSEC options (hide)
  1. |?|
  2. |?|
  3. |?|
  4. |?|
  5. |?|
  6. |?|
  7. |?|
  8. |?|
  9. |?|
  10. |?|
Notices
DNSSEC Authentication Chain

RRset statusRRset status

Secure (3)
  • 41.in-addr.arpa/NS
  • 41.in-addr.arpa/SOA
  • 41.in-addr.arpa/TXT

DNSKEY/DS/NSEC statusDNSKEY/DS/NSEC status

Secure (16)
  • ./DNSKEY (alg 8, id 20326)
  • ./DNSKEY (alg 8, id 46780)
  • 41.in-addr.arpa/DNSKEY (alg 8, id 34636)
  • 41.in-addr.arpa/DNSKEY (alg 8, id 43891)
  • 41.in-addr.arpa/DNSKEY (alg 8, id 57970)
  • 41.in-addr.arpa/DS (alg 8, id 57970)
  • arpa/DNSKEY (alg 8, id 42581)
  • arpa/DNSKEY (alg 8, id 46174)
  • arpa/DS (alg 8, id 42581)
  • in-addr.arpa/DNSKEY (alg 8, id 35160)
  • in-addr.arpa/DNSKEY (alg 8, id 47054)
  • in-addr.arpa/DNSKEY (alg 8, id 54956)
  • in-addr.arpa/DS (alg 8, id 47054)
  • in-addr.arpa/DS (alg 8, id 53696)
  • in-addr.arpa/DS (alg 8, id 54956)
  • in-addr.arpa/DS (alg 8, id 63982)
Non_existent (2)
  • in-addr.arpa/DNSKEY (alg 8, id 53696)
  • in-addr.arpa/DNSKEY (alg 8, id 63982)

Delegation statusDelegation status

Secure (3)
  • . to arpa
  • arpa to in-addr.arpa
  • in-addr.arpa to 41.in-addr.arpa

NoticesNotices

Errors (2)
  • in-addr.arpa/DNSKEY: No response was received from the server over UDP (tried 4 times). See RFC 1035, Sec. 4.2. (2620:37:e000::53, UDP_-_EDNS0_512_D_KN)
  • 41.in-addr.arpa/MX has errors; select the "Denial of existence" DNSSEC option to see them.
Warnings (3)
  • 41.in-addr.arpa/SOA: No response was received from the server over UDP (tried 6 times) until the COOKIE EDNS option was removed (however, this server appeared to respond legitimately to other queries with the COOKIE EDNS option present). See RFC 6891, Sec. 6.1.2. (2620:38:2000::53, UDP_-_EDNS0_4096_D_KN)
  • 41.in-addr.arpa/TXT: No response was received until the UDP payload size was decreased, indicating that the server might be attempting to send a payload that exceeds the path maximum transmission unit (PMTU) size. See RFC 6891, Sec. 6.2.6. (2620:38:2000::53, UDP_-_EDNS0_4096_D_KN)
  • 41.in-addr.arpa/MX has warnings; select the "Denial of existence" DNSSEC option to see them.

DNSKEY legend

Full legend
SEP bit setSEP bit set
Revoke bit setRevoke bit set
Trust anchorTrust anchor
Download: png | svg
Warning JavaScript is required to make the graph below interactive.
DNSSEC authentication graph