View on GitHub
41.in-addr.arpa
Updated:
2025-02-18 13:27:53 UTC
(
290 days ago
)
Go to most recent »
« Previous analysis
|
Next analysis »
Tweet
DNSSEC
Responses
Servers
Analyze
DNSSEC options (
hide
)
|?|
RR types:
--All--
A
AAAA
TXT
PTR
MX
NS
SOA
CNAME
SRV
NAPTR
TLSA
NSEC3PARAM
CDNSKEY
CDS
CAA
|?|
DNSSEC algorithms:
--All--
1 - RSA/MD5
3 - DSA/SHA1
5 - RSA/SHA-1
6 - DSA-NSEC3-SHA1
7 - RSASHA1-NSEC3-SHA1
8 - RSA/SHA-256
10 - RSA/SHA-512
12 - GOST R 34.10-2001
13 - ECDSA Curve P-256 with SHA-256
14 - ECDSA Curve P-384 with SHA-384
15 - Ed25519
16 - Ed448
|?|
DS digest algorithms:
--All--
1 - SHA-1
2 - SHA-256
3 - GOST R 34.11-94
4 - SHA-384
|?|
Denial of existence:
|?|
Redundant edges:
|?|
Ignore RFC 8624:
|?|
Ignore RFC 9276:
|?|
Multi-signer:
|?|
Trust anchors:
Root zone KSK
|?|
Additional trusted keys:
Notices
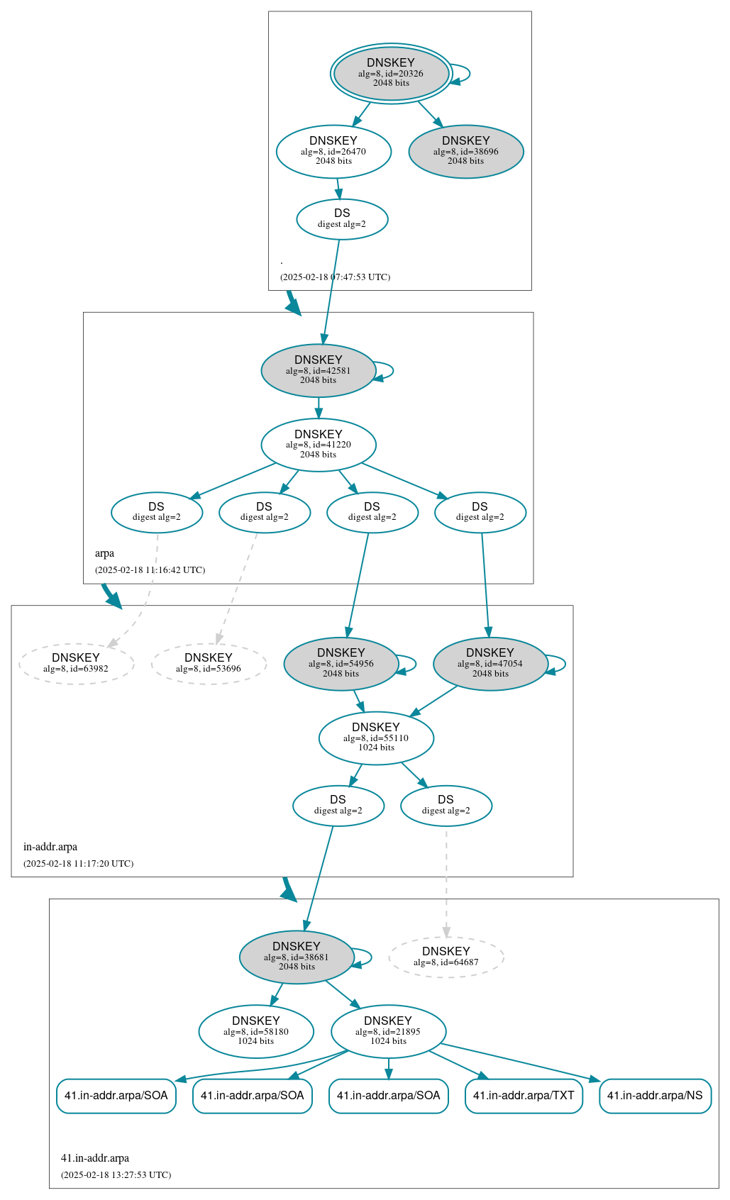
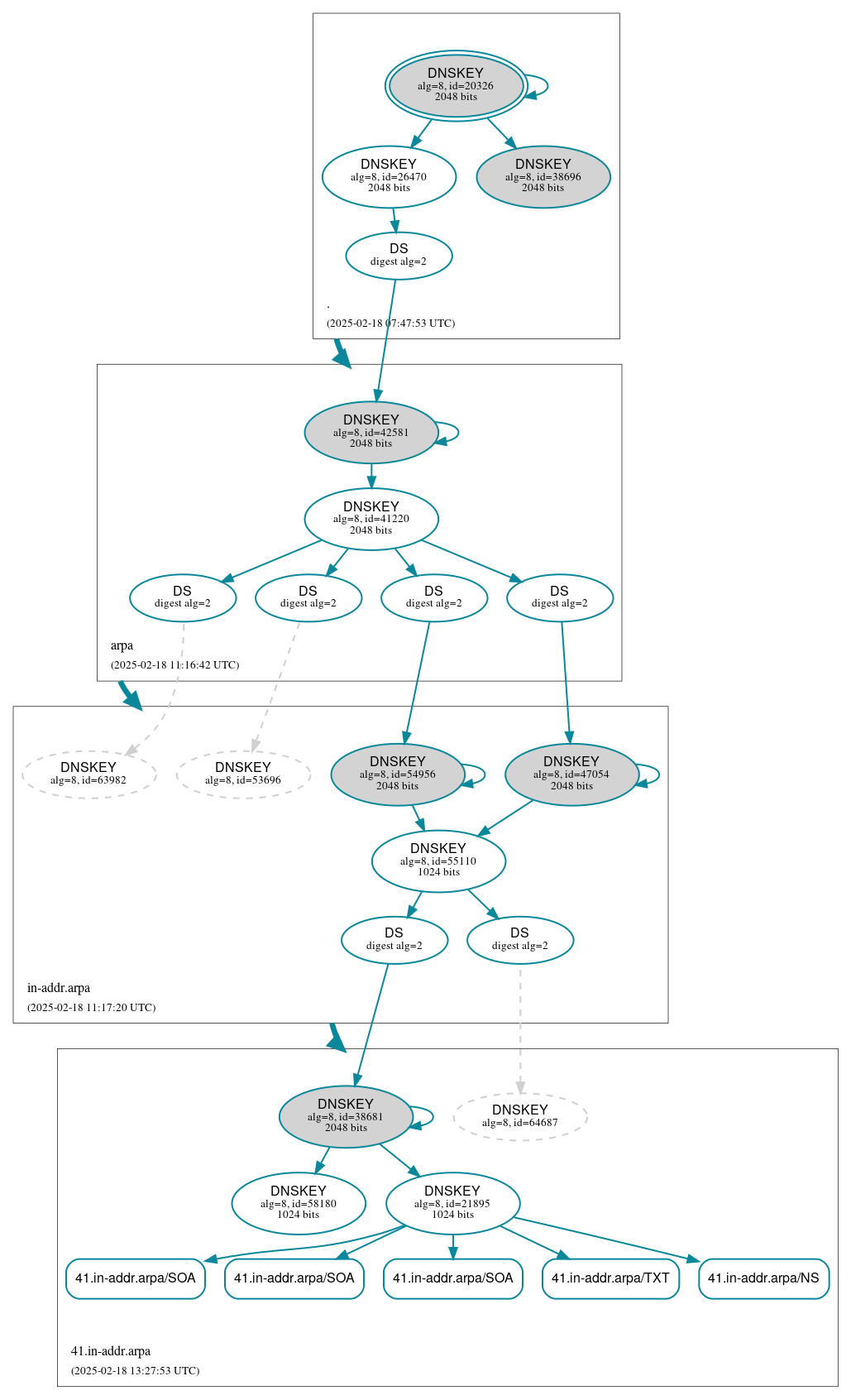
DNSSEC Authentication Chain
RRset status
Secure
(5)
41.in-addr.arpa/NS
41.in-addr.arpa/SOA
41.in-addr.arpa/SOA
41.in-addr.arpa/SOA
41.in-addr.arpa/TXT
DNSKEY/DS/NSEC status
Secure
(18)
./DNSKEY (alg 8, id 20326)
./DNSKEY (alg 8, id 26470)
./DNSKEY (alg 8, id 38696)
41.in-addr.arpa/DNSKEY (alg 8, id 21895)
41.in-addr.arpa/DNSKEY (alg 8, id 38681)
41.in-addr.arpa/DNSKEY (alg 8, id 58180)
41.in-addr.arpa/DS (alg 8, id 38681)
41.in-addr.arpa/DS (alg 8, id 64687)
arpa/DNSKEY (alg 8, id 41220)
arpa/DNSKEY (alg 8, id 42581)
arpa/DS (alg 8, id 42581)
in-addr.arpa/DNSKEY (alg 8, id 47054)
in-addr.arpa/DNSKEY (alg 8, id 54956)
in-addr.arpa/DNSKEY (alg 8, id 55110)
in-addr.arpa/DS (alg 8, id 47054)
in-addr.arpa/DS (alg 8, id 53696)
in-addr.arpa/DS (alg 8, id 54956)
in-addr.arpa/DS (alg 8, id 63982)
Non_existent
(3)
41.in-addr.arpa/DNSKEY (alg 8, id 64687)
in-addr.arpa/DNSKEY (alg 8, id 53696)
in-addr.arpa/DNSKEY (alg 8, id 63982)
Delegation status
Secure
(3)
. to arpa
arpa to in-addr.arpa
in-addr.arpa to 41.in-addr.arpa
DNSKEY legend
Full legend
SEP bit set
Revoke bit set
Trust anchor
See also
DNSSEC Debugger
by
Verisign Labs
.
Download:
png
|
svg
JavaScript is required to make the graph below interactive.