View on GitHub

DNSViz: A DNS visualization tool

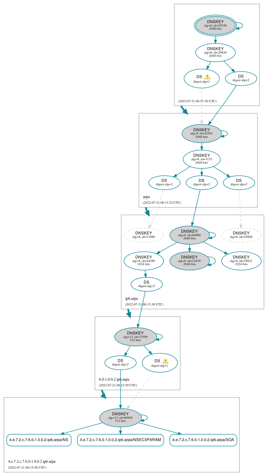
4.e.7.2.c.7.6.0.1.0.0.2.ip6.arpa

DNSSEC options (hide)
  1. |?|
  2. |?|
  3. |?|
  4. |?|
  5. |?|
  6. |?|
  7. |?|
  8. |?|
  9. |?|
  10. |?|
Notices
DNSSEC Authentication Chain

RRset statusRRset status

Secure (3)
  • 4.e.7.2.c.7.6.0.1.0.0.2.ip6.arpa/NS
  • 4.e.7.2.c.7.6.0.1.0.0.2.ip6.arpa/NSEC3PARAM
  • 4.e.7.2.c.7.6.0.1.0.0.2.ip6.arpa/SOA

DNSKEY/DS/NSEC statusDNSKEY/DS/NSEC status

Secure (18)
  • ./DNSKEY (alg 8, id 20326)
  • ./DNSKEY (alg 8, id 20826)
  • 4.e.7.2.c.7.6.0.1.0.0.2.ip6.arpa/DNSKEY (alg 13, id 60945)
  • 4.e.7.2.c.7.6.0.1.0.0.2.ip6.arpa/DS (alg 13, id 60945)
  • 4.e.7.2.c.7.6.0.1.0.0.2.ip6.arpa/DS (alg 13, id 60945)
  • 6.0.1.0.0.2.ip6.arpa/DNSKEY (alg 13, id 12509)
  • 6.0.1.0.0.2.ip6.arpa/DS (alg 13, id 12509)
  • arpa/DNSKEY (alg 8, id 3153)
  • arpa/DNSKEY (alg 8, id 42581)
  • arpa/DS (alg 8, id 42581)
  • arpa/DS (alg 8, id 42581)
  • ip6.arpa/DNSKEY (alg 8, id 21619)
  • ip6.arpa/DNSKEY (alg 8, id 39921)
  • ip6.arpa/DNSKEY (alg 8, id 44280)
  • ip6.arpa/DNSKEY (alg 8, id 64060)
  • ip6.arpa/DS (alg 8, id 13880)
  • ip6.arpa/DS (alg 8, id 45094)
  • ip6.arpa/DS (alg 8, id 64060)
Non_existent (2)
  • ip6.arpa/DNSKEY (alg 8, id 13880)
  • ip6.arpa/DNSKEY (alg 8, id 45094)

Delegation statusDelegation status

Secure (4)
  • . to arpa
  • 6.0.1.0.0.2.ip6.arpa to 4.e.7.2.c.7.6.0.1.0.0.2.ip6.arpa
  • arpa to ip6.arpa
  • ip6.arpa to 6.0.1.0.0.2.ip6.arpa

NoticesNotices

Errors (4)
  • 4.e.7.2.c.7.6.0.1.0.0.2.ip6.arpa/CNAME has errors; select the "Denial of existence" DNSSEC option to see them.
  • 4.e.7.2.c.7.6.0.1.0.0.2.ip6.arpa/TXT has errors; select the "Denial of existence" DNSSEC option to see them.
  • 5igo178trq.4.e.7.2.c.7.6.0.1.0.0.2.ip6.arpa/A has errors; select the "Denial of existence" DNSSEC option to see them.
  • 4.e.7.2.c.7.6.0.1.0.0.2.ip6.arpa/MX has errors; select the "Denial of existence" DNSSEC option to see them.
Warnings (12)
  • 4.e.7.2.c.7.6.0.1.0.0.2.ip6.arpa/DS (alg 13, id 60945): DNSSEC implementers are prohibited from implementing signing with DS algorithm 1 (SHA-1). See RFC 8624, Sec. 3.2.
  • 4.e.7.2.c.7.6.0.1.0.0.2.ip6.arpa/DS (alg 13, id 60945): DNSSEC implementers are prohibited from implementing signing with DS algorithm 1 (SHA-1). See RFC 8624, Sec. 3.2.
  • 4.e.7.2.c.7.6.0.1.0.0.2.ip6.arpa/DS (alg 13, id 60945): DS records with digest type 1 (SHA-1) are ignored when DS records with digest type 2 (SHA-256) exist in the same RRset. See RFC 4509, Sec. 3.
  • 4.e.7.2.c.7.6.0.1.0.0.2.ip6.arpa/DS (alg 13, id 60945): DS records with digest type 1 (SHA-1) are ignored when DS records with digest type 2 (SHA-256) exist in the same RRset. See RFC 4509, Sec. 3.
  • arpa/DS (alg 8, id 42581): DNSSEC implementers are prohibited from implementing signing with DS algorithm 1 (SHA-1). See RFC 8624, Sec. 3.2.
  • arpa/DS (alg 8, id 42581): DNSSEC implementers are prohibited from implementing signing with DS algorithm 1 (SHA-1). See RFC 8624, Sec. 3.2.
  • arpa/DS (alg 8, id 42581): DS records with digest type 1 (SHA-1) are ignored when DS records with digest type 2 (SHA-256) exist in the same RRset. See RFC 4509, Sec. 3.
  • arpa/DS (alg 8, id 42581): DS records with digest type 1 (SHA-1) are ignored when DS records with digest type 2 (SHA-256) exist in the same RRset. See RFC 4509, Sec. 3.
  • 4.e.7.2.c.7.6.0.1.0.0.2.ip6.arpa/CNAME has warnings; select the "Denial of existence" DNSSEC option to see them.
  • 4.e.7.2.c.7.6.0.1.0.0.2.ip6.arpa/TXT has warnings; select the "Denial of existence" DNSSEC option to see them.
  • 5igo178trq.4.e.7.2.c.7.6.0.1.0.0.2.ip6.arpa/A has warnings; select the "Denial of existence" DNSSEC option to see them.
  • 4.e.7.2.c.7.6.0.1.0.0.2.ip6.arpa/MX has warnings; select the "Denial of existence" DNSSEC option to see them.

DNSKEY legend

Full legend
SEP bit setSEP bit set
Revoke bit setRevoke bit set
Trust anchorTrust anchor
Download: png | svg
Warning JavaScript is required to make the graph below interactive.
DNSSEC authentication graph