View on GitHub

DNSViz: A DNS visualization tool

3mscott.sk

DNSSEC options (hide)
  1. |?|
  2. |?|
  3. |?|
  4. |?|
  5. |?|
  6. |?|
  7. |?|
  8. |?|
  9. |?|
  10. |?|
Notices
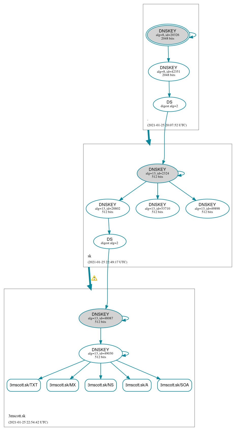
DNSSEC Authentication Chain

RRset statusRRset status

Secure (5)
  • 3mscott.sk/A
  • 3mscott.sk/MX
  • 3mscott.sk/NS
  • 3mscott.sk/SOA
  • 3mscott.sk/TXT

DNSKEY/DS/NSEC statusDNSKEY/DS/NSEC status

Secure (10)
  • ./DNSKEY (alg 8, id 20326)
  • ./DNSKEY (alg 8, id 42351)
  • 3mscott.sk/DNSKEY (alg 13, id 48087)
  • 3mscott.sk/DNSKEY (alg 13, id 49030)
  • 3mscott.sk/DS (alg 13, id 48087)
  • sk/DNSKEY (alg 13, id 2324)
  • sk/DNSKEY (alg 13, id 28802)
  • sk/DNSKEY (alg 13, id 49898)
  • sk/DNSKEY (alg 13, id 53710)
  • sk/DS (alg 13, id 2324)

Delegation statusDelegation status

Secure (2)
  • . to sk
  • sk to 3mscott.sk

NoticesNotices

Errors (3)
  • 3mscott.sk/AAAA has errors; select the "Denial of existence" DNSSEC option to see them.
  • 9mxt3b4n5g.3mscott.sk/A has errors; select the "Denial of existence" DNSSEC option to see them.
  • 3mscott.sk/CNAME has errors; select the "Denial of existence" DNSSEC option to see them.
Warnings (4)
  • sk to 3mscott.sk: The following NS name(s) were found in the delegation NS RRset (i.e., in the sk zone), but not in the authoritative NS RRset: ns0.vrsansky.sk, ns1.vrsansky.sk See RFC 1034, Sec. 4.2.2.
  • 3mscott.sk/AAAA has warnings; select the "Denial of existence" DNSSEC option to see them.
  • 9mxt3b4n5g.3mscott.sk/A has warnings; select the "Denial of existence" DNSSEC option to see them.
  • 3mscott.sk/CNAME has warnings; select the "Denial of existence" DNSSEC option to see them.

DNSKEY legend

Full legend
SEP bit setSEP bit set
Revoke bit setRevoke bit set
Trust anchorTrust anchor
Download: png | svg
Warning JavaScript is required to make the graph below interactive.
DNSSEC authentication graph