View on GitHub

DNSViz: A DNS visualization tool

172.in-addr.arpa

DNSSEC options (hide)
  1. |?|
  2. |?|
  3. |?|
  4. |?|
  5. |?|
  6. |?|
  7. |?|
  8. |?|
  9. |?|
  10. |?|
Notices
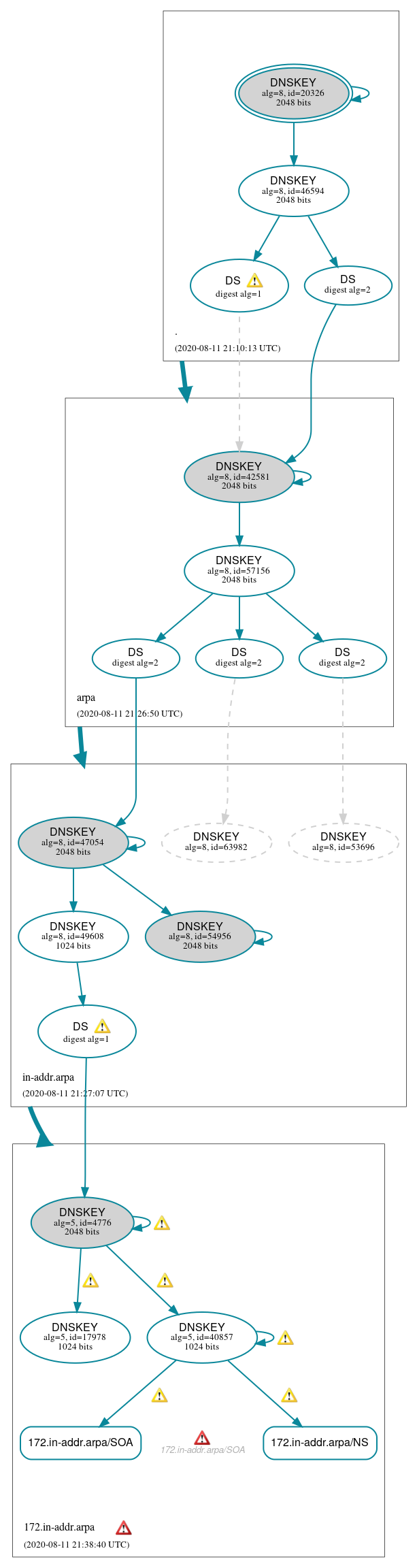
DNSSEC Authentication Chain

RRset statusRRset status

Secure (2)
  • 172.in-addr.arpa/NS
  • 172.in-addr.arpa/SOA

DNSKEY/DS/NSEC statusDNSKEY/DS/NSEC status

Secure (16)
  • ./DNSKEY (alg 8, id 20326)
  • ./DNSKEY (alg 8, id 46594)
  • 172.in-addr.arpa/DNSKEY (alg 5, id 17978)
  • 172.in-addr.arpa/DNSKEY (alg 5, id 40857)
  • 172.in-addr.arpa/DNSKEY (alg 5, id 4776)
  • 172.in-addr.arpa/DS (alg 5, id 4776)
  • arpa/DNSKEY (alg 8, id 42581)
  • arpa/DNSKEY (alg 8, id 57156)
  • arpa/DS (alg 8, id 42581)
  • arpa/DS (alg 8, id 42581)
  • in-addr.arpa/DNSKEY (alg 8, id 47054)
  • in-addr.arpa/DNSKEY (alg 8, id 49608)
  • in-addr.arpa/DNSKEY (alg 8, id 54956)
  • in-addr.arpa/DS (alg 8, id 47054)
  • in-addr.arpa/DS (alg 8, id 53696)
  • in-addr.arpa/DS (alg 8, id 63982)
Non_existent (2)
  • in-addr.arpa/DNSKEY (alg 8, id 53696)
  • in-addr.arpa/DNSKEY (alg 8, id 63982)

Delegation statusDelegation status

Secure (3)
  • . to arpa
  • arpa to in-addr.arpa
  • in-addr.arpa to 172.in-addr.arpa

NoticesNotices

Errors (2)
  • 172.in-addr.arpa zone: The server(s) were not responsive to queries over TCP. See RFC 1035, Sec. 4.2. (2001:500:14:6050:ad::1)
  • 172.in-addr.arpa/SOA: No response was received from the server over TCP (tried 3 times). See RFC 1035, Sec. 4.2. (2001:500:14:6050:ad::1, TCP_-_EDNS0_4096_D)
Warnings (19)
  • 172.in-addr.arpa/DS (alg 5, id 4776): DNSSEC implementers are prohibited from implementing signing with DS algorithm 1 (SHA-1). See RFC 8624, Sec. 3.2.
  • 172.in-addr.arpa/DS (alg 5, id 4776): DNSSEC implementers are prohibited from implementing signing with DS algorithm 1 (SHA-1). See RFC 8624, Sec. 3.2.
  • RRSIG 172.in-addr.arpa/DNSKEY alg 5, id 40857: DNSSEC implementers are recommended against implementing signing with DNSSEC algorithm 5 (RSASHA1). See RFC 8624, Sec. 3.1.
  • RRSIG 172.in-addr.arpa/DNSKEY alg 5, id 40857: DNSSEC implementers are recommended against implementing signing with DNSSEC algorithm 5 (RSASHA1). See RFC 8624, Sec. 3.1.
  • RRSIG 172.in-addr.arpa/DNSKEY alg 5, id 40857: DNSSEC implementers are recommended against implementing signing with DNSSEC algorithm 5 (RSASHA1). See RFC 8624, Sec. 3.1.
  • RRSIG 172.in-addr.arpa/DNSKEY alg 5, id 4776: DNSSEC implementers are recommended against implementing signing with DNSSEC algorithm 5 (RSASHA1). See RFC 8624, Sec. 3.1.
  • RRSIG 172.in-addr.arpa/DNSKEY alg 5, id 4776: DNSSEC implementers are recommended against implementing signing with DNSSEC algorithm 5 (RSASHA1). See RFC 8624, Sec. 3.1.
  • RRSIG 172.in-addr.arpa/DNSKEY alg 5, id 4776: DNSSEC implementers are recommended against implementing signing with DNSSEC algorithm 5 (RSASHA1). See RFC 8624, Sec. 3.1.
  • RRSIG 172.in-addr.arpa/NS alg 5, id 40857: DNSSEC implementers are recommended against implementing signing with DNSSEC algorithm 5 (RSASHA1). See RFC 8624, Sec. 3.1.
  • RRSIG 172.in-addr.arpa/SOA alg 5, id 40857: DNSSEC implementers are recommended against implementing signing with DNSSEC algorithm 5 (RSASHA1). See RFC 8624, Sec. 3.1.
  • arpa/DS (alg 8, id 42581): DNSSEC implementers are prohibited from implementing signing with DS algorithm 1 (SHA-1). See RFC 8624, Sec. 3.2.
  • arpa/DS (alg 8, id 42581): DNSSEC implementers are prohibited from implementing signing with DS algorithm 1 (SHA-1). See RFC 8624, Sec. 3.2.
  • arpa/DS (alg 8, id 42581): DS records with digest type 1 (SHA-1) are ignored when DS records with digest type 2 (SHA-256) exist in the same RRset. See RFC 4509, Sec. 3.
  • arpa/DS (alg 8, id 42581): DS records with digest type 1 (SHA-1) are ignored when DS records with digest type 2 (SHA-256) exist in the same RRset. See RFC 4509, Sec. 3.
  • 172.in-addr.arpa/MX has warnings; select the "Denial of existence" DNSSEC option to see them.
  • jg1wsi3qc6.172.in-addr.arpa/A has warnings; select the "Denial of existence" DNSSEC option to see them.
  • 172.in-addr.arpa/TXT has warnings; select the "Denial of existence" DNSSEC option to see them.
  • 172.in-addr.arpa/DNSKEY has warnings; select the "Denial of existence" DNSSEC option to see them.
  • 172.in-addr.arpa/CNAME has warnings; select the "Denial of existence" DNSSEC option to see them.

DNSKEY legend

Full legend
SEP bit setSEP bit set
Revoke bit setRevoke bit set
Trust anchorTrust anchor
Download: png | svg
Warning JavaScript is required to make the graph below interactive.
DNSSEC authentication graph