View on GitHub

DNSViz: A DNS visualization tool

0.0.0.9.0.4.2.ip6.arpa

« Previous analysis | Next analysis »
DNSSEC options (hide)
  1. |?|
  2. |?|
  3. |?|
  4. |?|
  5. |?|
  6. |?|
  7. |?|
  8. |?|
  9. |?|
  10. |?|
Notices
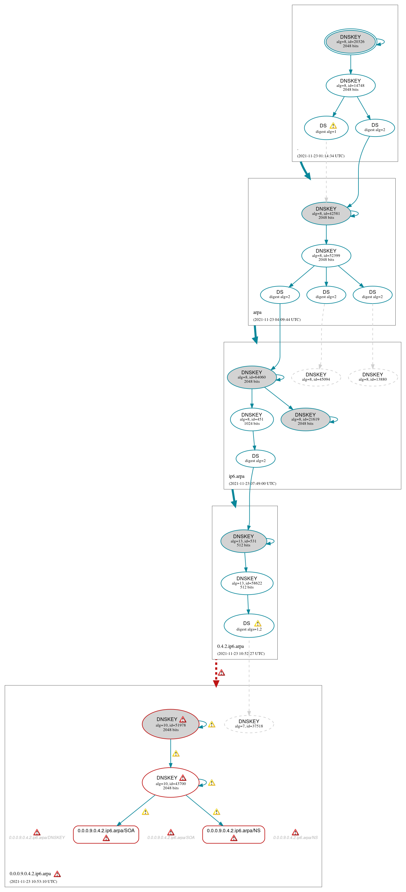
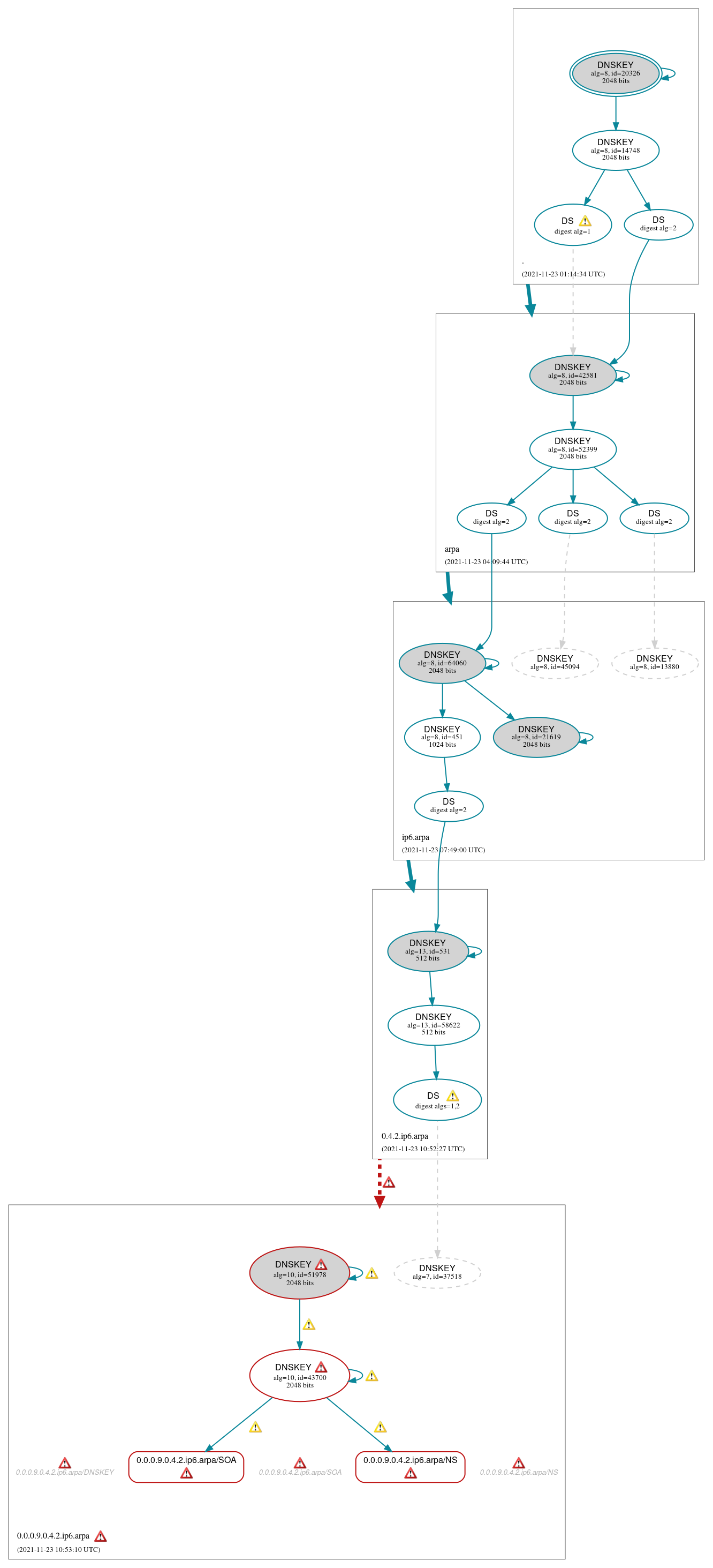
DNSSEC Authentication Chain

RRset statusRRset status

Bogus (2)
  • 0.0.0.9.0.4.2.ip6.arpa/NS
  • 0.0.0.9.0.4.2.ip6.arpa/SOA

DNSKEY/DS/NSEC statusDNSKEY/DS/NSEC status

Bogus (2)
  • 0.0.0.9.0.4.2.ip6.arpa/DNSKEY (alg 10, id 43700)
  • 0.0.0.9.0.4.2.ip6.arpa/DNSKEY (alg 10, id 51978)
Secure (16)
  • ./DNSKEY (alg 8, id 14748)
  • ./DNSKEY (alg 8, id 20326)
  • 0.0.0.9.0.4.2.ip6.arpa/DS (alg 7, id 37518)
  • 0.4.2.ip6.arpa/DNSKEY (alg 13, id 531)
  • 0.4.2.ip6.arpa/DNSKEY (alg 13, id 58622)
  • 0.4.2.ip6.arpa/DS (alg 13, id 531)
  • arpa/DNSKEY (alg 8, id 42581)
  • arpa/DNSKEY (alg 8, id 52399)
  • arpa/DS (alg 8, id 42581)
  • arpa/DS (alg 8, id 42581)
  • ip6.arpa/DNSKEY (alg 8, id 21619)
  • ip6.arpa/DNSKEY (alg 8, id 451)
  • ip6.arpa/DNSKEY (alg 8, id 64060)
  • ip6.arpa/DS (alg 8, id 13880)
  • ip6.arpa/DS (alg 8, id 45094)
  • ip6.arpa/DS (alg 8, id 64060)
Non_existent (3)
  • 0.0.0.9.0.4.2.ip6.arpa/DNSKEY (alg 7, id 37518)
  • ip6.arpa/DNSKEY (alg 8, id 13880)
  • ip6.arpa/DNSKEY (alg 8, id 45094)

Delegation statusDelegation status

Bogus (1)
  • 0.4.2.ip6.arpa to 0.0.0.9.0.4.2.ip6.arpa
Secure (3)
  • . to arpa
  • arpa to ip6.arpa
  • ip6.arpa to 0.4.2.ip6.arpa

NoticesNotices

Errors (24)
  • 0.0.0.9.0.4.2.ip6.arpa zone: The following NS name(s) did not resolve to address(es): ns3.nkn.in
  • 0.0.0.9.0.4.2.ip6.arpa zone: The server(s) responded over TCP with a malformed response or with an invalid RCODE. See RFC 1035, Sec. 4.1.1. (14.139.6.10, 2405:8a00:4::4)
  • 0.0.0.9.0.4.2.ip6.arpa zone: The server(s) responded over UDP with a malformed response or with an invalid RCODE. See RFC 1035, Sec. 4.1.1. (14.139.6.10, 2405:8a00:4::4)
  • 0.0.0.9.0.4.2.ip6.arpa zone: The server(s) were not responsive to queries over TCP. See RFC 1035, Sec. 4.2. (180.149.63.66)
  • 0.0.0.9.0.4.2.ip6.arpa zone: The server(s) were not responsive to queries over UDP. See RFC 1035, Sec. 4.2. (2405:8a00:aa::aa, 2405:8a00:bb::bb)
  • 0.0.0.9.0.4.2.ip6.arpa/DNSKEY (alg 10, id 43700): The DS RRset for the zone included algorithm 7 (RSASHA1NSEC3SHA1), but no RRSIG with algorithm 7 covering the RRset was returned in the response. See RFC 4035, Sec. 2.2, RFC 6840, Sec. 5.11. (180.149.63.3, TCP_-_EDNS0_4096_D_KN)
  • 0.0.0.9.0.4.2.ip6.arpa/DNSKEY (alg 10, id 51978): The DS RRset for the zone included algorithm 7 (RSASHA1NSEC3SHA1), but no RRSIG with algorithm 7 covering the RRset was returned in the response. See RFC 4035, Sec. 2.2, RFC 6840, Sec. 5.11. (180.149.63.3, TCP_-_EDNS0_4096_D_KN)
  • 0.0.0.9.0.4.2.ip6.arpa/DNSKEY: No response was received from the server over UDP (tried 12 times). See RFC 1035, Sec. 4.2. (180.149.63.66, UDP_-_EDNS0_4096_D_KN)
  • 0.0.0.9.0.4.2.ip6.arpa/DNSKEY: The response had an invalid RCODE (REFUSED). See RFC 1035, Sec. 4.1.1. (14.139.6.10, 2405:8a00:4::4, UDP_-_EDNS0_4096_D_KN, UDP_-_EDNS0_512_D_KN)
  • 0.0.0.9.0.4.2.ip6.arpa/NS: No response was received from the server over UDP (tried 12 times). See RFC 1035, Sec. 4.2. (2405:8a00:aa::aa, 2405:8a00:bb::bb, UDP_-_NOEDNS_)
  • 0.0.0.9.0.4.2.ip6.arpa/NS: The DS RRset for the zone included algorithm 7 (RSASHA1NSEC3SHA1), but no RRSIG with algorithm 7 covering the RRset was returned in the response. See RFC 4035, Sec. 2.2, RFC 6840, Sec. 5.11. (180.149.63.3, 180.149.63.66, UDP_-_EDNS0_4096_D_KN)
  • 0.0.0.9.0.4.2.ip6.arpa/NS: The response had an invalid RCODE (REFUSED). See RFC 1035, Sec. 4.1.1. (14.139.6.10, 2405:8a00:4::4, UDP_-_EDNS0_4096_D_KN)
  • 0.0.0.9.0.4.2.ip6.arpa/SOA: No response was received from the server over TCP (tried 3 times). See RFC 1035, Sec. 4.2. (180.149.63.66, TCP_-_EDNS0_4096_D_N)
  • 0.0.0.9.0.4.2.ip6.arpa/SOA: The DS RRset for the zone included algorithm 7 (RSASHA1NSEC3SHA1), but no RRSIG with algorithm 7 covering the RRset was returned in the response. See RFC 4035, Sec. 2.2, RFC 6840, Sec. 5.11. (180.149.63.3, 180.149.63.66, TCP_-_EDNS0_4096_D_N, UDP_-_EDNS0_4096_D_KN, UDP_-_EDNS0_4096_D_KN_0x20)
  • 0.0.0.9.0.4.2.ip6.arpa/SOA: The response had an invalid RCODE (REFUSED). See RFC 1035, Sec. 4.1.1. (14.139.6.10, 2405:8a00:4::4, TCP_-_EDNS0_4096_D_N)
  • 0.0.0.9.0.4.2.ip6.arpa/SOA: The response had an invalid RCODE (REFUSED). See RFC 1035, Sec. 4.1.1. (14.139.6.10, 2405:8a00:4::4, UDP_-_EDNS0_4096_D_KN, UDP_-_EDNS0_4096_D_KN_0x20)
  • 0.4.2.ip6.arpa to 0.0.0.9.0.4.2.ip6.arpa: No valid RRSIGs made by a key corresponding to a DS RR were found covering the DNSKEY RRset, resulting in no secure entry point (SEP) into the zone. See RFC 4035, Sec. 2.2, RFC 6840, Sec. 5.11. (180.149.63.3, TCP_-_EDNS0_4096_D_KN)
  • 0.4.2.ip6.arpa to 0.0.0.9.0.4.2.ip6.arpa: The DS RRset for the zone included algorithm 7 (RSASHA1NSEC3SHA1), but no DS RR matched a DNSKEY with algorithm 7 that signs the zone's DNSKEY RRset. See RFC 4035, Sec. 2.2, RFC 6840, Sec. 5.11. (180.149.63.3, TCP_-_EDNS0_4096_D_KN)
  • 0.0.0.9.0.4.2.ip6.arpa/MX has errors; select the "Denial of existence" DNSSEC option to see them.
  • 0.0.0.9.0.4.2.ip6.arpa/CNAME has errors; select the "Denial of existence" DNSSEC option to see them.
  • 0.0.0.9.0.4.2.ip6.arpa/TXT has errors; select the "Denial of existence" DNSSEC option to see them.
  • vyqatxluw6.0.0.0.9.0.4.2.ip6.arpa/A has errors; select the "Denial of existence" DNSSEC option to see them.
  • 0.0.0.9.0.4.2.ip6.arpa/DNSKEY has errors; select the "Denial of existence" DNSSEC option to see them.
  • 0.0.0.9.0.4.2.ip6.arpa/NSEC3PARAM has errors; select the "Denial of existence" DNSSEC option to see them.
Warnings (22)
  • 0.0.0.9.0.4.2.ip6.arpa/DS (alg 7, id 37518): DNSSEC implementers are prohibited from implementing signing with DS algorithm 1 (SHA-1). See RFC 8624, Sec. 3.2.
  • 0.0.0.9.0.4.2.ip6.arpa/DS (alg 7, id 37518): DNSSEC implementers are prohibited from implementing signing with DS algorithm 1 (SHA-1). See RFC 8624, Sec. 3.2.
  • 0.0.0.9.0.4.2.ip6.arpa/DS (alg 7, id 37518): DS records with digest type 1 (SHA-1) are ignored when DS records with digest type 2 (SHA-256) exist in the same RRset. See RFC 4509, Sec. 3.
  • 0.0.0.9.0.4.2.ip6.arpa/DS (alg 7, id 37518): DS records with digest type 1 (SHA-1) are ignored when DS records with digest type 2 (SHA-256) exist in the same RRset. See RFC 4509, Sec. 3.
  • 0.4.2.ip6.arpa to 0.0.0.9.0.4.2.ip6.arpa: The following NS name(s) were found in the authoritative NS RRset, but not in the delegation NS RRset (i.e., in the 0.4.2.ip6.arpa zone): ns3.nkn.in See RFC 1034, Sec. 4.2.2.
  • 0.4.2.ip6.arpa to 0.0.0.9.0.4.2.ip6.arpa: The following NS name(s) were found in the delegation NS RRset (i.e., in the 0.4.2.ip6.arpa zone), but not in the authoritative NS RRset: ns6.nkn.in See RFC 1034, Sec. 4.2.2.
  • RRSIG 0.0.0.9.0.4.2.ip6.arpa/DNSKEY alg 10, id 43700: DNSSEC implementers are recommended against implementing signing with DNSSEC algorithm 10 (RSASHA512). See RFC 8624, Sec. 3.1.
  • RRSIG 0.0.0.9.0.4.2.ip6.arpa/DNSKEY alg 10, id 43700: DNSSEC implementers are recommended against implementing signing with DNSSEC algorithm 10 (RSASHA512). See RFC 8624, Sec. 3.1.
  • RRSIG 0.0.0.9.0.4.2.ip6.arpa/DNSKEY alg 10, id 51978: DNSSEC implementers are recommended against implementing signing with DNSSEC algorithm 10 (RSASHA512). See RFC 8624, Sec. 3.1.
  • RRSIG 0.0.0.9.0.4.2.ip6.arpa/DNSKEY alg 10, id 51978: DNSSEC implementers are recommended against implementing signing with DNSSEC algorithm 10 (RSASHA512). See RFC 8624, Sec. 3.1.
  • RRSIG 0.0.0.9.0.4.2.ip6.arpa/NS alg 10, id 43700: DNSSEC implementers are recommended against implementing signing with DNSSEC algorithm 10 (RSASHA512). See RFC 8624, Sec. 3.1.
  • RRSIG 0.0.0.9.0.4.2.ip6.arpa/SOA alg 10, id 43700: DNSSEC implementers are recommended against implementing signing with DNSSEC algorithm 10 (RSASHA512). See RFC 8624, Sec. 3.1.
  • arpa/DS (alg 8, id 42581): DNSSEC implementers are prohibited from implementing signing with DS algorithm 1 (SHA-1). See RFC 8624, Sec. 3.2.
  • arpa/DS (alg 8, id 42581): DNSSEC implementers are prohibited from implementing signing with DS algorithm 1 (SHA-1). See RFC 8624, Sec. 3.2.
  • arpa/DS (alg 8, id 42581): DS records with digest type 1 (SHA-1) are ignored when DS records with digest type 2 (SHA-256) exist in the same RRset. See RFC 4509, Sec. 3.
  • arpa/DS (alg 8, id 42581): DS records with digest type 1 (SHA-1) are ignored when DS records with digest type 2 (SHA-256) exist in the same RRset. See RFC 4509, Sec. 3.
  • 0.0.0.9.0.4.2.ip6.arpa/MX has warnings; select the "Denial of existence" DNSSEC option to see them.
  • 0.0.0.9.0.4.2.ip6.arpa/CNAME has warnings; select the "Denial of existence" DNSSEC option to see them.
  • 0.0.0.9.0.4.2.ip6.arpa/TXT has warnings; select the "Denial of existence" DNSSEC option to see them.
  • vyqatxluw6.0.0.0.9.0.4.2.ip6.arpa/A has warnings; select the "Denial of existence" DNSSEC option to see them.
  • 0.0.0.9.0.4.2.ip6.arpa/DNSKEY has warnings; select the "Denial of existence" DNSSEC option to see them.
  • 0.0.0.9.0.4.2.ip6.arpa/NSEC3PARAM has warnings; select the "Denial of existence" DNSSEC option to see them.

DNSKEY legend

Full legend
SEP bit setSEP bit set
Revoke bit setRevoke bit set
Trust anchorTrust anchor
Download: png | svg
Warning JavaScript is required to make the graph below interactive.
DNSSEC authentication graph