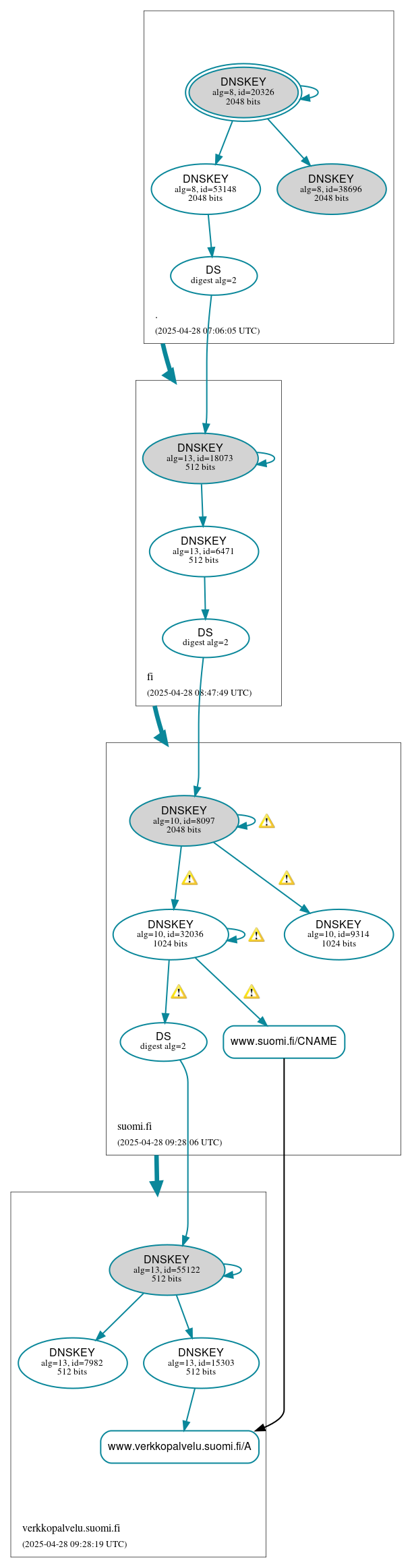
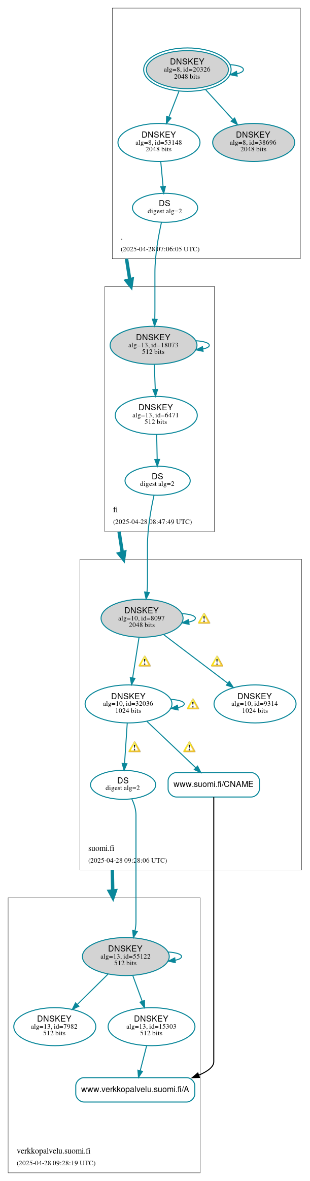
suomi.fi/CNAME has errors; select the "Denial of existence" DNSSEC option to see them.
Warnings (10)
RRSIG suomi.fi/DNSKEY alg 10, id 32036: DNSSEC implementers are recommended against implementing signing with DNSSEC algorithm 10 (RSASHA512). See RFC 8624, Sec. 3.1.
RRSIG suomi.fi/DNSKEY alg 10, id 32036: DNSSEC implementers are recommended against implementing signing with DNSSEC algorithm 10 (RSASHA512). See RFC 8624, Sec. 3.1.
RRSIG suomi.fi/DNSKEY alg 10, id 32036: DNSSEC implementers are recommended against implementing signing with DNSSEC algorithm 10 (RSASHA512). See RFC 8624, Sec. 3.1.
RRSIG suomi.fi/DNSKEY alg 10, id 8097: DNSSEC implementers are recommended against implementing signing with DNSSEC algorithm 10 (RSASHA512). See RFC 8624, Sec. 3.1.
RRSIG suomi.fi/DNSKEY alg 10, id 8097: DNSSEC implementers are recommended against implementing signing with DNSSEC algorithm 10 (RSASHA512). See RFC 8624, Sec. 3.1.
RRSIG suomi.fi/DNSKEY alg 10, id 8097: DNSSEC implementers are recommended against implementing signing with DNSSEC algorithm 10 (RSASHA512). See RFC 8624, Sec. 3.1.
RRSIG verkkopalvelu.suomi.fi/DS alg 10, id 32036: DNSSEC implementers are recommended against implementing signing with DNSSEC algorithm 10 (RSASHA512). See RFC 8624, Sec. 3.1.
RRSIG www.suomi.fi/CNAME alg 10, id 32036: DNSSEC implementers are recommended against implementing signing with DNSSEC algorithm 10 (RSASHA512). See RFC 8624, Sec. 3.1.
suomi.fi/CNAME has warnings; select the "Denial of existence" DNSSEC option to see them.
www.suomi.fi/AAAA has warnings; select the "Denial of existence" DNSSEC option to see them.