View on GitHub

DNSViz: A DNS visualization tool

www.suite-leon-crete.com

Updated: 2024-06-17 13:48:47 UTC (599 days ago) Update now
« Previous analysis | Next analysis »
DNSSEC options (hide)
  1. |?|
  2. |?|
  3. |?|
  4. |?|
  5. |?|
  6. |?|
  7. |?|
  8. |?|
  9. |?|
  10. |?|
Notices
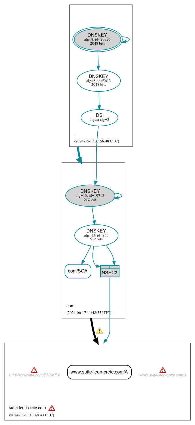
DNSSEC Authentication Chain

RRset statusRRset status

Insecure (1)
  • www.suite-leon-crete.com/A
Secure (1)
  • com/SOA

DNSKEY/DS/NSEC statusDNSKEY/DS/NSEC status

Secure (6)
  • ./DNSKEY (alg 8, id 20326)
  • ./DNSKEY (alg 8, id 5613)
  • NSEC3 proving non-existence of suite-leon-crete.com/DS
  • com/DNSKEY (alg 13, id 19718)
  • com/DNSKEY (alg 13, id 956)
  • com/DS (alg 13, id 19718)

Delegation statusDelegation status

Insecure (1)
  • com to suite-leon-crete.com
Secure (1)
  • . to com

NoticesNotices

Errors (6)
  • suite-leon-crete.com zone: The server(s) responded over UDP with a malformed response or with an invalid RCODE. See RFC 1035, Sec. 4.1.1. (205.251.192.84, 205.251.195.152, 205.251.196.89, 205.251.198.26, 2600:9000:5300:5400::1, 2600:9000:5303:9800::1, 2600:9000:5304:5900::1, 2600:9000:5306:1a00::1)
  • suite-leon-crete.com/DNSKEY: The response had an invalid RCODE (REFUSED). See RFC 1035, Sec. 4.1.1. (205.251.192.84, 205.251.195.152, 205.251.196.89, 205.251.198.26, 2600:9000:5300:5400::1, 2600:9000:5303:9800::1, 2600:9000:5304:5900::1, 2600:9000:5306:1a00::1, UDP_-_EDNS0_4096_D_KN, UDP_-_EDNS0_512_D_KN)
  • www.suite-leon-crete.com/A: The response had an invalid RCODE (REFUSED). See RFC 1035, Sec. 4.1.1. (205.251.192.84, 205.251.195.152, 205.251.196.89, 205.251.198.26, 2600:9000:5300:5400::1, 2600:9000:5303:9800::1, 2600:9000:5304:5900::1, 2600:9000:5306:1a00::1, UDP_-_EDNS0_4096_D_KN)
  • www.suite-leon-crete.com/CAA has errors; select the "Denial of existence" DNSSEC option to see them.
  • www.suite-leon-crete.com/AAAA has errors; select the "Denial of existence" DNSSEC option to see them.
  • suite-leon-crete.com/CNAME has errors; select the "Denial of existence" DNSSEC option to see them.
Warnings (3)
  • com to suite-leon-crete.com: Authoritative AAAA records exist for ns-382.awsdns-47.com, but there are no corresponding AAAA glue records. See RFC 1034, Sec. 4.2.2.
  • com to suite-leon-crete.com: The following NS name(s) were found in the authoritative NS RRset, but not in the delegation NS RRset (i.e., in the com zone): ns-1562.awsdns-03.co.uk, ns-920.awsdns-51.net, ns-1113.awsdns-11.org, ns-84.awsdns-10.com See RFC 1034, Sec. 4.2.2.
  • com to suite-leon-crete.com: The following NS name(s) were found in the delegation NS RRset (i.e., in the com zone), but not in the authoritative NS RRset: ns-382.awsdns-47.com, ns-751.awsdns-29.net, ns-1442.awsdns-52.org, ns-2022.awsdns-60.co.uk See RFC 1034, Sec. 4.2.2.

DNSKEY legend

Full legend
SEP bit setSEP bit set
Revoke bit setRevoke bit set
Trust anchorTrust anchor
Download: png | svg
Warning JavaScript is required to make the graph below interactive.
DNSSEC authentication graph