View on GitHub

DNSViz: A DNS visualization tool

www.railway.gov.tw

Updated: 2025-10-01 07:24:47 UTC (149 days ago) Update now
« Previous analysis | Next analysis »
DNSSEC options (hide)
  1. |?|
  2. |?|
  3. |?|
  4. |?|
  5. |?|
  6. |?|
  7. |?|
  8. |?|
  9. |?|
  10. |?|
Notices
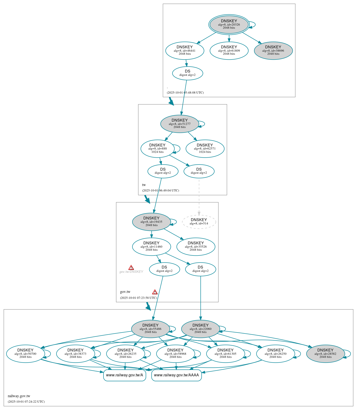
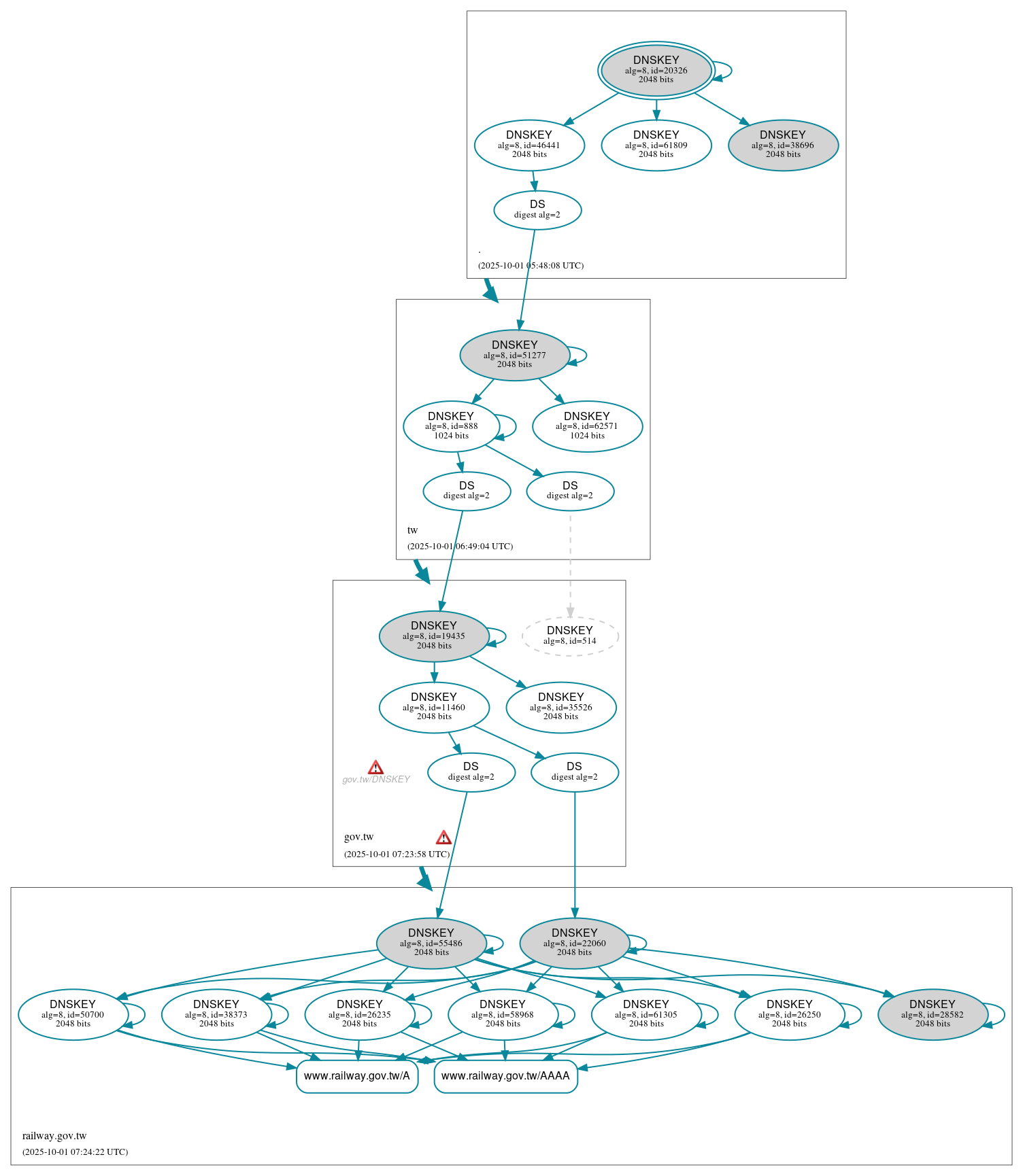
DNSSEC Authentication Chain

RRset statusRRset status

Secure (2)
  • www.railway.gov.tw/A
  • www.railway.gov.tw/AAAA

DNSKEY/DS/NSEC statusDNSKEY/DS/NSEC status

Secure (24)
  • ./DNSKEY (alg 8, id 20326)
  • ./DNSKEY (alg 8, id 38696)
  • ./DNSKEY (alg 8, id 46441)
  • ./DNSKEY (alg 8, id 61809)
  • gov.tw/DNSKEY (alg 8, id 11460)
  • gov.tw/DNSKEY (alg 8, id 19435)
  • gov.tw/DNSKEY (alg 8, id 35526)
  • gov.tw/DS (alg 8, id 19435)
  • gov.tw/DS (alg 8, id 514)
  • railway.gov.tw/DNSKEY (alg 8, id 22060)
  • railway.gov.tw/DNSKEY (alg 8, id 26235)
  • railway.gov.tw/DNSKEY (alg 8, id 26250)
  • railway.gov.tw/DNSKEY (alg 8, id 28582)
  • railway.gov.tw/DNSKEY (alg 8, id 38373)
  • railway.gov.tw/DNSKEY (alg 8, id 50700)
  • railway.gov.tw/DNSKEY (alg 8, id 55486)
  • railway.gov.tw/DNSKEY (alg 8, id 58968)
  • railway.gov.tw/DNSKEY (alg 8, id 61305)
  • railway.gov.tw/DS (alg 8, id 22060)
  • railway.gov.tw/DS (alg 8, id 55486)
  • tw/DNSKEY (alg 8, id 51277)
  • tw/DNSKEY (alg 8, id 62571)
  • tw/DNSKEY (alg 8, id 888)
  • tw/DS (alg 8, id 51277)
Non_existent (1)
  • gov.tw/DNSKEY (alg 8, id 514)

Delegation statusDelegation status

Secure (3)
  • . to tw
  • gov.tw to railway.gov.tw
  • tw to gov.tw

NoticesNotices

Errors (3)
  • gov.tw zone: The server(s) were not responsive to queries over UDP. See RFC 1035, Sec. 4.2. (2001:c08:175:128::175:128)
  • gov.tw/DNSKEY: No response was received from the server over UDP (tried 4 times). See RFC 1035, Sec. 4.2. (2001:45b1:0:5::24, 2001:45b1:0:5::25, UDP_-_EDNS0_512_D_KN)
  • railway.gov.tw/CNAME has errors; select the "Denial of existence" DNSSEC option to see them.
Warnings (1)
  • railway.gov.tw/CNAME has warnings; select the "Denial of existence" DNSSEC option to see them.

DNSKEY legend

Full legend
SEP bit setSEP bit set
Revoke bit setRevoke bit set
Trust anchorTrust anchor
Download: png | svg
Warning JavaScript is required to make the graph below interactive.
DNSSEC authentication graph