View on GitHub

DNSViz: A DNS visualization tool

www.railway.gov.tw

DNSSEC options (hide)
  1. |?|
  2. |?|
  3. |?|
  4. |?|
  5. |?|
  6. |?|
  7. |?|
  8. |?|
  9. |?|
  10. |?|
Notices
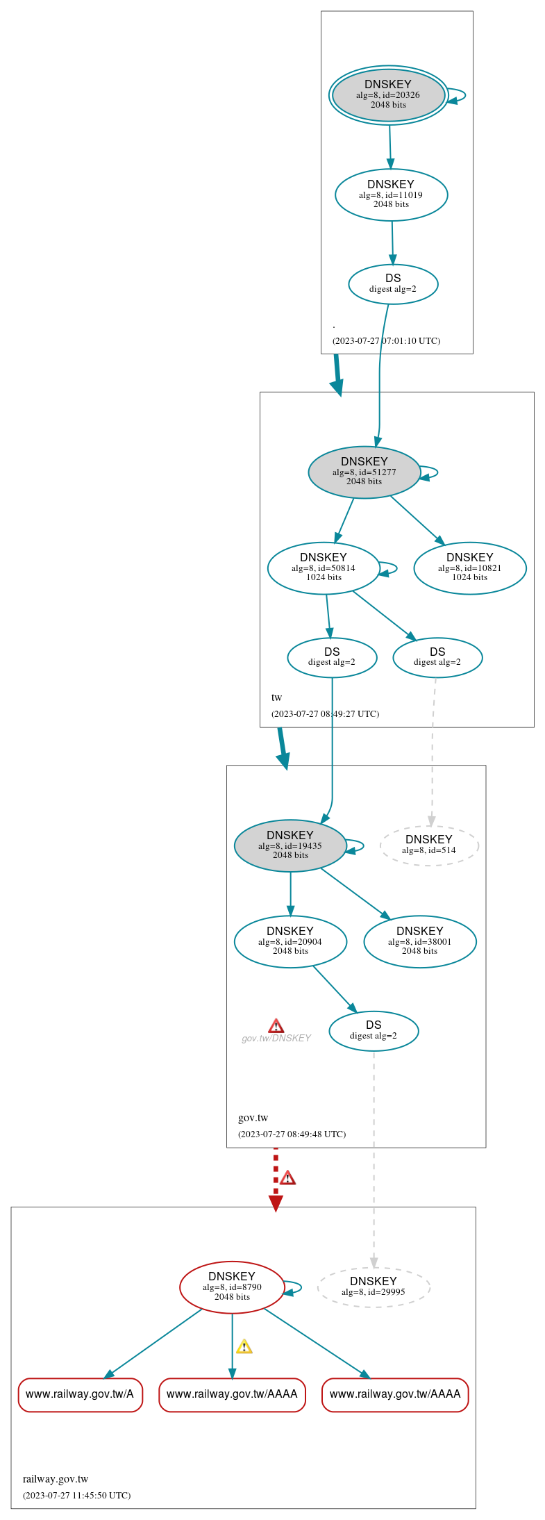
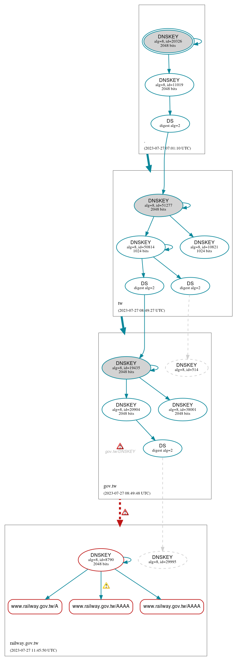
DNSSEC Authentication Chain

RRset statusRRset status

Bogus (3)
  • www.railway.gov.tw/A
  • www.railway.gov.tw/AAAA
  • www.railway.gov.tw/AAAA

DNSKEY/DS/NSEC statusDNSKEY/DS/NSEC status

Bogus (1)
  • railway.gov.tw/DNSKEY (alg 8, id 8790)
Secure (12)
  • ./DNSKEY (alg 8, id 11019)
  • ./DNSKEY (alg 8, id 20326)
  • gov.tw/DNSKEY (alg 8, id 19435)
  • gov.tw/DNSKEY (alg 8, id 20904)
  • gov.tw/DNSKEY (alg 8, id 38001)
  • gov.tw/DS (alg 8, id 19435)
  • gov.tw/DS (alg 8, id 514)
  • railway.gov.tw/DS (alg 8, id 29995)
  • tw/DNSKEY (alg 8, id 10821)
  • tw/DNSKEY (alg 8, id 50814)
  • tw/DNSKEY (alg 8, id 51277)
  • tw/DS (alg 8, id 51277)
Non_existent (2)
  • gov.tw/DNSKEY (alg 8, id 514)
  • railway.gov.tw/DNSKEY (alg 8, id 29995)

Delegation statusDelegation status

Bogus (1)
  • gov.tw to railway.gov.tw
Secure (2)
  • . to tw
  • tw to gov.tw

NoticesNotices

Errors (4)
  • gov.tw to railway.gov.tw: No valid RRSIGs made by a key corresponding to a DS RR were found covering the DNSKEY RRset, resulting in no secure entry point (SEP) into the zone. See RFC 4035, Sec. 2.2, RFC 6840, Sec. 5.11. (163.29.186.200, 163.29.186.201, 210.241.82.200, 210.241.82.201, 2001:4420:60ab:1fd::6, 2001:4420:60ab:1fd::7, 2001:4420:60ac:1fd::6, 2001:4420:60ac:1fd::7, UDP_-_EDNS0_4096_D_KN)
  • gov.tw to railway.gov.tw: The DS RRset for the zone included algorithm 8 (RSASHA256), but no DS RR matched a DNSKEY with algorithm 8 that signs the zone's DNSKEY RRset. See RFC 4035, Sec. 2.2, RFC 6840, Sec. 5.11. (163.29.186.200, 163.29.186.201, 210.241.82.200, 210.241.82.201, 2001:4420:60ab:1fd::6, 2001:4420:60ab:1fd::7, 2001:4420:60ac:1fd::6, 2001:4420:60ac:1fd::7, UDP_-_EDNS0_4096_D_KN)
  • gov.tw/DNSKEY: No response was received from the server over UDP (tried 4 times). See RFC 1035, Sec. 4.2. (2001:45b1:0:5::24, 2001:45b1:0:5::25, UDP_-_EDNS0_512_D_KN)
  • railway.gov.tw/CNAME has errors; select the "Denial of existence" DNSSEC option to see them.
Warnings (2)
  • RRSIG www.railway.gov.tw/AAAA alg 8, id 8790: The value of the Signature Inception field of the RRSIG RR (2023-07-27 11:59:55+00:00) is within possible clock skew range (1 second) of the current time (2023-07-27 11:59:56+00:00). See RFC 4035, Sec. 5.3.1.
  • railway.gov.tw/CNAME has warnings; select the "Denial of existence" DNSSEC option to see them.

DNSKEY legend

Full legend
SEP bit setSEP bit set
Revoke bit setRevoke bit set
Trust anchorTrust anchor
Download: png | svg
Warning JavaScript is required to make the graph below interactive.
DNSSEC authentication graph