View on GitHub

DNSViz: A DNS visualization tool

www.linuxquestions.org

Updated: 2025-06-21 02:39:08 UTC (168 days ago) Update now
« Previous analysis | Next analysis »
DNSSEC options (hide)
  1. |?|
  2. |?|
  3. |?|
  4. |?|
  5. |?|
  6. |?|
  7. |?|
  8. |?|
  9. |?|
  10. |?|
Notices
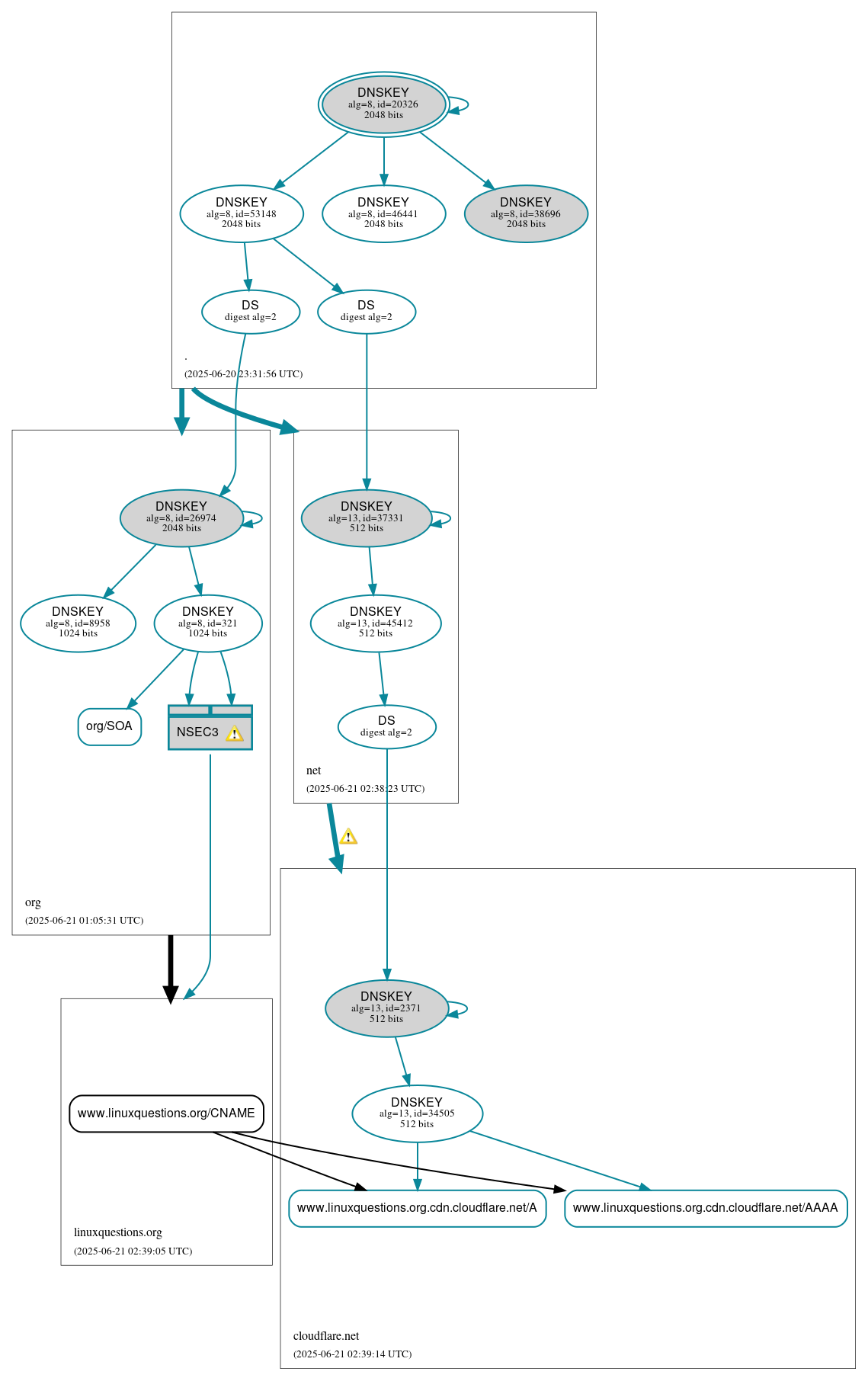
DNSSEC Authentication Chain

RRset statusRRset status

Insecure (1)
  • www.linuxquestions.org/CNAME
Secure (3)
  • org/SOA
  • www.linuxquestions.org.cdn.cloudflare.net/A
  • www.linuxquestions.org.cdn.cloudflare.net/AAAA

DNSKEY/DS/NSEC statusDNSKEY/DS/NSEC status

Secure (15)
  • ./DNSKEY (alg 8, id 20326)
  • ./DNSKEY (alg 8, id 38696)
  • ./DNSKEY (alg 8, id 46441)
  • ./DNSKEY (alg 8, id 53148)
  • NSEC3 proving non-existence of linuxquestions.org/DS
  • cloudflare.net/DNSKEY (alg 13, id 2371)
  • cloudflare.net/DNSKEY (alg 13, id 34505)
  • cloudflare.net/DS (alg 13, id 2371)
  • net/DNSKEY (alg 13, id 37331)
  • net/DNSKEY (alg 13, id 45412)
  • net/DS (alg 13, id 37331)
  • org/DNSKEY (alg 8, id 26974)
  • org/DNSKEY (alg 8, id 321)
  • org/DNSKEY (alg 8, id 8958)
  • org/DS (alg 8, id 26974)

Delegation statusDelegation status

Insecure (1)
  • org to linuxquestions.org
Secure (3)
  • . to net
  • . to org
  • net to cloudflare.net

NoticesNotices

Warnings (3)
  • NSEC3 proving non-existence of linuxquestions.org/DS: The salt value for an NSEC3 record should be empty. See RFC 9276, Sec. 3.1.
  • NSEC3 proving non-existence of linuxquestions.org/DS: The salt value for an NSEC3 record should be empty. See RFC 9276, Sec. 3.1.
  • net to cloudflare.net: The glue address(es) for ns1.cloudflare.net (173.245.59.31) differed from its authoritative address(es) (162.159.60.250, 173.245.59.31). See RFC 1034, Sec. 4.2.2.

DNSKEY legend

Full legend
SEP bit setSEP bit set
Revoke bit setRevoke bit set
Trust anchorTrust anchor
Download: png | svg
Warning JavaScript is required to make the graph below interactive.
DNSSEC authentication graph