View on GitHub
www.lancaster.ac.uk
Updated:
2025-05-16 14:10:04 UTC
(
204 days ago
)
Go to most recent »
« Previous analysis
|
Next analysis »
Tweet
DNSSEC
Responses
Servers
Analyze
DNSSEC options (
hide
)
|?|
RR types:
--All--
A
AAAA
TXT
PTR
MX
NS
SOA
CNAME
SRV
NAPTR
TLSA
NSEC3PARAM
CDNSKEY
CDS
CAA
|?|
DNSSEC algorithms:
--All--
1 - RSA/MD5
3 - DSA/SHA1
5 - RSA/SHA-1
6 - DSA-NSEC3-SHA1
7 - RSASHA1-NSEC3-SHA1
8 - RSA/SHA-256
10 - RSA/SHA-512
12 - GOST R 34.10-2001
13 - ECDSA Curve P-256 with SHA-256
14 - ECDSA Curve P-384 with SHA-384
15 - Ed25519
16 - Ed448
|?|
DS digest algorithms:
--All--
1 - SHA-1
2 - SHA-256
3 - GOST R 34.11-94
4 - SHA-384
|?|
Denial of existence:
|?|
Redundant edges:
|?|
Ignore RFC 8624:
|?|
Ignore RFC 9276:
|?|
Multi-signer:
|?|
Trust anchors:
Root zone KSK
|?|
Additional trusted keys:
Notices
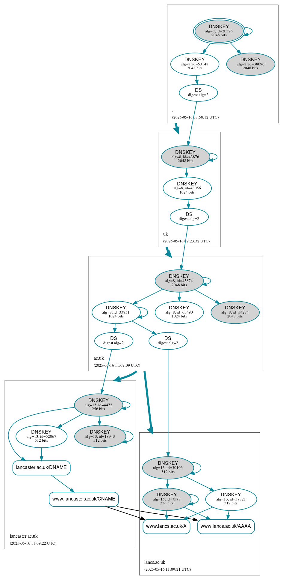
DNSSEC Authentication Chain
RRset status
Secure
(4)
lancaster.ac.uk/DNAME
www.lancaster.ac.uk/CNAME
www.lancs.ac.uk/A
www.lancs.ac.uk/AAAA
DNSKEY/DS/NSEC status
Secure
(19)
./DNSKEY (alg 8, id 20326)
./DNSKEY (alg 8, id 38696)
./DNSKEY (alg 8, id 53148)
ac.uk/DNSKEY (alg 8, id 33951)
ac.uk/DNSKEY (alg 8, id 45874)
ac.uk/DNSKEY (alg 8, id 54274)
ac.uk/DNSKEY (alg 8, id 63490)
ac.uk/DS (alg 8, id 45874)
lancaster.ac.uk/DNSKEY (alg 13, id 18943)
lancaster.ac.uk/DNSKEY (alg 13, id 52067)
lancaster.ac.uk/DNSKEY (alg 15, id 4472)
lancaster.ac.uk/DS (alg 15, id 4472)
lancs.ac.uk/DNSKEY (alg 13, id 30106)
lancs.ac.uk/DNSKEY (alg 13, id 37821)
lancs.ac.uk/DNSKEY (alg 15, id 7578)
lancs.ac.uk/DS (alg 13, id 30106)
uk/DNSKEY (alg 8, id 43056)
uk/DNSKEY (alg 8, id 43876)
uk/DS (alg 8, id 43876)
Delegation status
Secure
(4)
. to uk
ac.uk to lancaster.ac.uk
ac.uk to lancs.ac.uk
uk to ac.uk
DNSKEY legend
Full legend
SEP bit set
Revoke bit set
Trust anchor
See also
DNSSEC Debugger
by
Verisign Labs
.
Download:
png
|
svg
JavaScript is required to make the graph below interactive.