View on GitHub

DNSViz: A DNS visualization tool

www.ipv6.org.uk

Updated: 2025-11-25 13:14:59 UTC (11 days ago) Update now
« Previous analysis | Next analysis »
DNSSEC options (hide)
  1. |?|
  2. |?|
  3. |?|
  4. |?|
  5. |?|
  6. |?|
  7. |?|
  8. |?|
  9. |?|
  10. |?|
Notices
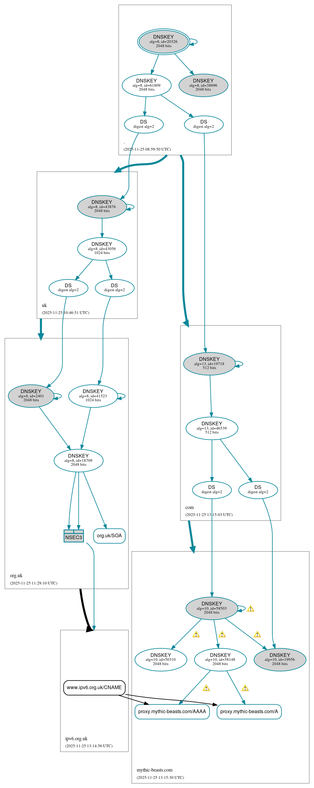
DNSSEC Authentication Chain

RRset statusRRset status

Insecure (1)
  • www.ipv6.org.uk/CNAME
Secure (3)
  • org.uk/SOA
  • proxy.mythic-beasts.com/A
  • proxy.mythic-beasts.com/AAAA

DNSKEY/DS/NSEC statusDNSKEY/DS/NSEC status

Secure (21)
  • ./DNSKEY (alg 8, id 20326)
  • ./DNSKEY (alg 8, id 38696)
  • ./DNSKEY (alg 8, id 61809)
  • NSEC3 proving non-existence of ipv6.org.uk/DS
  • com/DNSKEY (alg 13, id 19718)
  • com/DNSKEY (alg 13, id 46539)
  • com/DS (alg 13, id 19718)
  • mythic-beasts.com/DNSKEY (alg 10, id 19956)
  • mythic-beasts.com/DNSKEY (alg 10, id 50310)
  • mythic-beasts.com/DNSKEY (alg 10, id 58148)
  • mythic-beasts.com/DNSKEY (alg 10, id 58503)
  • mythic-beasts.com/DS (alg 10, id 19956)
  • mythic-beasts.com/DS (alg 10, id 58503)
  • org.uk/DNSKEY (alg 8, id 18709)
  • org.uk/DNSKEY (alg 8, id 2401)
  • org.uk/DNSKEY (alg 8, id 41523)
  • org.uk/DS (alg 8, id 2401)
  • org.uk/DS (alg 8, id 41523)
  • uk/DNSKEY (alg 8, id 43056)
  • uk/DNSKEY (alg 8, id 43876)
  • uk/DS (alg 8, id 43876)

Delegation statusDelegation status

Insecure (1)
  • org.uk to ipv6.org.uk
Secure (4)
  • . to com
  • . to uk
  • com to mythic-beasts.com
  • uk to org.uk

NoticesNotices

Warnings (6)
  • RRSIG mythic-beasts.com/DNSKEY alg 10, id 58503: DNSSEC implementers are recommended against implementing signing with DNSSEC algorithm 10 (RSASHA512). See RFC 8624, Sec. 3.1.
  • RRSIG mythic-beasts.com/DNSKEY alg 10, id 58503: DNSSEC implementers are recommended against implementing signing with DNSSEC algorithm 10 (RSASHA512). See RFC 8624, Sec. 3.1.
  • RRSIG mythic-beasts.com/DNSKEY alg 10, id 58503: DNSSEC implementers are recommended against implementing signing with DNSSEC algorithm 10 (RSASHA512). See RFC 8624, Sec. 3.1.
  • RRSIG mythic-beasts.com/DNSKEY alg 10, id 58503: DNSSEC implementers are recommended against implementing signing with DNSSEC algorithm 10 (RSASHA512). See RFC 8624, Sec. 3.1.
  • RRSIG proxy.mythic-beasts.com/A alg 10, id 58148: DNSSEC implementers are recommended against implementing signing with DNSSEC algorithm 10 (RSASHA512). See RFC 8624, Sec. 3.1.
  • RRSIG proxy.mythic-beasts.com/AAAA alg 10, id 58148: DNSSEC implementers are recommended against implementing signing with DNSSEC algorithm 10 (RSASHA512). See RFC 8624, Sec. 3.1.

DNSKEY legend

Full legend
SEP bit setSEP bit set
Revoke bit setRevoke bit set
Trust anchorTrust anchor
Download: png | svg
Warning JavaScript is required to make the graph below interactive.
DNSSEC authentication graph