View on GitHub

DNSViz: A DNS visualization tool

www.edu.tw

Updated: 2025-07-01 02:08:26 UTC (157 days ago) Update now
« Previous analysis | Next analysis »
DNSSEC options (hide)
  1. |?|
  2. |?|
  3. |?|
  4. |?|
  5. |?|
  6. |?|
  7. |?|
  8. |?|
  9. |?|
  10. |?|
Notices
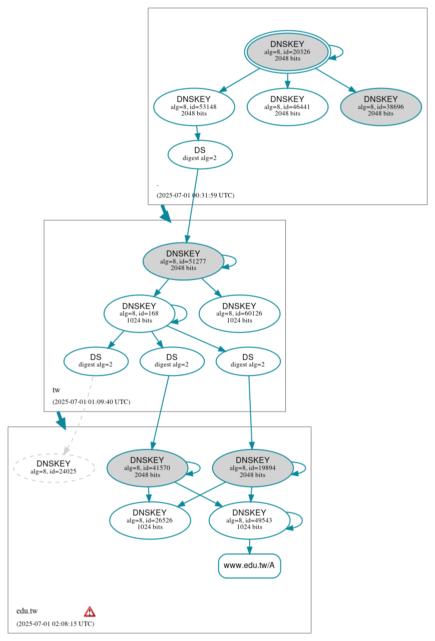
DNSSEC Authentication Chain

RRset statusRRset status

Secure (1)
  • www.edu.tw/A

DNSKEY/DS/NSEC statusDNSKEY/DS/NSEC status

Secure (15)
  • ./DNSKEY (alg 8, id 20326)
  • ./DNSKEY (alg 8, id 38696)
  • ./DNSKEY (alg 8, id 46441)
  • ./DNSKEY (alg 8, id 53148)
  • edu.tw/DNSKEY (alg 8, id 19894)
  • edu.tw/DNSKEY (alg 8, id 26526)
  • edu.tw/DNSKEY (alg 8, id 41570)
  • edu.tw/DNSKEY (alg 8, id 49543)
  • edu.tw/DS (alg 8, id 19894)
  • edu.tw/DS (alg 8, id 24025)
  • edu.tw/DS (alg 8, id 41570)
  • tw/DNSKEY (alg 8, id 168)
  • tw/DNSKEY (alg 8, id 51277)
  • tw/DNSKEY (alg 8, id 60126)
  • tw/DS (alg 8, id 51277)
Non_existent (1)
  • edu.tw/DNSKEY (alg 8, id 24025)

Delegation statusDelegation status

Secure (2)
  • . to tw
  • tw to edu.tw

NoticesNotices

Errors (3)
  • edu.tw zone: The server(s) were not responsive to queries over UDP. See RFC 1035, Sec. 4.2. (2001:288:0:233::3, 2001:288:0:233::4, 2001:c08:175:128::175:128)
  • www.edu.tw/AAAA has errors; select the "Denial of existence" DNSSEC option to see them.
  • edu.tw/CNAME has errors; select the "Denial of existence" DNSSEC option to see them.
Warnings (2)
  • www.edu.tw/AAAA has warnings; select the "Denial of existence" DNSSEC option to see them.
  • edu.tw/CNAME has warnings; select the "Denial of existence" DNSSEC option to see them.

DNSKEY legend

Full legend
SEP bit setSEP bit set
Revoke bit setRevoke bit set
Trust anchorTrust anchor
Download: png | svg
Warning JavaScript is required to make the graph below interactive.
DNSSEC authentication graph