View on GitHub

DNSViz: A DNS visualization tool

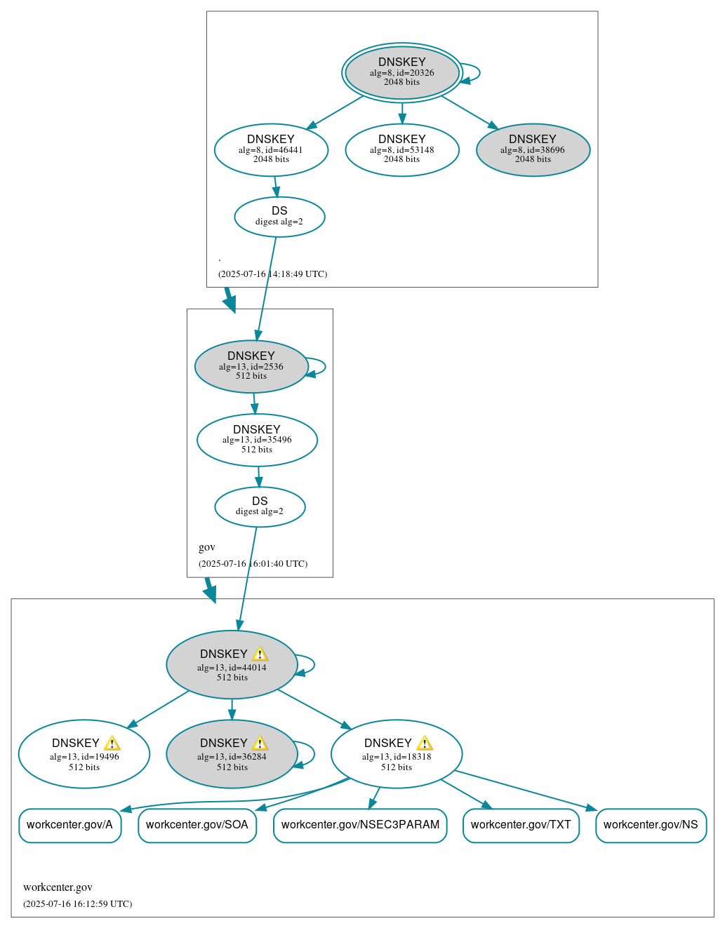
workcenter.gov

Updated: 2025-07-16 16:12:59 UTC (162 days ago) Update now
« Previous analysis | Next analysis »
DNSSEC options (hide)
  1. |?|
  2. |?|
  3. |?|
  4. |?|
  5. |?|
  6. |?|
  7. |?|
  8. |?|
  9. |?|
  10. |?|
Notices
DNSSEC Authentication Chain

RRset statusRRset status

Secure (5)
  • workcenter.gov/A
  • workcenter.gov/NS
  • workcenter.gov/NSEC3PARAM
  • workcenter.gov/SOA
  • workcenter.gov/TXT

DNSKEY/DS/NSEC statusDNSKEY/DS/NSEC status

Secure (12)
  • ./DNSKEY (alg 8, id 20326)
  • ./DNSKEY (alg 8, id 38696)
  • ./DNSKEY (alg 8, id 46441)
  • ./DNSKEY (alg 8, id 53148)
  • gov/DNSKEY (alg 13, id 2536)
  • gov/DNSKEY (alg 13, id 35496)
  • gov/DS (alg 13, id 2536)
  • workcenter.gov/DNSKEY (alg 13, id 18318)
  • workcenter.gov/DNSKEY (alg 13, id 19496)
  • workcenter.gov/DNSKEY (alg 13, id 36284)
  • workcenter.gov/DNSKEY (alg 13, id 44014)
  • workcenter.gov/DS (alg 13, id 44014)

Delegation statusDelegation status

Secure (2)
  • . to gov
  • gov to workcenter.gov

NoticesNotices

Warnings (5)
  • workcenter.gov/DNSKEY (alg 13, id 18318): No response was received until the UDP payload size was decreased, indicating that the server might be attempting to send a payload that exceeds the path maximum transmission unit (PMTU) size. See RFC 6891, Sec. 6.2.6. (2600:1480:d000::42, UDP_-_EDNS0_4096_D_KN)
  • workcenter.gov/DNSKEY (alg 13, id 19496): No response was received until the UDP payload size was decreased, indicating that the server might be attempting to send a payload that exceeds the path maximum transmission unit (PMTU) size. See RFC 6891, Sec. 6.2.6. (2600:1480:d000::42, UDP_-_EDNS0_4096_D_KN)
  • workcenter.gov/DNSKEY (alg 13, id 36284): No response was received until the UDP payload size was decreased, indicating that the server might be attempting to send a payload that exceeds the path maximum transmission unit (PMTU) size. See RFC 6891, Sec. 6.2.6. (2600:1480:d000::42, UDP_-_EDNS0_4096_D_KN)
  • workcenter.gov/DNSKEY (alg 13, id 44014): No response was received until the UDP payload size was decreased, indicating that the server might be attempting to send a payload that exceeds the path maximum transmission unit (PMTU) size. See RFC 6891, Sec. 6.2.6. (2600:1480:d000::42, UDP_-_EDNS0_4096_D_KN)
  • workcenter.gov/DNSKEY has warnings; select the "Denial of existence" DNSSEC option to see them.

DNSKEY legend

Full legend
SEP bit setSEP bit set
Revoke bit setRevoke bit set
Trust anchorTrust anchor
Download: png | svg
Warning JavaScript is required to make the graph below interactive.
DNSSEC authentication graph