View on GitHub

DNSViz: A DNS visualization tool

wellpoint.com

Updated: 2025-01-22 19:38:16 UTC (380 days ago) Update now
« Previous analysis | Next analysis »
DNSSEC options (hide)
  1. |?|
  2. |?|
  3. |?|
  4. |?|
  5. |?|
  6. |?|
  7. |?|
  8. |?|
  9. |?|
  10. |?|
Notices
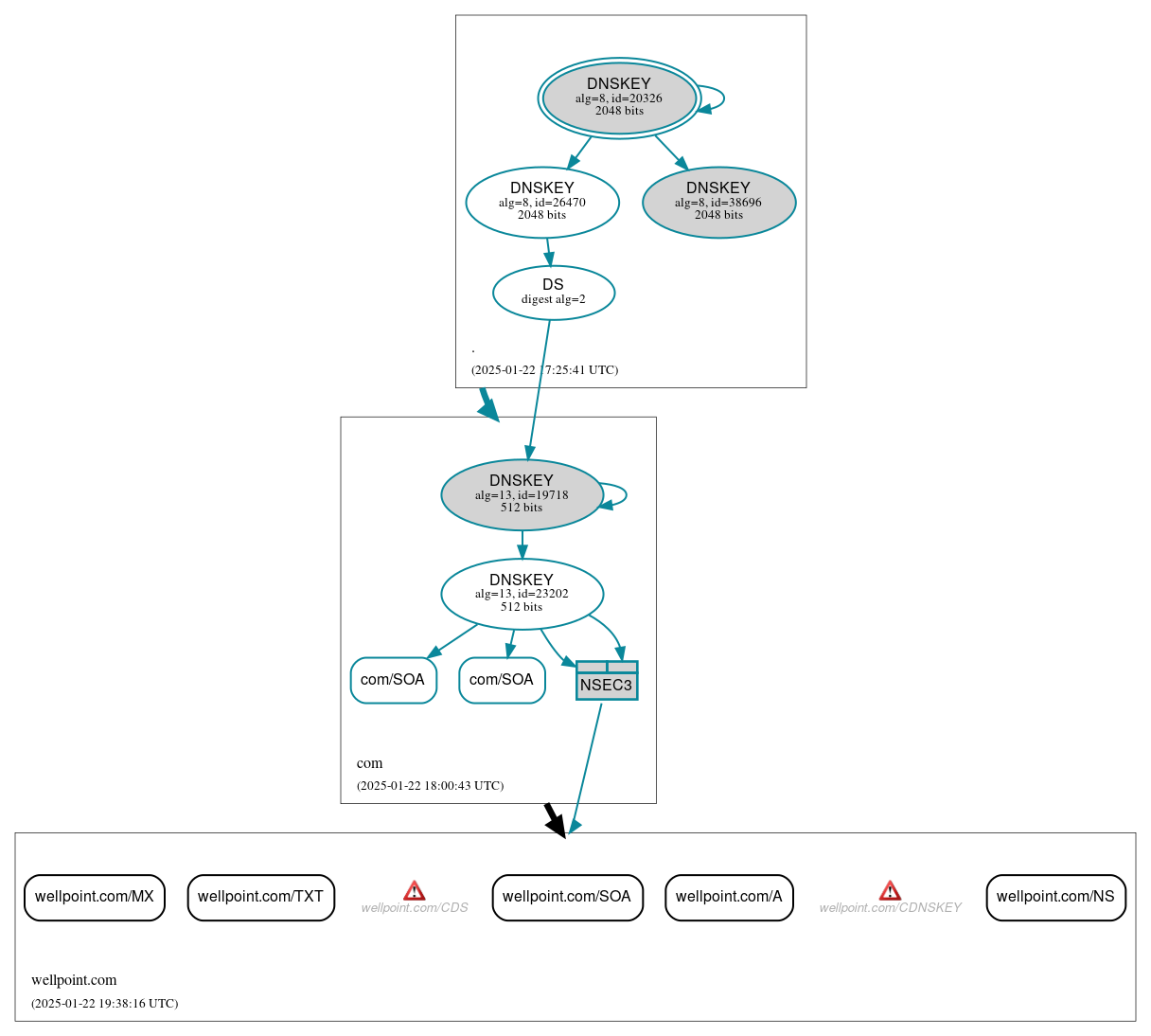
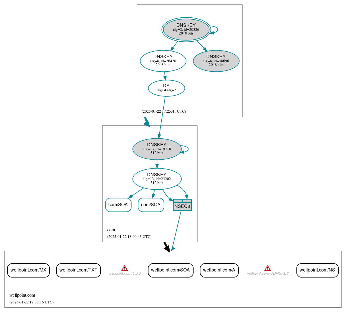
DNSSEC Authentication Chain

RRset statusRRset status

Insecure (5)
  • wellpoint.com/A
  • wellpoint.com/MX
  • wellpoint.com/NS
  • wellpoint.com/SOA
  • wellpoint.com/TXT
Secure (2)
  • com/SOA
  • com/SOA

DNSKEY/DS/NSEC statusDNSKEY/DS/NSEC status

Secure (7)
  • ./DNSKEY (alg 8, id 20326)
  • ./DNSKEY (alg 8, id 26470)
  • ./DNSKEY (alg 8, id 38696)
  • NSEC3 proving non-existence of wellpoint.com/DS
  • com/DNSKEY (alg 13, id 19718)
  • com/DNSKEY (alg 13, id 23202)
  • com/DS (alg 13, id 19718)

Delegation statusDelegation status

Insecure (1)
  • com to wellpoint.com
Secure (1)
  • . to com

NoticesNotices

Errors (2)
  • wellpoint.com/CDNSKEY: No response was received from the server over UDP (tried 12 times). See RFC 1035, Sec. 4.2. (162.95.84.53, 162.95.148.53, 162.95.222.53, UDP_-_NOEDNS_)
  • wellpoint.com/CDS: No response was received from the server over UDP (tried 12 times). See RFC 1035, Sec. 4.2. (162.95.84.53, 162.95.148.53, 162.95.222.53, UDP_-_NOEDNS_)

DNSKEY legend

Full legend
SEP bit setSEP bit set
Revoke bit setRevoke bit set
Trust anchorTrust anchor
Download: png | svg
Warning JavaScript is required to make the graph below interactive.
DNSSEC authentication graph