View on GitHub

DNSViz: A DNS visualization tool

wapa.gov

Updated: 2025-12-28 17:46:14 UTC (3 days ago) Update now
« Previous analysis | Next analysis »
DNSSEC options (hide)
  1. |?|
  2. |?|
  3. |?|
  4. |?|
  5. |?|
  6. |?|
  7. |?|
  8. |?|
  9. |?|
  10. |?|
Notices
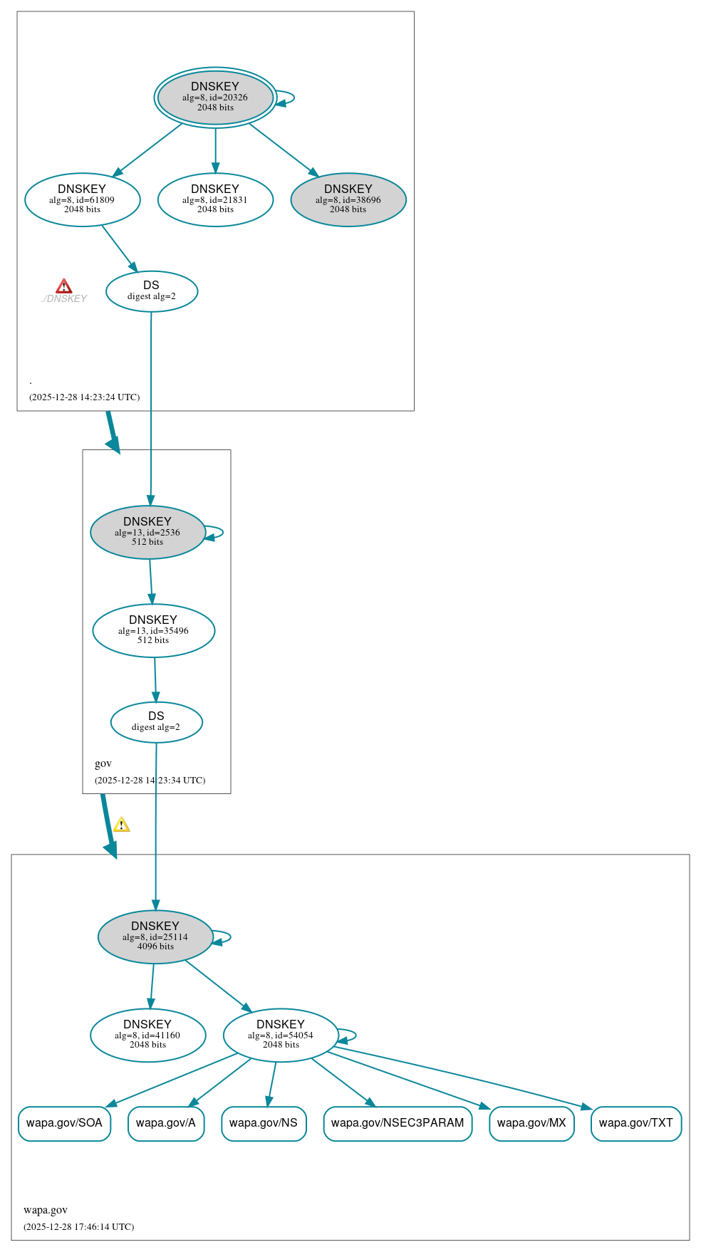
DNSSEC Authentication Chain

RRset statusRRset status

Secure (6)
  • wapa.gov/A
  • wapa.gov/MX
  • wapa.gov/NS
  • wapa.gov/NSEC3PARAM
  • wapa.gov/SOA
  • wapa.gov/TXT

DNSKEY/DS/NSEC statusDNSKEY/DS/NSEC status

Secure (11)
  • ./DNSKEY (alg 8, id 20326)
  • ./DNSKEY (alg 8, id 21831)
  • ./DNSKEY (alg 8, id 38696)
  • ./DNSKEY (alg 8, id 61809)
  • gov/DNSKEY (alg 13, id 2536)
  • gov/DNSKEY (alg 13, id 35496)
  • gov/DS (alg 13, id 2536)
  • wapa.gov/DNSKEY (alg 8, id 25114)
  • wapa.gov/DNSKEY (alg 8, id 41160)
  • wapa.gov/DNSKEY (alg 8, id 54054)
  • wapa.gov/DS (alg 8, id 25114)

Delegation statusDelegation status

Secure (2)
  • . to gov
  • gov to wapa.gov

NoticesNotices

Errors (6)
  • ./DNSKEY: No response was received from the server over UDP (tried 12 times). See RFC 1035, Sec. 4.2. (192.112.36.4, UDP_-_EDNS0_4096_D_KN)
  • wapa.gov/CDS has errors; select the "Denial of existence" DNSSEC option to see them.
  • wapa.gov/AAAA has errors; select the "Denial of existence" DNSSEC option to see them.
  • 1ol59.iyj1w.wapa.gov/A has errors; select the "Denial of existence" DNSSEC option to see them.
  • wapa.gov/CDNSKEY has errors; select the "Denial of existence" DNSSEC option to see them.
  • wapa.gov/CNAME has errors; select the "Denial of existence" DNSSEC option to see them.
Warnings (6)
  • gov to wapa.gov: The following NS name(s) were found in the authoritative NS RRset, but not in the delegation NS RRset (i.e., in the gov zone): adns2.es.net See RFC 1034, Sec. 4.2.2.
  • wapa.gov/CDS has warnings; select the "Denial of existence" DNSSEC option to see them.
  • wapa.gov/AAAA has warnings; select the "Denial of existence" DNSSEC option to see them.
  • 1ol59.iyj1w.wapa.gov/A has warnings; select the "Denial of existence" DNSSEC option to see them.
  • wapa.gov/CDNSKEY has warnings; select the "Denial of existence" DNSSEC option to see them.
  • wapa.gov/CNAME has warnings; select the "Denial of existence" DNSSEC option to see them.

DNSKEY legend

Full legend
SEP bit setSEP bit set
Revoke bit setRevoke bit set
Trust anchorTrust anchor
Download: png | svg
Warning JavaScript is required to make the graph below interactive.
DNSSEC authentication graph