View on GitHub

DNSViz: A DNS visualization tool

vodafone.co.uk

Updated: 2026-02-02 13:35:37 UTC (2 days ago) Update now
« Previous analysis | Next analysis »
DNSSEC options (hide)
  1. |?|
  2. |?|
  3. |?|
  4. |?|
  5. |?|
  6. |?|
  7. |?|
  8. |?|
  9. |?|
  10. |?|
Notices
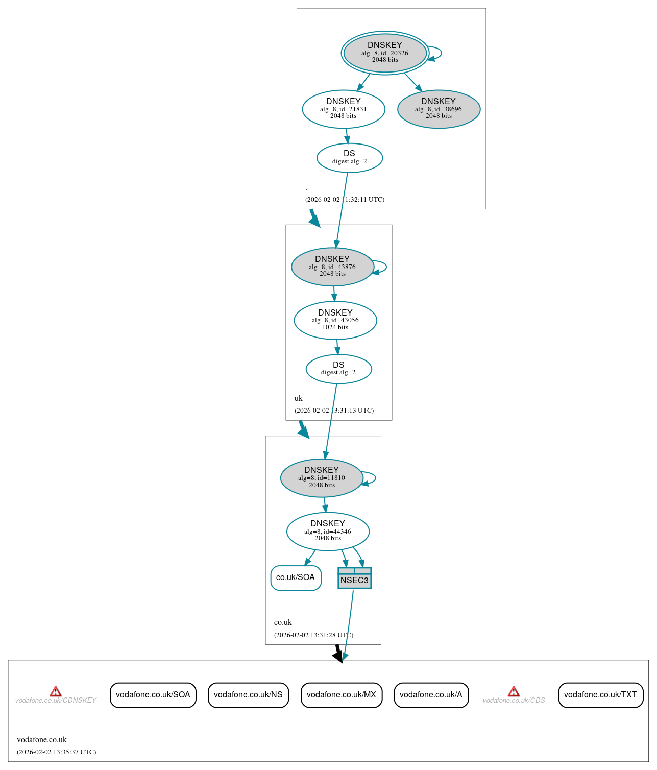
DNSSEC Authentication Chain

RRset statusRRset status

Insecure (5)
  • vodafone.co.uk/A
  • vodafone.co.uk/MX
  • vodafone.co.uk/NS
  • vodafone.co.uk/SOA
  • vodafone.co.uk/TXT
Secure (1)
  • co.uk/SOA

DNSKEY/DS/NSEC statusDNSKEY/DS/NSEC status

Secure (10)
  • ./DNSKEY (alg 8, id 20326)
  • ./DNSKEY (alg 8, id 21831)
  • ./DNSKEY (alg 8, id 38696)
  • NSEC3 proving non-existence of vodafone.co.uk/DS
  • co.uk/DNSKEY (alg 8, id 11810)
  • co.uk/DNSKEY (alg 8, id 44346)
  • co.uk/DS (alg 8, id 11810)
  • uk/DNSKEY (alg 8, id 43056)
  • uk/DNSKEY (alg 8, id 43876)
  • uk/DS (alg 8, id 43876)

Delegation statusDelegation status

Insecure (1)
  • co.uk to vodafone.co.uk
Secure (2)
  • . to uk
  • uk to co.uk

NoticesNotices

Errors (2)
  • vodafone.co.uk/CDNSKEY: No response was received from the server over UDP (tried 12 times). See RFC 1035, Sec. 4.2. (88.82.16.253, 88.82.16.254, 88.82.17.253, 88.82.17.254, UDP_-_NOEDNS_)
  • vodafone.co.uk/CDS: No response was received from the server over UDP (tried 12 times). See RFC 1035, Sec. 4.2. (88.82.16.253, 88.82.16.254, 88.82.17.253, 88.82.17.254, UDP_-_NOEDNS_)

DNSKEY legend

Full legend
SEP bit setSEP bit set
Revoke bit setRevoke bit set
Trust anchorTrust anchor
Download: png | svg
Warning JavaScript is required to make the graph below interactive.
DNSSEC authentication graph