View on GitHub

DNSViz: A DNS visualization tool

villanova.edu

Updated: 2025-03-14 19:11:59 UTC (284 days ago) Update now
« Previous analysis | Next analysis »
DNSSEC options (hide)
  1. |?|
  2. |?|
  3. |?|
  4. |?|
  5. |?|
  6. |?|
  7. |?|
  8. |?|
  9. |?|
  10. |?|
Notices
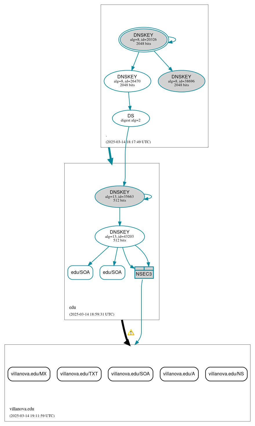
DNSSEC Authentication Chain

RRset statusRRset status

Insecure (5)
  • villanova.edu/A
  • villanova.edu/MX
  • villanova.edu/NS
  • villanova.edu/SOA
  • villanova.edu/TXT
Secure (2)
  • edu/SOA
  • edu/SOA

DNSKEY/DS/NSEC statusDNSKEY/DS/NSEC status

Secure (7)
  • ./DNSKEY (alg 8, id 20326)
  • ./DNSKEY (alg 8, id 26470)
  • ./DNSKEY (alg 8, id 38696)
  • NSEC3 proving non-existence of villanova.edu/DS
  • edu/DNSKEY (alg 13, id 35663)
  • edu/DNSKEY (alg 13, id 43203)
  • edu/DS (alg 13, id 35663)

Delegation statusDelegation status

Insecure (1)
  • edu to villanova.edu
Secure (1)
  • . to edu

NoticesNotices

Warnings (2)
  • edu to villanova.edu: The following NS name(s) were found in the authoritative NS RRset, but not in the delegation NS RRset (i.e., in the edu zone): dnsauth2.level3.net, dnsauth3.level3.net, dnsauth1.level3.net See RFC 1034, Sec. 4.2.2.
  • edu to villanova.edu: The following NS name(s) were found in the delegation NS RRset (i.e., in the edu zone), but not in the authoritative NS RRset: dnsauth2.sys.gtei.net, dnsauth3.sys.gtei.net See RFC 1034, Sec. 4.2.2.

DNSKEY legend

Full legend
SEP bit setSEP bit set
Revoke bit setRevoke bit set
Trust anchorTrust anchor
Download: png | svg
Warning JavaScript is required to make the graph below interactive.
DNSSEC authentication graph