View on GitHub

DNSViz: A DNS visualization tool

vets.gov

DNSSEC options (hide)
  1. |?|
  2. |?|
  3. |?|
  4. |?|
  5. |?|
  6. |?|
  7. |?|
  8. |?|
  9. |?|
  10. |?|
Notices
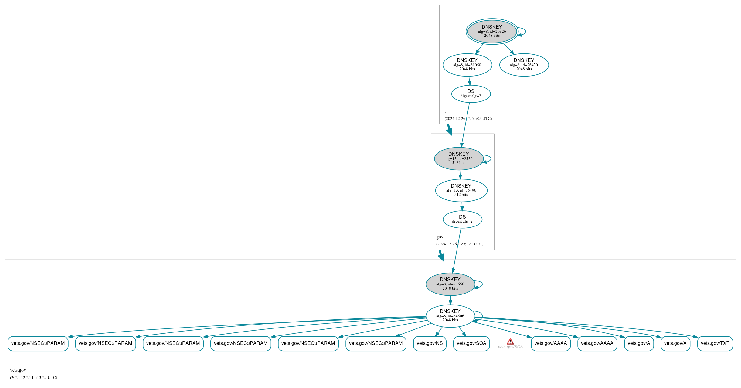
DNSSEC Authentication Chain

RRset statusRRset status

Secure (13)
  • vets.gov/A
  • vets.gov/A
  • vets.gov/AAAA
  • vets.gov/AAAA
  • vets.gov/NS
  • vets.gov/NSEC3PARAM
  • vets.gov/NSEC3PARAM
  • vets.gov/NSEC3PARAM
  • vets.gov/NSEC3PARAM
  • vets.gov/NSEC3PARAM
  • vets.gov/NSEC3PARAM
  • vets.gov/SOA
  • vets.gov/TXT

DNSKEY/DS/NSEC statusDNSKEY/DS/NSEC status

Secure (9)
  • ./DNSKEY (alg 8, id 20326)
  • ./DNSKEY (alg 8, id 26470)
  • ./DNSKEY (alg 8, id 61050)
  • gov/DNSKEY (alg 13, id 2536)
  • gov/DNSKEY (alg 13, id 35496)
  • gov/DS (alg 13, id 2536)
  • vets.gov/DNSKEY (alg 8, id 23656)
  • vets.gov/DNSKEY (alg 8, id 64506)
  • vets.gov/DS (alg 8, id 23656)

Delegation statusDelegation status

Secure (2)
  • . to gov
  • gov to vets.gov

NoticesNotices

Errors (6)
  • vets.gov/SOA: No response was received from the server over TCP (tried 3 times). See RFC 1035, Sec. 4.2. (152.132.16.7, 152.133.16.7, 2600:8020:0:5::151, TCP_-_EDNS0_4096_D_N)
  • vets.gov/CDS has errors; select the "Denial of existence" DNSSEC option to see them.
  • vets.gov/CDNSKEY has errors; select the "Denial of existence" DNSSEC option to see them.
  • vets.gov/MX has errors; select the "Denial of existence" DNSSEC option to see them.
  • cmpsl.wl0b6.vets.gov/A has errors; select the "Denial of existence" DNSSEC option to see them.
  • vets.gov/CNAME has errors; select the "Denial of existence" DNSSEC option to see them.
Warnings (5)
  • cmpsl.wl0b6.vets.gov/A has warnings; select the "Denial of existence" DNSSEC option to see them.
  • vets.gov/CDS has warnings; select the "Denial of existence" DNSSEC option to see them.
  • vets.gov/MX has warnings; select the "Denial of existence" DNSSEC option to see them.
  • vets.gov/CNAME has warnings; select the "Denial of existence" DNSSEC option to see them.
  • vets.gov/CDNSKEY has warnings; select the "Denial of existence" DNSSEC option to see them.

DNSKEY legend

Full legend
SEP bit setSEP bit set
Revoke bit setRevoke bit set
Trust anchorTrust anchor
Download: png | svg
Warning JavaScript is required to make the graph below interactive.
DNSSEC authentication graph