View on GitHub

DNSViz: A DNS visualization tool

vaccines.gov

Updated: 2025-09-29 15:08:22 UTC (70 days ago) Update now
« Previous analysis | Next analysis »
DNSSEC options (hide)
  1. |?|
  2. |?|
  3. |?|
  4. |?|
  5. |?|
  6. |?|
  7. |?|
  8. |?|
  9. |?|
  10. |?|
Notices
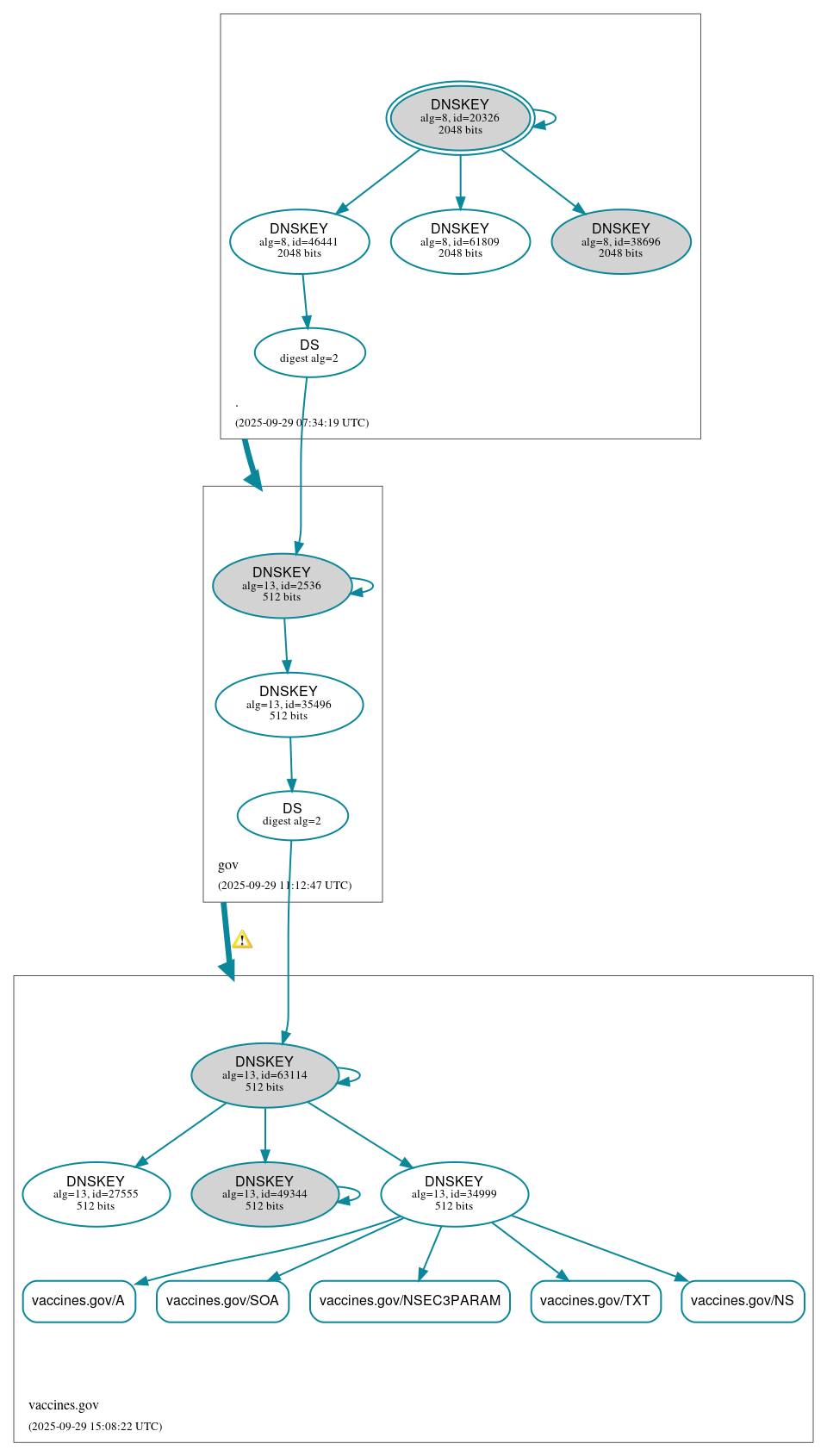
DNSSEC Authentication Chain

RRset statusRRset status

Secure (5)
  • vaccines.gov/A
  • vaccines.gov/NS
  • vaccines.gov/NSEC3PARAM
  • vaccines.gov/SOA
  • vaccines.gov/TXT

DNSKEY/DS/NSEC statusDNSKEY/DS/NSEC status

Secure (12)
  • ./DNSKEY (alg 8, id 20326)
  • ./DNSKEY (alg 8, id 38696)
  • ./DNSKEY (alg 8, id 46441)
  • ./DNSKEY (alg 8, id 61809)
  • gov/DNSKEY (alg 13, id 2536)
  • gov/DNSKEY (alg 13, id 35496)
  • gov/DS (alg 13, id 2536)
  • vaccines.gov/DNSKEY (alg 13, id 27555)
  • vaccines.gov/DNSKEY (alg 13, id 34999)
  • vaccines.gov/DNSKEY (alg 13, id 49344)
  • vaccines.gov/DNSKEY (alg 13, id 63114)
  • vaccines.gov/DS (alg 13, id 63114)

Delegation statusDelegation status

Secure (2)
  • . to gov
  • gov to vaccines.gov

NoticesNotices

Warnings (2)
  • gov to vaccines.gov: The following NS name(s) were found in the authoritative NS RRset, but not in the delegation NS RRset (i.e., in the gov zone): a3-67.akam.net, a24-65.akam.net, a20-65.akam.net, a1-168.akam.net, a8-64.akam.net, a11-67.akam.net See RFC 1034, Sec. 4.2.2.
  • gov to vaccines.gov: The following NS name(s) were found in the delegation NS RRset (i.e., in the gov zone), but not in the authoritative NS RRset: a1-43.akam.net, a2-64.akam.net, a28-65.akam.net, a5-66.akam.net, a8-67.akam.net, a9-64.akam.net See RFC 1034, Sec. 4.2.2.

DNSKEY legend

Full legend
SEP bit setSEP bit set
Revoke bit setRevoke bit set
Trust anchorTrust anchor
Download: png | svg
Warning JavaScript is required to make the graph below interactive.
DNSSEC authentication graph