View on GitHub

DNSViz: A DNS visualization tool

utulsa.edu

Updated: 2025-05-07 15:42:31 UTC (280 days ago) Update now
« Previous analysis | Next analysis »
DNSSEC options (hide)
  1. |?|
  2. |?|
  3. |?|
  4. |?|
  5. |?|
  6. |?|
  7. |?|
  8. |?|
  9. |?|
  10. |?|
Notices
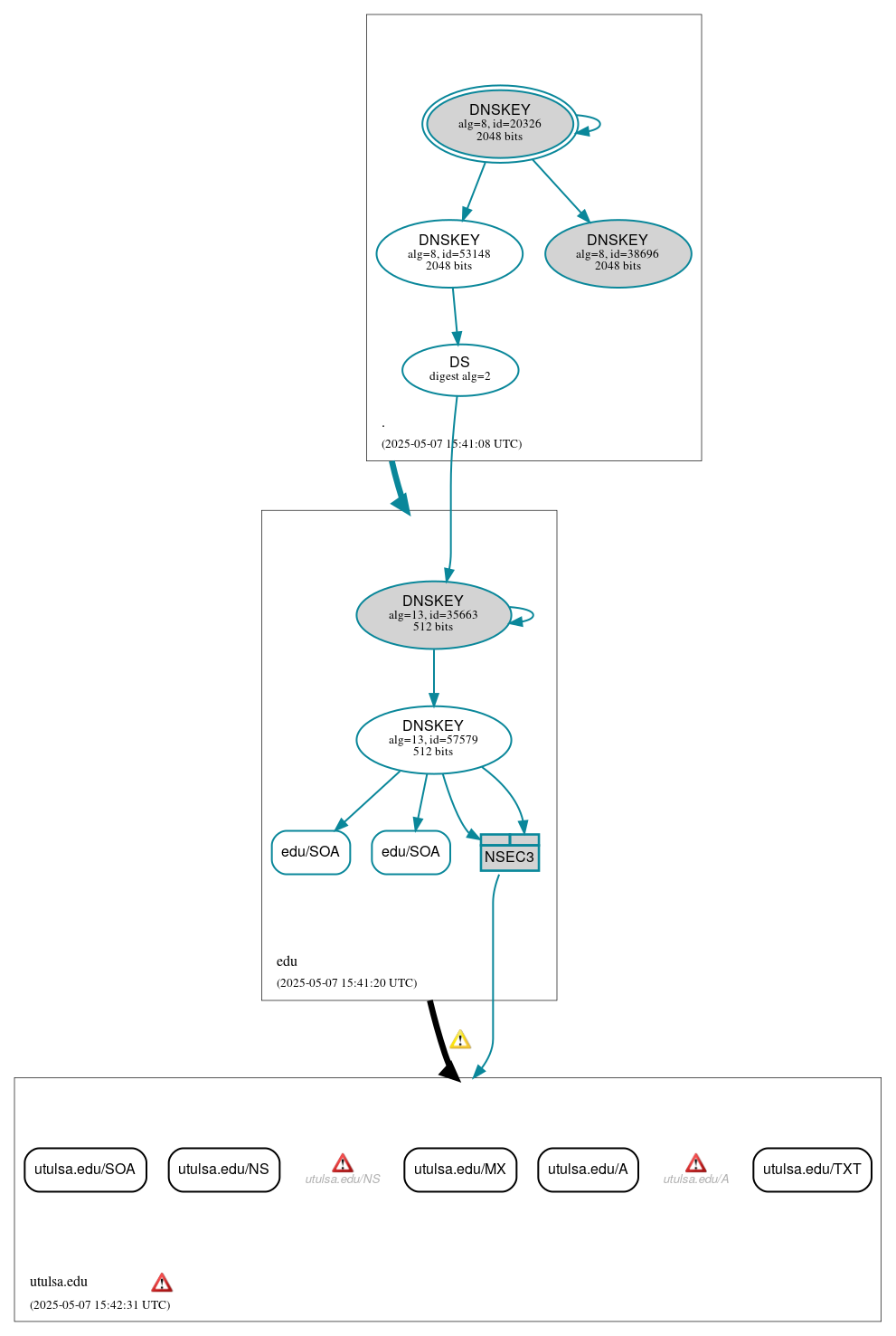
DNSSEC Authentication Chain

RRset statusRRset status

Insecure (5)
  • utulsa.edu/A
  • utulsa.edu/MX
  • utulsa.edu/NS
  • utulsa.edu/SOA
  • utulsa.edu/TXT
Secure (2)
  • edu/SOA
  • edu/SOA

DNSKEY/DS/NSEC statusDNSKEY/DS/NSEC status

Secure (7)
  • ./DNSKEY (alg 8, id 20326)
  • ./DNSKEY (alg 8, id 38696)
  • ./DNSKEY (alg 8, id 53148)
  • NSEC3 proving non-existence of utulsa.edu/DS
  • edu/DNSKEY (alg 13, id 35663)
  • edu/DNSKEY (alg 13, id 57579)
  • edu/DS (alg 13, id 35663)

Delegation statusDelegation status

Insecure (1)
  • edu to utulsa.edu
Secure (1)
  • . to edu

NoticesNotices

Errors (3)
  • utulsa.edu zone: The server(s) were not responsive to queries over UDP. See RFC 1035, Sec. 4.2. (129.244.100.218, 129.244.100.232, 129.244.100.238, 129.244.101.92)
  • utulsa.edu/A: No response was received from the server over UDP (tried 12 times). See RFC 1035, Sec. 4.2. (129.244.100.218, 129.244.100.232, 129.244.100.238, 129.244.101.92, UDP_-_NOEDNS_)
  • utulsa.edu/NS: No response was received from the server over UDP (tried 12 times). See RFC 1035, Sec. 4.2. (129.244.100.218, 129.244.100.232, 129.244.100.238, 129.244.101.92, UDP_-_NOEDNS_)
Warnings (2)
  • edu to utulsa.edu: AAAA glue records exist for terra.osrhe.edu, but there are no corresponding authoritative AAAA records. See RFC 1034, Sec. 4.2.2.
  • edu to utulsa.edu: The following NS name(s) were found in the authoritative NS RRset, but not in the delegation NS RRset (i.e., in the edu zone): hwsysdc01.ad.utulsa.edu, owsysdc01.ad.utulsa.edu, zwsysdc02.ad.utulsa.edu, zwsysdc01.ad.utulsa.edu See RFC 1034, Sec. 4.2.2.

DNSKEY legend

Full legend
SEP bit setSEP bit set
Revoke bit setRevoke bit set
Trust anchorTrust anchor
Download: png | svg
Warning JavaScript is required to make the graph below interactive.
DNSSEC authentication graph