View on GitHub

DNSViz: A DNS visualization tool

usfj.mil

DNSSEC options (hide)
  1. |?|
  2. |?|
  3. |?|
  4. |?|
  5. |?|
  6. |?|
  7. |?|
  8. |?|
  9. |?|
  10. |?|
Notices
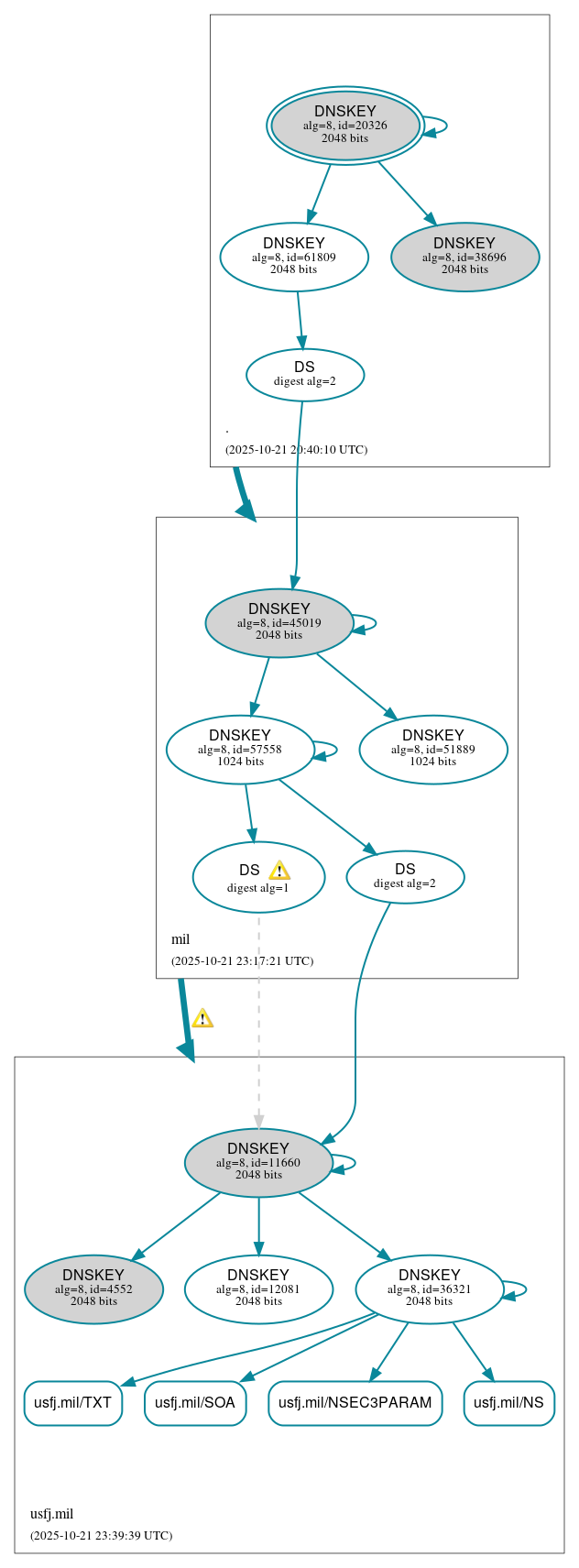
DNSSEC Authentication Chain

RRset statusRRset status

Secure (4)
  • usfj.mil/NS
  • usfj.mil/NSEC3PARAM
  • usfj.mil/SOA
  • usfj.mil/TXT

DNSKEY/DS/NSEC statusDNSKEY/DS/NSEC status

Secure (13)
  • ./DNSKEY (alg 8, id 20326)
  • ./DNSKEY (alg 8, id 38696)
  • ./DNSKEY (alg 8, id 61809)
  • mil/DNSKEY (alg 8, id 45019)
  • mil/DNSKEY (alg 8, id 51889)
  • mil/DNSKEY (alg 8, id 57558)
  • mil/DS (alg 8, id 45019)
  • usfj.mil/DNSKEY (alg 8, id 11660)
  • usfj.mil/DNSKEY (alg 8, id 12081)
  • usfj.mil/DNSKEY (alg 8, id 36321)
  • usfj.mil/DNSKEY (alg 8, id 4552)
  • usfj.mil/DS (alg 8, id 11660)
  • usfj.mil/DS (alg 8, id 11660)

Delegation statusDelegation status

Secure (2)
  • . to mil
  • mil to usfj.mil

NoticesNotices

Errors (7)
  • jkfbv.sf13n.usfj.mil/A has errors; select the "Denial of existence" DNSSEC option to see them.
  • usfj.mil/CNAME has errors; select the "Denial of existence" DNSSEC option to see them.
  • usfj.mil/CDNSKEY has errors; select the "Denial of existence" DNSSEC option to see them.
  • usfj.mil/MX has errors; select the "Denial of existence" DNSSEC option to see them.
  • usfj.mil/CDS has errors; select the "Denial of existence" DNSSEC option to see them.
  • usfj.mil/A has errors; select the "Denial of existence" DNSSEC option to see them.
  • usfj.mil/AAAA has errors; select the "Denial of existence" DNSSEC option to see them.
Warnings (12)
  • mil to usfj.mil: The following NS name(s) were found in the delegation NS RRset (i.e., in the mil zone), but not in the authoritative NS RRset: pnocxns1.pr.navy.mil, pnocxns2.pr.navy.mil See RFC 1034, Sec. 4.2.2.
  • usfj.mil/DS (alg 8, id 11660): DNSSEC implementers are prohibited from implementing signing with DS algorithm 1 (SHA-1). See RFC 8624, Sec. 3.2.
  • usfj.mil/DS (alg 8, id 11660): DNSSEC implementers are prohibited from implementing signing with DS algorithm 1 (SHA-1). See RFC 8624, Sec. 3.2.
  • usfj.mil/DS (alg 8, id 11660): DS records with digest type 1 (SHA-1) are ignored when DS records with digest type 2 (SHA-256) exist in the same RRset. See RFC 4509, Sec. 3.
  • usfj.mil/DS (alg 8, id 11660): DS records with digest type 1 (SHA-1) are ignored when DS records with digest type 2 (SHA-256) exist in the same RRset. See RFC 4509, Sec. 3.
  • jkfbv.sf13n.usfj.mil/A has warnings; select the "Denial of existence" DNSSEC option to see them.
  • usfj.mil/CNAME has warnings; select the "Denial of existence" DNSSEC option to see them.
  • usfj.mil/CDNSKEY has warnings; select the "Denial of existence" DNSSEC option to see them.
  • usfj.mil/MX has warnings; select the "Denial of existence" DNSSEC option to see them.
  • usfj.mil/CDS has warnings; select the "Denial of existence" DNSSEC option to see them.
  • usfj.mil/A has warnings; select the "Denial of existence" DNSSEC option to see them.
  • usfj.mil/AAAA has warnings; select the "Denial of existence" DNSSEC option to see them.

DNSKEY legend

Full legend
SEP bit setSEP bit set
Revoke bit setRevoke bit set
Trust anchorTrust anchor
Download: png | svg
Warning JavaScript is required to make the graph below interactive.
DNSSEC authentication graph