View on GitHub

DNSViz: A DNS visualization tool

usf.edu

Updated: 2025-10-27 21:08:56 UTC (22 days ago) Update now
« Previous analysis | Next analysis »
DNSSEC options (hide)
  1. |?|
  2. |?|
  3. |?|
  4. |?|
  5. |?|
  6. |?|
  7. |?|
  8. |?|
  9. |?|
  10. |?|
Notices
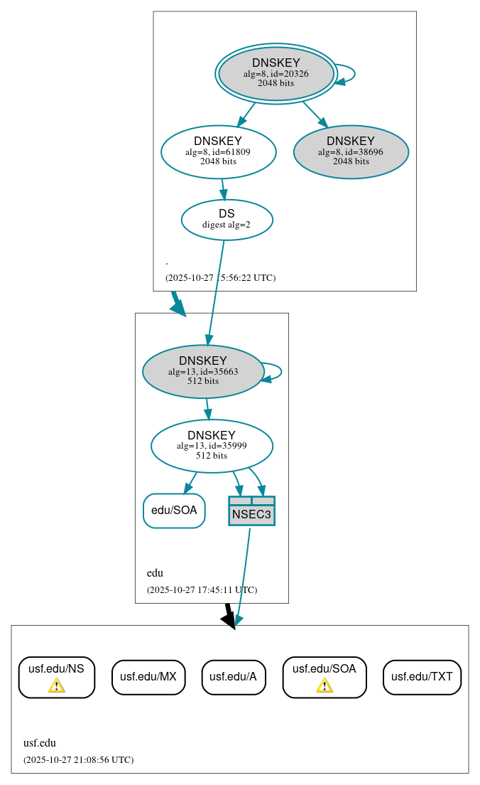
DNSSEC Authentication Chain

RRset statusRRset status

Insecure (5)
  • usf.edu/A
  • usf.edu/MX
  • usf.edu/NS
  • usf.edu/SOA
  • usf.edu/TXT
Secure (1)
  • edu/SOA

DNSKEY/DS/NSEC statusDNSKEY/DS/NSEC status

Secure (7)
  • ./DNSKEY (alg 8, id 20326)
  • ./DNSKEY (alg 8, id 38696)
  • ./DNSKEY (alg 8, id 61809)
  • NSEC3 proving non-existence of usf.edu/DS
  • edu/DNSKEY (alg 13, id 35663)
  • edu/DNSKEY (alg 13, id 35999)
  • edu/DS (alg 13, id 35663)

Delegation statusDelegation status

Insecure (1)
  • edu to usf.edu
Secure (1)
  • . to edu

NoticesNotices

Warnings (8)
  • usf.edu/NS: No response was received until the UDP payload size was decreased, indicating that the server might be attempting to send a payload that exceeds the path maximum transmission unit (PMTU) size. See RFC 6891, Sec. 6.2.6. (2607:fe50:0:f201::2, UDP_-_EDNS0_4096_D_KN)
  • usf.edu/SOA: No response was received from the server over UDP (tried 7 times) until the NSID EDNS option was removed (however, this server appeared to respond legitimately to other queries with the NSID EDNS option present). See RFC 6891, Sec. 6.1.2. (2607:fe50:0:f201::2, UDP_-_EDNS0_4096_D_KN_0x20)
  • usf.edu/SOA: No response was received from the server over UDP (tried 8 times) until the COOKIE EDNS option was removed (however, this server appeared to respond legitimately to other queries with the COOKIE EDNS option present). See RFC 6891, Sec. 6.1.2. (2607:fe50:0:102::2, UDP_-_EDNS0_4096_D_KN)
  • usf.edu/SOA: No response was received until the UDP payload size was decreased, indicating that the server might be attempting to send a payload that exceeds the path maximum transmission unit (PMTU) size. See RFC 6891, Sec. 6.2.6. (2607:fe50:0:102::2, UDP_-_EDNS0_4096_D_KN_0x20)
  • usf.edu/CDNSKEY has warnings; select the "Denial of existence" DNSSEC option to see them.
  • usf.edu/AAAA has warnings; select the "Denial of existence" DNSSEC option to see them.
  • usf.edu/CDS has warnings; select the "Denial of existence" DNSSEC option to see them.
  • usf.edu/DNSKEY has warnings; select the "Denial of existence" DNSSEC option to see them.

DNSKEY legend

Full legend
SEP bit setSEP bit set
Revoke bit setRevoke bit set
Trust anchorTrust anchor
Download: png | svg
Warning JavaScript is required to make the graph below interactive.
DNSSEC authentication graph