View on GitHub

DNSViz: A DNS visualization tool

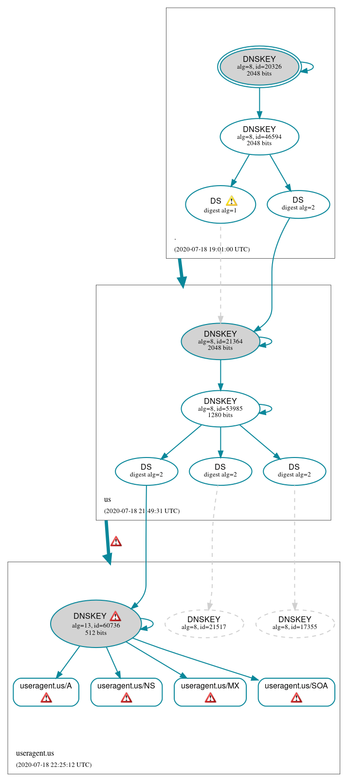
useragent.us

Updated: 2020-07-18 22:25:12 UTC (1978 days ago) Update now
« Previous analysis | Next analysis »
DNSSEC options (hide)
  1. |?|
  2. |?|
  3. |?|
  4. |?|
  5. |?|
  6. |?|
  7. |?|
  8. |?|
  9. |?|
  10. |?|
Notices
DNSSEC Authentication Chain

RRset statusRRset status

Secure (4)
  • useragent.us/A
  • useragent.us/MX
  • useragent.us/NS
  • useragent.us/SOA

DNSKEY/DS/NSEC statusDNSKEY/DS/NSEC status

Secure (10)
  • ./DNSKEY (alg 8, id 20326)
  • ./DNSKEY (alg 8, id 46594)
  • us/DNSKEY (alg 8, id 21364)
  • us/DNSKEY (alg 8, id 53985)
  • us/DS (alg 8, id 21364)
  • us/DS (alg 8, id 21364)
  • useragent.us/DNSKEY (alg 13, id 60736)
  • useragent.us/DS (alg 13, id 60736)
  • useragent.us/DS (alg 8, id 17355)
  • useragent.us/DS (alg 8, id 21517)
Non_existent (2)
  • useragent.us/DNSKEY (alg 8, id 17355)
  • useragent.us/DNSKEY (alg 8, id 21517)

Delegation statusDelegation status

Secure (2)
  • . to us
  • us to useragent.us

NoticesNotices

Errors (11)
  • us to useragent.us: The DS RRset for the zone included algorithm 8 (RSASHA256), but no DS RR matched a DNSKEY with algorithm 8 that signs the zone's DNSKEY RRset. See RFC 4035, Sec. 2.2, RFC 6840, Sec. 5.11. (52.1.67.188, 70.91.226.201, 70.91.226.203, 2001:470:1f11:1c7::1, 2600:1f18:4256:3a00:afa5:4e5c:6de8:7c4c, UDP_-_EDNS0_4096_D_K, UDP_-_EDNS0_512_D_K)
  • useragent.us/A: The DS RRset for the zone included algorithm 8 (RSASHA256), but no RRSIG with algorithm 8 covering the RRset was returned in the response. See RFC 4035, Sec. 2.2, RFC 6840, Sec. 5.11. (52.1.67.188, 70.91.226.201, 70.91.226.203, 2001:470:1f11:1c7::1, 2600:1f18:4256:3a00:afa5:4e5c:6de8:7c4c, UDP_-_EDNS0_4096_D_K)
  • useragent.us/DNSKEY (alg 13, id 60736): The DS RRset for the zone included algorithm 8 (RSASHA256), but no RRSIG with algorithm 8 covering the RRset was returned in the response. See RFC 4035, Sec. 2.2, RFC 6840, Sec. 5.11. (52.1.67.188, 70.91.226.201, 70.91.226.203, 2001:470:1f11:1c7::1, 2600:1f18:4256:3a00:afa5:4e5c:6de8:7c4c, UDP_-_EDNS0_4096_D_K, UDP_-_EDNS0_512_D_K)
  • useragent.us/MX: The DS RRset for the zone included algorithm 8 (RSASHA256), but no RRSIG with algorithm 8 covering the RRset was returned in the response. See RFC 4035, Sec. 2.2, RFC 6840, Sec. 5.11. (52.1.67.188, 70.91.226.201, 70.91.226.203, 2001:470:1f11:1c7::1, 2600:1f18:4256:3a00:afa5:4e5c:6de8:7c4c, UDP_-_EDNS0_4096_D_K, UDP_-_EDNS0_512_D_K)
  • useragent.us/NS: The DS RRset for the zone included algorithm 8 (RSASHA256), but no RRSIG with algorithm 8 covering the RRset was returned in the response. See RFC 4035, Sec. 2.2, RFC 6840, Sec. 5.11. (52.1.67.188, 70.91.226.201, 70.91.226.203, 2001:470:1f11:1c7::1, 2600:1f18:4256:3a00:afa5:4e5c:6de8:7c4c, UDP_-_EDNS0_4096_D_K)
  • useragent.us/SOA: The DS RRset for the zone included algorithm 8 (RSASHA256), but no RRSIG with algorithm 8 covering the RRset was returned in the response. See RFC 4035, Sec. 2.2, RFC 6840, Sec. 5.11. (52.1.67.188, 70.91.226.201, 70.91.226.203, 2001:470:1f11:1c7::1, 2600:1f18:4256:3a00:afa5:4e5c:6de8:7c4c, TCP_-_EDNS0_4096_D, UDP_-_EDNS0_4096_D_K, UDP_-_EDNS0_4096_D_K_0x20)
  • 3pqdktic1y.useragent.us/A has errors; select the "Denial of existence" DNSSEC option to see them.
  • useragent.us/AAAA has errors; select the "Denial of existence" DNSSEC option to see them.
  • useragent.us/DNSKEY has errors; select the "Denial of existence" DNSSEC option to see them.
  • useragent.us/CNAME has errors; select the "Denial of existence" DNSSEC option to see them.
  • useragent.us/TXT has errors; select the "Denial of existence" DNSSEC option to see them.
Warnings (4)
  • us/DS (alg 8, id 21364): DNSSEC implementers are prohibited from implementing signing with DS algorithm 1 (SHA-1). See RFC 8624, Sec. 3.2.
  • us/DS (alg 8, id 21364): DNSSEC implementers are prohibited from implementing signing with DS algorithm 1 (SHA-1). See RFC 8624, Sec. 3.2.
  • us/DS (alg 8, id 21364): DS records with digest type 1 (SHA-1) are ignored when DS records with digest type 2 (SHA-256) exist in the same RRset. See RFC 4509, Sec. 3.
  • us/DS (alg 8, id 21364): DS records with digest type 1 (SHA-1) are ignored when DS records with digest type 2 (SHA-256) exist in the same RRset. See RFC 4509, Sec. 3.

DNSKEY legend

Full legend
SEP bit setSEP bit set
Revoke bit setRevoke bit set
Trust anchorTrust anchor
Download: png | svg
Warning JavaScript is required to make the graph below interactive.
DNSSEC authentication graph