View on GitHub

DNSViz: A DNS visualization tool

user-mgmt.digital.auto

Updated: 2024-05-14 10:50:38 UTC (594 days ago) Update now
« Previous analysis | Next analysis »
DNSSEC options (hide)
  1. |?|
  2. |?|
  3. |?|
  4. |?|
  5. |?|
  6. |?|
  7. |?|
  8. |?|
  9. |?|
  10. |?|
Notices
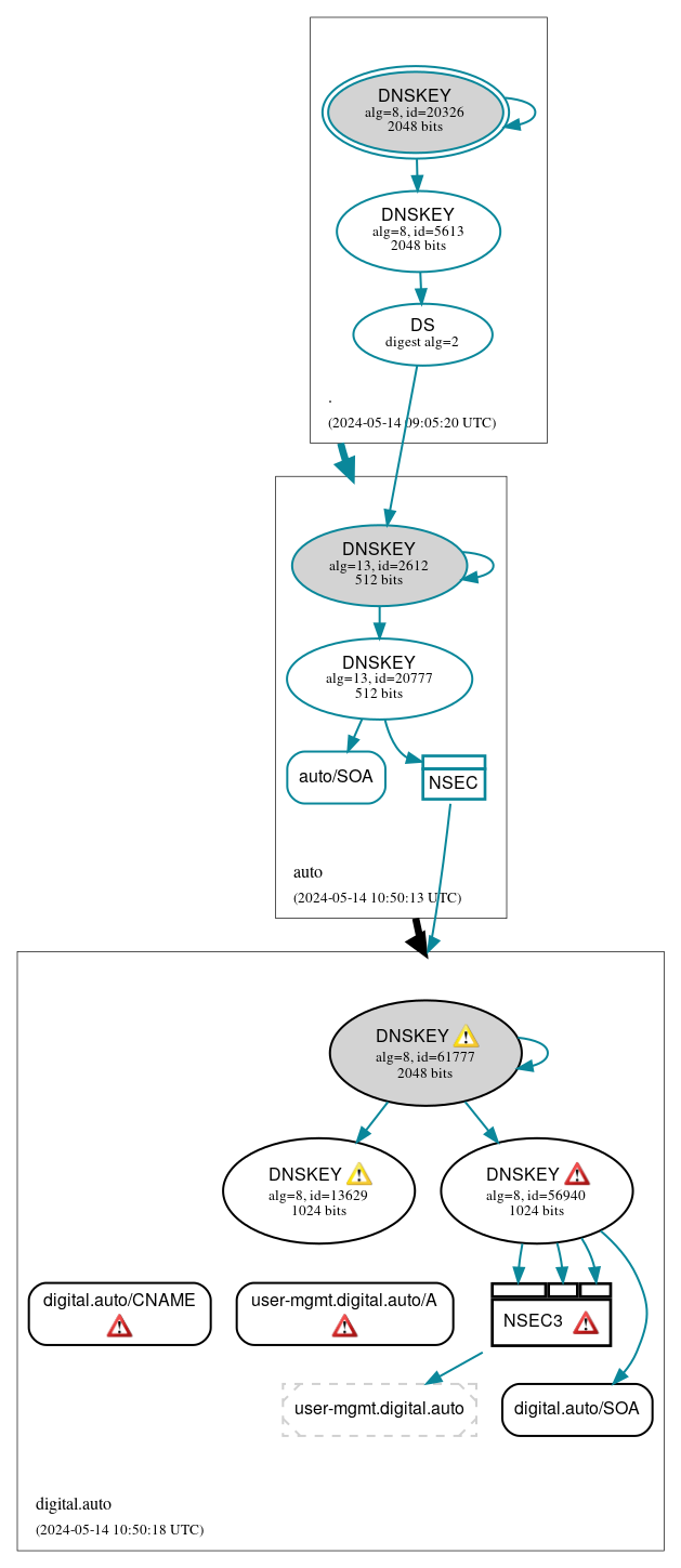
DNSSEC Authentication Chain

RRset statusRRset status

Insecure (4)
  • digital.auto/CNAME
  • digital.auto/SOA
  • user-mgmt.digital.auto/A
  • user-mgmt.digital.auto/A (NXDOMAIN)
Secure (1)
  • auto/SOA

DNSKEY/DS/NSEC statusDNSKEY/DS/NSEC status

Insecure (4)
  • NSEC3 proving non-existence of user-mgmt.digital.auto/A
  • digital.auto/DNSKEY (alg 8, id 13629)
  • digital.auto/DNSKEY (alg 8, id 56940)
  • digital.auto/DNSKEY (alg 8, id 61777)
Secure (6)
  • ./DNSKEY (alg 8, id 20326)
  • ./DNSKEY (alg 8, id 5613)
  • NSEC proving non-existence of digital.auto/DS
  • auto/DNSKEY (alg 13, id 20777)
  • auto/DNSKEY (alg 13, id 2612)
  • auto/DS (alg 13, id 2612)

Delegation statusDelegation status

Insecure (1)
  • auto to digital.auto
Secure (1)
  • . to auto

NoticesNotices

Errors (9)
  • NSEC3 proving non-existence of user-mgmt.digital.auto/A: An iterations count of 0 must be used in NSEC3 records to alleviate computational burdens. See RFC 9276, Sec. 3.1.
  • NSEC3 proving non-existence of user-mgmt.digital.auto/A: An iterations count of 0 must be used in NSEC3 records to alleviate computational burdens. See RFC 9276, Sec. 3.1.
  • NSEC3 proving non-existence of user-mgmt.digital.auto/A: The following queries resulted in an answer response, even though the NSEC3 records indicate that the queried names don't exist: user-mgmt.digital.auto/A See RFC 5155, Sec. 8.4.
  • NSEC3 proving non-existence of user-mgmt.digital.auto/A: The following queries resulted in an answer response, even though the NSEC3 records indicate that the queried names don't exist: user-mgmt.digital.auto/A See RFC 5155, Sec. 8.4.
  • digital.auto/CNAME: No RRSIG covering the RRset was returned in the response. See RFC 4035, Sec. 3.1.1. (163.114.216.17, 163.114.216.49, 163.114.217.17, 163.114.217.49, 2402:cf80:107::1, 2402:cf80:107::49, 2a00:edc0:107::1, 2a00:edc0:107::49, UDP_-_EDNS0_4096_D_KN, UDP_-_EDNS0_512_D_KN)
  • digital.auto/DNSKEY (alg 8, id 56940): The DNSKEY RR was not found in the DNSKEY RRset returned by one or more servers. (163.114.216.17, 163.114.216.49, 163.114.217.17, 163.114.217.49, 2402:cf80:107::1, 2402:cf80:107::49, 2a00:edc0:107::1, 2a00:edc0:107::49, UDP_-_EDNS0_4096_D_KN, UDP_-_EDNS0_512_D_KN)
  • user-mgmt.digital.auto/A: No RRSIG covering the RRset was returned in the response. See RFC 4035, Sec. 3.1.1. (163.114.216.17, 163.114.216.49, 163.114.217.17, 163.114.217.49, 2402:cf80:107::1, 2402:cf80:107::49, 2a00:edc0:107::1, 2a00:edc0:107::49, UDP_-_EDNS0_4096_D_KN)
  • digital.auto/CNAME has errors; select the "Denial of existence" DNSSEC option to see them.
  • user-mgmt.digital.auto/AAAA has errors; select the "Denial of existence" DNSSEC option to see them.
Warnings (7)
  • NSEC3 proving non-existence of user-mgmt.digital.auto/A: The salt value for an NSEC3 record should be empty. See RFC 9276, Sec. 3.1.
  • NSEC3 proving non-existence of user-mgmt.digital.auto/A: The salt value for an NSEC3 record should be empty. See RFC 9276, Sec. 3.1.
  • digital.auto/CNAME: The server returned CNAME for digital.auto, but records of other types exist at that name. See RFC 2181, Sec. 10.1.
  • digital.auto/DNSKEY (alg 8, id 13629): The DNSKEY RR was not found in the DNSKEY RRset returned by one or more servers. (163.114.216.17, 163.114.216.49, 163.114.217.17, 163.114.217.49, 2402:cf80:107::1, 2402:cf80:107::49, 2a00:edc0:107::1, 2a00:edc0:107::49, UDP_-_EDNS0_4096_D_KN, UDP_-_EDNS0_512_D_KN)
  • digital.auto/DNSKEY (alg 8, id 61777): The DNSKEY RR was not found in the DNSKEY RRset returned by one or more servers. (163.114.216.17, 163.114.216.49, 163.114.217.17, 163.114.217.49, 2402:cf80:107::1, 2402:cf80:107::49, 2a00:edc0:107::1, 2a00:edc0:107::49, UDP_-_EDNS0_4096_D_KN, UDP_-_EDNS0_512_D_KN)
  • digital.auto/CNAME has warnings; select the "Denial of existence" DNSSEC option to see them.
  • user-mgmt.digital.auto/AAAA has warnings; select the "Denial of existence" DNSSEC option to see them.

DNSKEY legend

Full legend
SEP bit setSEP bit set
Revoke bit setRevoke bit set
Trust anchorTrust anchor
Download: png | svg
Warning JavaScript is required to make the graph below interactive.
DNSSEC authentication graph