View on GitHub

DNSViz: A DNS visualization tool

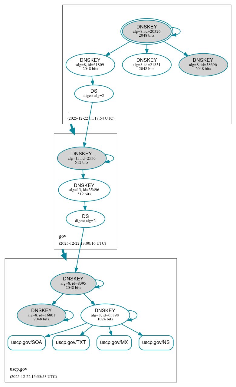
uscp.gov

Updated: 2025-12-22 15:35:53 UTC (4 days ago) Update now
« Previous analysis | Next analysis »
DNSSEC options (hide)
  1. |?|
  2. |?|
  3. |?|
  4. |?|
  5. |?|
  6. |?|
  7. |?|
  8. |?|
  9. |?|
  10. |?|
Notices
DNSSEC Authentication Chain

RRset statusRRset status

Secure (4)
  • uscp.gov/MX
  • uscp.gov/NS
  • uscp.gov/SOA
  • uscp.gov/TXT

DNSKEY/DS/NSEC statusDNSKEY/DS/NSEC status

Secure (11)
  • ./DNSKEY (alg 8, id 20326)
  • ./DNSKEY (alg 8, id 21831)
  • ./DNSKEY (alg 8, id 38696)
  • ./DNSKEY (alg 8, id 61809)
  • gov/DNSKEY (alg 13, id 2536)
  • gov/DNSKEY (alg 13, id 35496)
  • gov/DS (alg 13, id 2536)
  • uscp.gov/DNSKEY (alg 8, id 16801)
  • uscp.gov/DNSKEY (alg 8, id 63898)
  • uscp.gov/DNSKEY (alg 8, id 8395)
  • uscp.gov/DS (alg 8, id 8395)

Delegation statusDelegation status

Secure (2)
  • . to gov
  • gov to uscp.gov

DNSKEY legend

Full legend
SEP bit setSEP bit set
Revoke bit setRevoke bit set
Trust anchorTrust anchor
Download: png | svg
Warning JavaScript is required to make the graph below interactive.
DNSSEC authentication graph