View on GitHub

DNSViz: A DNS visualization tool

units.it

Updated: 2025-11-04 14:34:18 UTC (157 days ago) Update now
« Previous analysis | Next analysis »
DNSSEC options (hide)
  1. |?|
  2. |?|
  3. |?|
  4. |?|
  5. |?|
  6. |?|
  7. |?|
  8. |?|
  9. |?|
  10. |?|
Notices
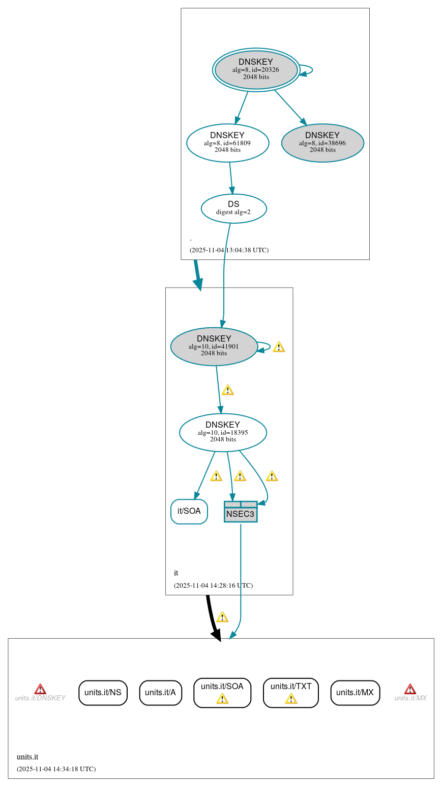
DNSSEC Authentication Chain

RRset statusRRset status

Insecure (5)
  • units.it/A
  • units.it/MX
  • units.it/NS
  • units.it/SOA
  • units.it/TXT
Secure (1)
  • it/SOA

DNSKEY/DS/NSEC statusDNSKEY/DS/NSEC status

Secure (7)
  • ./DNSKEY (alg 8, id 20326)
  • ./DNSKEY (alg 8, id 38696)
  • ./DNSKEY (alg 8, id 61809)
  • NSEC3 proving non-existence of units.it/DS
  • it/DNSKEY (alg 10, id 18395)
  • it/DNSKEY (alg 10, id 41901)
  • it/DS (alg 10, id 41901)

Delegation statusDelegation status

Insecure (1)
  • it to units.it
Secure (1)
  • . to it

NoticesNotices

Errors (3)
  • units.it/DNSKEY: No response was received from the server over UDP (tried 4 times). See RFC 1035, Sec. 4.2. (140.105.114.22, UDP_-_EDNS0_512_D_KN)
  • units.it/MX: No response was received from the server over UDP (tried 4 times). See RFC 1035, Sec. 4.2. (140.105.114.22, 140.105.114.33, UDP_-_EDNS0_512_D_KN)
  • units.it/DNSKEY has errors; select the "Denial of existence" DNSSEC option to see them.
Warnings (12)
  • RRSIG NSEC3 proving non-existence of units.it/DS alg 10, id 18395: DNSSEC implementers are recommended against implementing signing with DNSSEC algorithm 10 (RSASHA512). See RFC 8624, Sec. 3.1.
  • RRSIG NSEC3 proving non-existence of units.it/DS alg 10, id 18395: DNSSEC implementers are recommended against implementing signing with DNSSEC algorithm 10 (RSASHA512). See RFC 8624, Sec. 3.1.
  • RRSIG it/DNSKEY alg 10, id 41901: DNSSEC implementers are recommended against implementing signing with DNSSEC algorithm 10 (RSASHA512). See RFC 8624, Sec. 3.1.
  • RRSIG it/DNSKEY alg 10, id 41901: DNSSEC implementers are recommended against implementing signing with DNSSEC algorithm 10 (RSASHA512). See RFC 8624, Sec. 3.1.
  • RRSIG it/SOA alg 10, id 18395: DNSSEC implementers are recommended against implementing signing with DNSSEC algorithm 10 (RSASHA512). See RFC 8624, Sec. 3.1.
  • it to units.it: Authoritative AAAA records exist for ns1.units.it, but there are no corresponding AAAA glue records. See RFC 1034, Sec. 4.2.2.
  • it to units.it: Authoritative AAAA records exist for ns2.units.it, but there are no corresponding AAAA glue records. See RFC 1034, Sec. 4.2.2.
  • units.it/SOA: No response was received until the UDP payload size was decreased, indicating that the server might be attempting to send a payload that exceeds the path maximum transmission unit (PMTU) size. See RFC 6891, Sec. 6.2.6. (140.105.114.22, UDP_-_EDNS0_4096_D_KN)
  • units.it/TXT: No response was received from the server over UDP (tried 7 times) until the NSID EDNS option was removed (however, this server appeared to respond legitimately to other queries with the NSID EDNS option present). See RFC 6891, Sec. 6.1.2. (140.105.114.33, UDP_-_EDNS0_4096_D_KN)
  • units.it/TXT: No response was received until the UDP payload size was decreased, indicating that the server might be attempting to send a payload that exceeds the path maximum transmission unit (PMTU) size. See RFC 6891, Sec. 6.2.6. (140.105.114.22, UDP_-_EDNS0_4096_D_KN)
  • units.it/DS has warnings; select the "Denial of existence" DNSSEC option to see them.
  • ywsd8.7d5ft.units.it/A has warnings; select the "Denial of existence" DNSSEC option to see them.

DNSKEY legend

Full legend
SEP bit setSEP bit set
Revoke bit setRevoke bit set
Trust anchorTrust anchor
Download: png | svg
Warning JavaScript is required to make the graph below interactive.
DNSSEC authentication graph