View on GitHub

DNSViz: A DNS visualization tool

united.com

Updated: 2025-08-09 16:41:48 UTC (125 days ago) Update now
« Previous analysis | Next analysis »
DNSSEC options (hide)
  1. |?|
  2. |?|
  3. |?|
  4. |?|
  5. |?|
  6. |?|
  7. |?|
  8. |?|
  9. |?|
  10. |?|
Notices
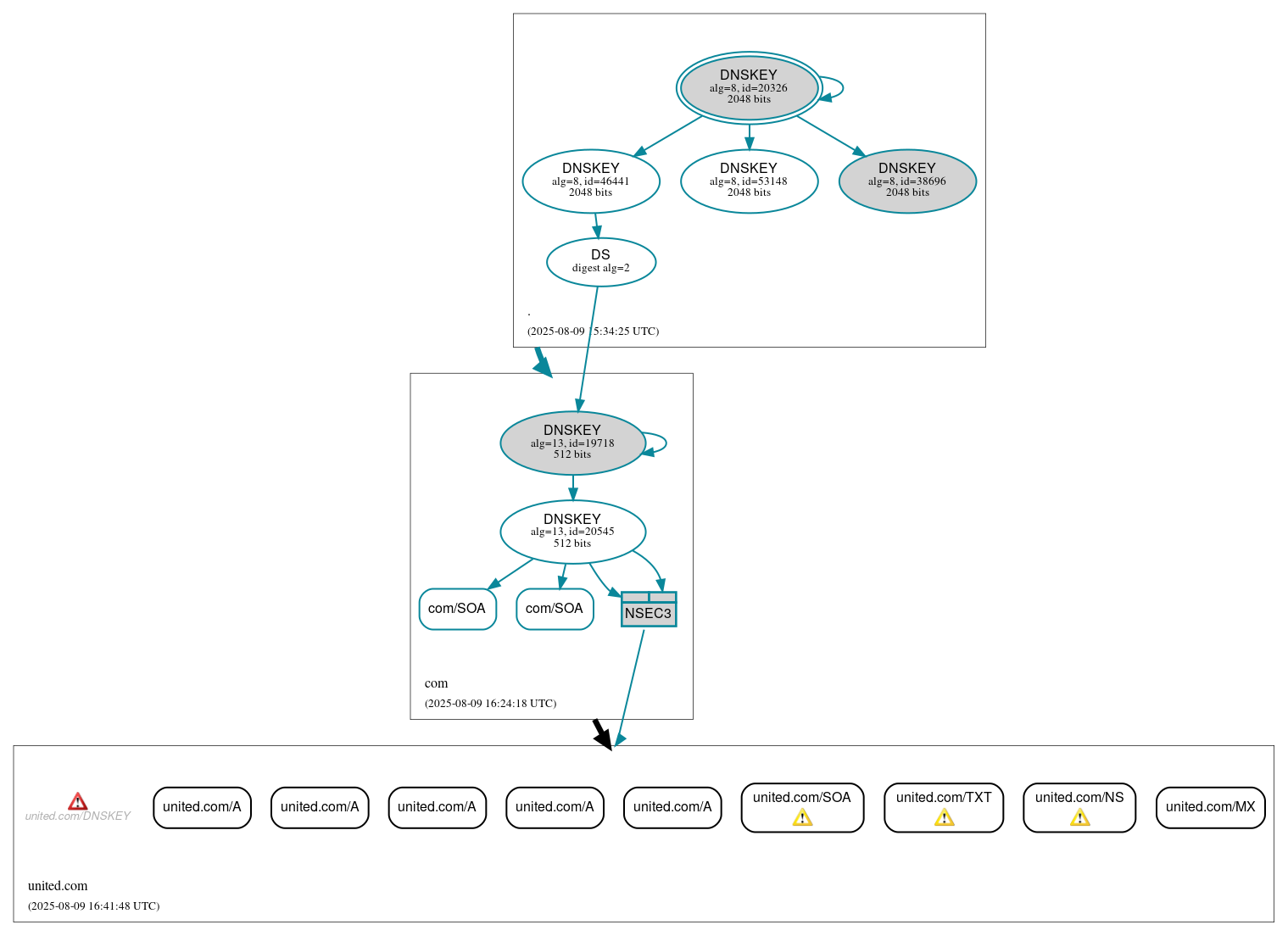
DNSSEC Authentication Chain

RRset statusRRset status

Insecure (9)
  • united.com/A
  • united.com/A
  • united.com/A
  • united.com/A
  • united.com/A
  • united.com/MX
  • united.com/NS
  • united.com/SOA
  • united.com/TXT
Secure (2)
  • com/SOA
  • com/SOA

DNSKEY/DS/NSEC statusDNSKEY/DS/NSEC status

Secure (8)
  • ./DNSKEY (alg 8, id 20326)
  • ./DNSKEY (alg 8, id 38696)
  • ./DNSKEY (alg 8, id 46441)
  • ./DNSKEY (alg 8, id 53148)
  • NSEC3 proving non-existence of united.com/DS
  • com/DNSKEY (alg 13, id 19718)
  • com/DNSKEY (alg 13, id 20545)
  • com/DS (alg 13, id 19718)

Delegation statusDelegation status

Insecure (1)
  • com to united.com
Secure (1)
  • . to com

NoticesNotices

Errors (2)
  • united.com/DNSKEY: No response was received from the server over UDP (tried 4 times). See RFC 1035, Sec. 4.2. (2600:1480:1::42, UDP_-_EDNS0_512_D_KN)
  • united.com/DNSKEY has errors; select the "Denial of existence" DNSSEC option to see them.
Warnings (5)
  • united.com/NS: No response was received until the UDP payload size was decreased, indicating that the server might be attempting to send a payload that exceeds the path maximum transmission unit (PMTU) size. See RFC 6891, Sec. 6.2.6. (2600:1480:1::42, UDP_-_EDNS0_4096_D_KN)
  • united.com/SOA: No response was received until the UDP payload size was decreased, indicating that the server might be attempting to send a payload that exceeds the path maximum transmission unit (PMTU) size. See RFC 6891, Sec. 6.2.6. (2600:1480:1::42, 2600:1480:d000::41, UDP_-_EDNS0_4096_D_KN, UDP_-_EDNS0_4096_D_KN_0x20)
  • united.com/TXT: No response was received until the UDP payload size was decreased, indicating that the server might be attempting to send a payload that exceeds the path maximum transmission unit (PMTU) size. See RFC 6891, Sec. 6.2.6. (2600:1480:d000::41, UDP_-_EDNS0_4096_D_KN)
  • united.com/DNSKEY has warnings; select the "Denial of existence" DNSSEC option to see them.
  • 0wpiq.o73el.united.com/A has warnings; select the "Denial of existence" DNSSEC option to see them.

DNSKEY legend

Full legend
SEP bit setSEP bit set
Revoke bit setRevoke bit set
Trust anchorTrust anchor
Download: png | svg
Warning JavaScript is required to make the graph below interactive.
DNSSEC authentication graph