View on GitHub

DNSViz: A DNS visualization tool

uni-frankfurt.de

Updated: 2024-08-05 13:31:24 UTC (503 days ago) Update now
« Previous analysis | Next analysis »
DNSSEC options (hide)
  1. |?|
  2. |?|
  3. |?|
  4. |?|
  5. |?|
  6. |?|
  7. |?|
  8. |?|
  9. |?|
  10. |?|
Notices
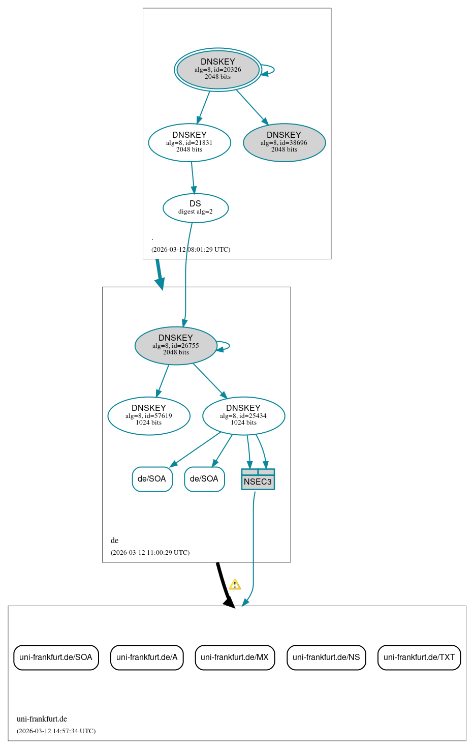
DNSSEC Authentication Chain

RRset statusRRset status

Insecure (5)
  • uni-frankfurt.de/A
  • uni-frankfurt.de/MX
  • uni-frankfurt.de/NS
  • uni-frankfurt.de/SOA
  • uni-frankfurt.de/TXT
Secure (1)
  • de/SOA

DNSKEY/DS/NSEC statusDNSKEY/DS/NSEC status

Secure (6)
  • ./DNSKEY (alg 8, id 20038)
  • ./DNSKEY (alg 8, id 20326)
  • NSEC3 proving non-existence of uni-frankfurt.de/DS
  • de/DNSKEY (alg 8, id 26755)
  • de/DNSKEY (alg 8, id 32136)
  • de/DS (alg 8, id 26755)

Delegation statusDelegation status

Insecure (1)
  • de to uni-frankfurt.de
Secure (1)
  • . to de

NoticesNotices

Errors (3)
  • NSEC3 proving non-existence of uni-frankfurt.de/DS: An iterations count of 0 must be used in NSEC3 records to alleviate computational burdens. See RFC 9276, Sec. 3.1.
  • NSEC3 proving non-existence of uni-frankfurt.de/DS: An iterations count of 0 must be used in NSEC3 records to alleviate computational burdens. See RFC 9276, Sec. 3.1.
  • uni-frankfurt.de/DS has errors; select the "Denial of existence" DNSSEC option to see them.
Warnings (7)
  • ./DNSKEY (alg 8, id 20038): The server appears to support DNS cookies but did not return a COOKIE option. See RFC 7873, Sec. 5.2.3. (2001:500:2f::f, UDP_-_EDNS0_4096_D_KN)
  • ./DNSKEY (alg 8, id 20326): The server appears to support DNS cookies but did not return a COOKIE option. See RFC 7873, Sec. 5.2.3. (2001:500:2f::f, UDP_-_EDNS0_4096_D_KN)
  • NSEC3 proving non-existence of uni-frankfurt.de/DS: The salt value for an NSEC3 record should be empty. See RFC 9276, Sec. 3.1.
  • NSEC3 proving non-existence of uni-frankfurt.de/DS: The salt value for an NSEC3 record should be empty. See RFC 9276, Sec. 3.1.
  • de to uni-frankfurt.de: Authoritative AAAA records exist for chaplin.rz.uni-frankfurt.de, but there are no corresponding AAAA glue records. See RFC 1034, Sec. 4.2.2.
  • de to uni-frankfurt.de: Authoritative AAAA records exist for wattdenn.rz.uni-frankfurt.de, but there are no corresponding AAAA glue records. See RFC 1034, Sec. 4.2.2.
  • uni-frankfurt.de/DS has warnings; select the "Denial of existence" DNSSEC option to see them.

DNSKEY legend

Full legend
SEP bit setSEP bit set
Revoke bit setRevoke bit set
Trust anchorTrust anchor
Download: png | svg
Warning JavaScript is required to make the graph below interactive.
DNSSEC authentication graph