View on GitHub

DNSViz: A DNS visualization tool

uni-bremen.de

Updated: 2025-04-17 08:57:33 UTC (300 days ago) Update now
« Previous analysis | Next analysis »
DNSSEC options (hide)
  1. |?|
  2. |?|
  3. |?|
  4. |?|
  5. |?|
  6. |?|
  7. |?|
  8. |?|
  9. |?|
  10. |?|
Notices
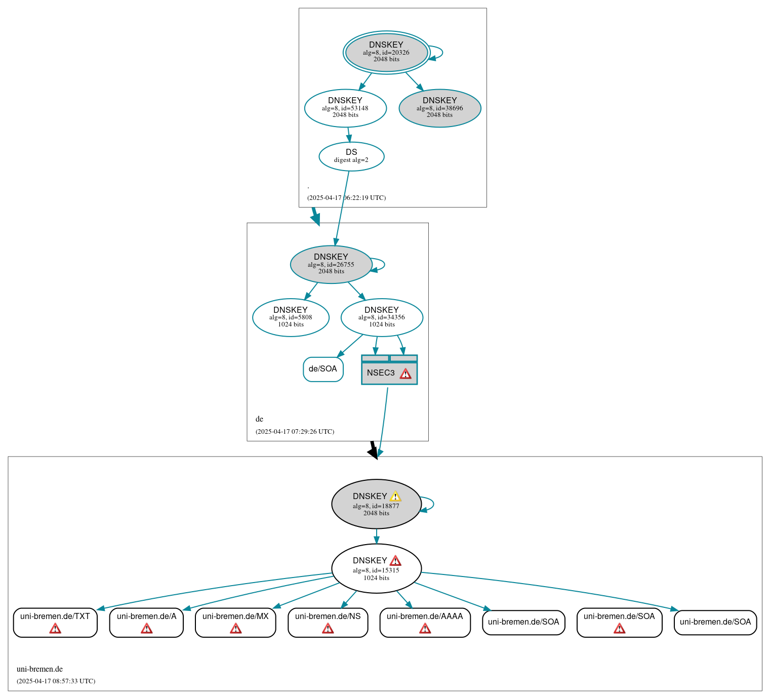
DNSSEC Authentication Chain

RRset statusRRset status

Insecure (8)
  • uni-bremen.de/A
  • uni-bremen.de/AAAA
  • uni-bremen.de/MX
  • uni-bremen.de/NS
  • uni-bremen.de/SOA
  • uni-bremen.de/SOA
  • uni-bremen.de/SOA
  • uni-bremen.de/TXT
Secure (1)
  • de/SOA

DNSKEY/DS/NSEC statusDNSKEY/DS/NSEC status

Insecure (2)
  • uni-bremen.de/DNSKEY (alg 8, id 15315)
  • uni-bremen.de/DNSKEY (alg 8, id 18877)
Secure (8)
  • ./DNSKEY (alg 8, id 20326)
  • ./DNSKEY (alg 8, id 38696)
  • ./DNSKEY (alg 8, id 53148)
  • NSEC3 proving non-existence of uni-bremen.de/DS
  • de/DNSKEY (alg 8, id 26755)
  • de/DNSKEY (alg 8, id 34356)
  • de/DNSKEY (alg 8, id 5808)
  • de/DS (alg 8, id 26755)

Delegation statusDelegation status

Insecure (1)
  • de to uni-bremen.de
Secure (1)
  • . to de

NoticesNotices

Errors (16)
  • NSEC3 proving non-existence of uni-bremen.de/DS: An iterations count of 0 must be used in NSEC3 records to alleviate computational burdens. See RFC 9276, Sec. 3.1.
  • NSEC3 proving non-existence of uni-bremen.de/DS: An iterations count of 0 must be used in NSEC3 records to alleviate computational burdens. See RFC 9276, Sec. 3.1.
  • uni-bremen.de/A: No RRSIG covering the RRset was returned in the response. See RFC 4035, Sec. 3.1.1. (134.102.20.20, UDP_-_EDNS0_4096_D_KN)
  • uni-bremen.de/AAAA: No RRSIG covering the RRset was returned in the response. See RFC 4035, Sec. 3.1.1. (134.102.20.20, UDP_-_EDNS0_4096_D_KN)
  • uni-bremen.de/DNSKEY (alg 8, id 15315): The DNSKEY RR was not found in the DNSKEY RRset returned by one or more servers. (134.102.20.20, UDP_-_EDNS0_4096_D_KN, UDP_-_EDNS0_512_D_KN)
  • uni-bremen.de/MX: No RRSIG covering the RRset was returned in the response. See RFC 4035, Sec. 3.1.1. (134.102.20.20, UDP_-_EDNS0_4096_D_KN, UDP_-_EDNS0_512_D_KN)
  • uni-bremen.de/NS: No RRSIG covering the RRset was returned in the response. See RFC 4035, Sec. 3.1.1. (134.102.20.20, UDP_-_EDNS0_4096_D_KN)
  • uni-bremen.de/SOA: No RRSIG covering the RRset was returned in the response. See RFC 4035, Sec. 3.1.1. (134.102.20.20, TCP_-_EDNS0_4096_D_N, UDP_-_EDNS0_4096_D_KN, UDP_-_EDNS0_4096_D_KN_0x20)
  • uni-bremen.de/TXT: No RRSIG covering the RRset was returned in the response. See RFC 4035, Sec. 3.1.1. (134.102.20.20, UDP_-_EDNS0_4096_D_KN)
  • uni-bremen.de/DNSKEY has errors; select the "Denial of existence" DNSSEC option to see them.
  • uni-bremen.de/DS has errors; select the "Denial of existence" DNSSEC option to see them.
  • uni-bremen.de/CNAME has errors; select the "Denial of existence" DNSSEC option to see them.
  • gulmb.57yz1.uni-bremen.de/A has errors; select the "Denial of existence" DNSSEC option to see them.
  • uni-bremen.de/CDNSKEY has errors; select the "Denial of existence" DNSSEC option to see them.
  • uni-bremen.de/CDS has errors; select the "Denial of existence" DNSSEC option to see them.
  • uni-bremen.de/NSEC3PARAM has errors; select the "Denial of existence" DNSSEC option to see them.
Warnings (4)
  • NSEC3 proving non-existence of uni-bremen.de/DS: The salt value for an NSEC3 record should be empty. See RFC 9276, Sec. 3.1.
  • NSEC3 proving non-existence of uni-bremen.de/DS: The salt value for an NSEC3 record should be empty. See RFC 9276, Sec. 3.1.
  • uni-bremen.de/DNSKEY (alg 8, id 18877): The DNSKEY RR was not found in the DNSKEY RRset returned by one or more servers. (134.102.20.20, UDP_-_EDNS0_4096_D_KN, UDP_-_EDNS0_512_D_KN)
  • uni-bremen.de/DS has warnings; select the "Denial of existence" DNSSEC option to see them.

DNSKEY legend

Full legend
SEP bit setSEP bit set
Revoke bit setRevoke bit set
Trust anchorTrust anchor
Download: png | svg
Warning JavaScript is required to make the graph below interactive.
DNSSEC authentication graph