View on GitHub

DNSViz: A DNS visualization tool

uni-bielefeld.de

Updated: 2025-04-24 13:45:48 UTC (275 days ago) Update now
« Previous analysis | Next analysis »
DNSSEC options (hide)
  1. |?|
  2. |?|
  3. |?|
  4. |?|
  5. |?|
  6. |?|
  7. |?|
  8. |?|
  9. |?|
  10. |?|
Notices
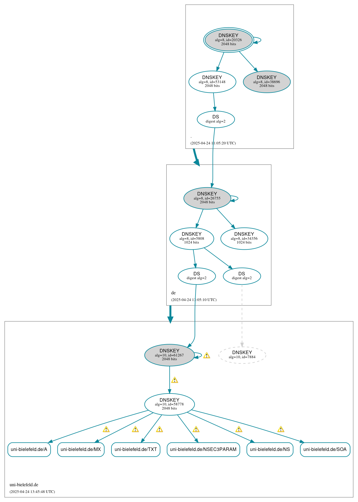
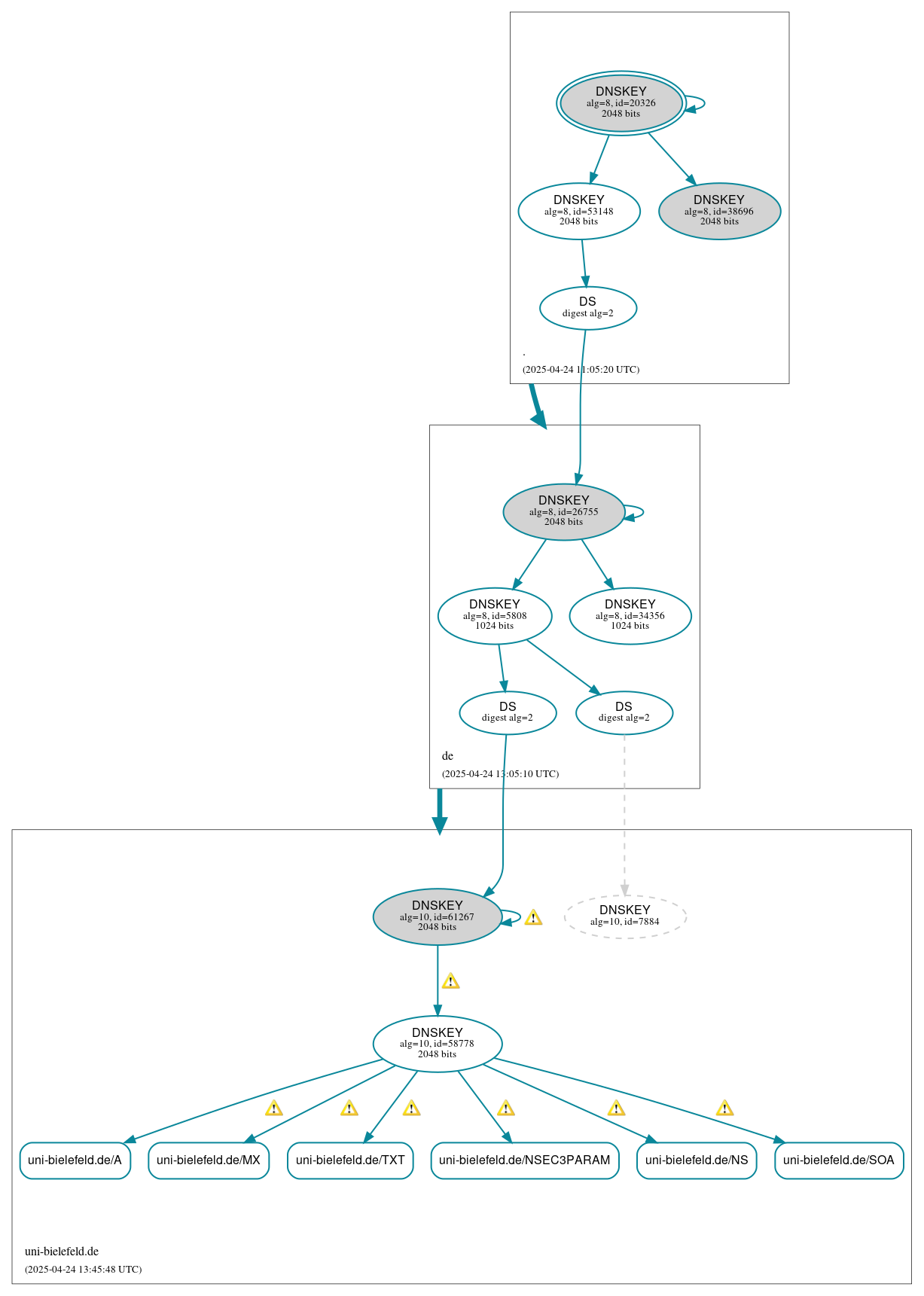
DNSSEC Authentication Chain

RRset statusRRset status

Secure (6)
  • uni-bielefeld.de/A
  • uni-bielefeld.de/MX
  • uni-bielefeld.de/NS
  • uni-bielefeld.de/NSEC3PARAM
  • uni-bielefeld.de/SOA
  • uni-bielefeld.de/TXT

DNSKEY/DS/NSEC statusDNSKEY/DS/NSEC status

Secure (11)
  • ./DNSKEY (alg 8, id 20326)
  • ./DNSKEY (alg 8, id 38696)
  • ./DNSKEY (alg 8, id 53148)
  • de/DNSKEY (alg 8, id 26755)
  • de/DNSKEY (alg 8, id 34356)
  • de/DNSKEY (alg 8, id 5808)
  • de/DS (alg 8, id 26755)
  • uni-bielefeld.de/DNSKEY (alg 10, id 58778)
  • uni-bielefeld.de/DNSKEY (alg 10, id 61267)
  • uni-bielefeld.de/DS (alg 10, id 61267)
  • uni-bielefeld.de/DS (alg 10, id 7884)
Non_existent (1)
  • uni-bielefeld.de/DNSKEY (alg 10, id 7884)

Delegation statusDelegation status

Secure (2)
  • . to de
  • de to uni-bielefeld.de

NoticesNotices

Warnings (14)
  • RRSIG uni-bielefeld.de/A alg 10, id 58778: DNSSEC implementers are recommended against implementing signing with DNSSEC algorithm 10 (RSASHA512). See RFC 8624, Sec. 3.1.
  • RRSIG uni-bielefeld.de/DNSKEY alg 10, id 61267: DNSSEC implementers are recommended against implementing signing with DNSSEC algorithm 10 (RSASHA512). See RFC 8624, Sec. 3.1.
  • RRSIG uni-bielefeld.de/DNSKEY alg 10, id 61267: DNSSEC implementers are recommended against implementing signing with DNSSEC algorithm 10 (RSASHA512). See RFC 8624, Sec. 3.1.
  • RRSIG uni-bielefeld.de/MX alg 10, id 58778: DNSSEC implementers are recommended against implementing signing with DNSSEC algorithm 10 (RSASHA512). See RFC 8624, Sec. 3.1.
  • RRSIG uni-bielefeld.de/NS alg 10, id 58778: DNSSEC implementers are recommended against implementing signing with DNSSEC algorithm 10 (RSASHA512). See RFC 8624, Sec. 3.1.
  • RRSIG uni-bielefeld.de/NSEC3PARAM alg 10, id 58778: DNSSEC implementers are recommended against implementing signing with DNSSEC algorithm 10 (RSASHA512). See RFC 8624, Sec. 3.1.
  • RRSIG uni-bielefeld.de/SOA alg 10, id 58778: DNSSEC implementers are recommended against implementing signing with DNSSEC algorithm 10 (RSASHA512). See RFC 8624, Sec. 3.1.
  • RRSIG uni-bielefeld.de/TXT alg 10, id 58778: DNSSEC implementers are recommended against implementing signing with DNSSEC algorithm 10 (RSASHA512). See RFC 8624, Sec. 3.1.
  • uni-bielefeld.de/CDS has warnings; select the "Denial of existence" DNSSEC option to see them.
  • uni-bielefeld.de/CDNSKEY has warnings; select the "Denial of existence" DNSSEC option to see them.
  • uni-bielefeld.de/AAAA has warnings; select the "Denial of existence" DNSSEC option to see them.
  • lthu0.ptexz.uni-bielefeld.de/A has warnings; select the "Denial of existence" DNSSEC option to see them.
  • uni-bielefeld.de/DNSKEY has warnings; select the "Denial of existence" DNSSEC option to see them.
  • uni-bielefeld.de/CNAME has warnings; select the "Denial of existence" DNSSEC option to see them.

DNSKEY legend

Full legend
SEP bit setSEP bit set
Revoke bit setRevoke bit set
Trust anchorTrust anchor
Download: png | svg
Warning JavaScript is required to make the graph below interactive.
DNSSEC authentication graph