View on GitHub

DNSViz: A DNS visualization tool

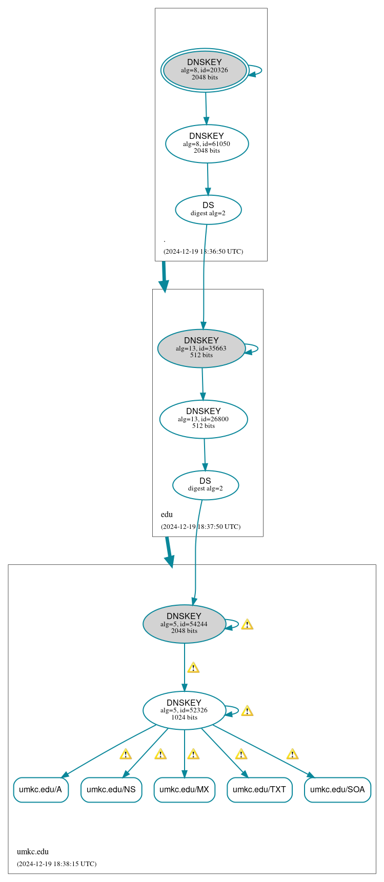
umkc.edu

Updated: 2024-12-19 18:38:15 UTC (366 days ago) Update now
« Previous analysis | Next analysis »
DNSSEC options (hide)
  1. |?|
  2. |?|
  3. |?|
  4. |?|
  5. |?|
  6. |?|
  7. |?|
  8. |?|
  9. |?|
  10. |?|
Notices
DNSSEC Authentication Chain

RRset statusRRset status

Secure (5)
  • umkc.edu/A
  • umkc.edu/MX
  • umkc.edu/NS
  • umkc.edu/SOA
  • umkc.edu/TXT

DNSKEY/DS/NSEC statusDNSKEY/DS/NSEC status

Secure (8)
  • ./DNSKEY (alg 8, id 20326)
  • ./DNSKEY (alg 8, id 61050)
  • edu/DNSKEY (alg 13, id 26800)
  • edu/DNSKEY (alg 13, id 35663)
  • edu/DS (alg 13, id 35663)
  • umkc.edu/DNSKEY (alg 5, id 52326)
  • umkc.edu/DNSKEY (alg 5, id 54244)
  • umkc.edu/DS (alg 5, id 54244)

Delegation statusDelegation status

Secure (2)
  • . to edu
  • edu to umkc.edu

NoticesNotices

Warnings (16)
  • RRSIG umkc.edu/A alg 5, id 52326: DNSSEC implementers are recommended against implementing signing with DNSSEC algorithm 5 (RSASHA1). See RFC 8624, Sec. 3.1.
  • RRSIG umkc.edu/DNSKEY alg 5, id 52326: DNSSEC implementers are recommended against implementing signing with DNSSEC algorithm 5 (RSASHA1). See RFC 8624, Sec. 3.1.
  • RRSIG umkc.edu/DNSKEY alg 5, id 52326: DNSSEC implementers are recommended against implementing signing with DNSSEC algorithm 5 (RSASHA1). See RFC 8624, Sec. 3.1.
  • RRSIG umkc.edu/DNSKEY alg 5, id 54244: DNSSEC implementers are recommended against implementing signing with DNSSEC algorithm 5 (RSASHA1). See RFC 8624, Sec. 3.1.
  • RRSIG umkc.edu/DNSKEY alg 5, id 54244: DNSSEC implementers are recommended against implementing signing with DNSSEC algorithm 5 (RSASHA1). See RFC 8624, Sec. 3.1.
  • RRSIG umkc.edu/MX alg 5, id 52326: DNSSEC implementers are recommended against implementing signing with DNSSEC algorithm 5 (RSASHA1). See RFC 8624, Sec. 3.1.
  • RRSIG umkc.edu/NS alg 5, id 52326: DNSSEC implementers are recommended against implementing signing with DNSSEC algorithm 5 (RSASHA1). See RFC 8624, Sec. 3.1.
  • RRSIG umkc.edu/SOA alg 5, id 52326: DNSSEC implementers are recommended against implementing signing with DNSSEC algorithm 5 (RSASHA1). See RFC 8624, Sec. 3.1.
  • RRSIG umkc.edu/TXT alg 5, id 52326: DNSSEC implementers are recommended against implementing signing with DNSSEC algorithm 5 (RSASHA1). See RFC 8624, Sec. 3.1.
  • umkc.edu/CDS has warnings; select the "Denial of existence" DNSSEC option to see them.
  • umkc.edu/CDNSKEY has warnings; select the "Denial of existence" DNSSEC option to see them.
  • n67fp.4rno7.umkc.edu/A has warnings; select the "Denial of existence" DNSSEC option to see them.
  • umkc.edu/AAAA has warnings; select the "Denial of existence" DNSSEC option to see them.
  • umkc.edu/DNSKEY has warnings; select the "Denial of existence" DNSSEC option to see them.
  • umkc.edu/CNAME has warnings; select the "Denial of existence" DNSSEC option to see them.
  • umkc.edu/NSEC3PARAM has warnings; select the "Denial of existence" DNSSEC option to see them.

DNSKEY legend

Full legend
SEP bit setSEP bit set
Revoke bit setRevoke bit set
Trust anchorTrust anchor
Download: png | svg
Warning JavaScript is required to make the graph below interactive.
DNSSEC authentication graph