View on GitHub

DNSViz: A DNS visualization tool

ub.bw

Updated: 2021-06-14 13:07:29 UTC (1662 days ago) Update now
« Previous analysis | Next analysis »
DNSSEC options (hide)
  1. |?|
  2. |?|
  3. |?|
  4. |?|
  5. |?|
  6. |?|
  7. |?|
  8. |?|
  9. |?|
  10. |?|
Notices
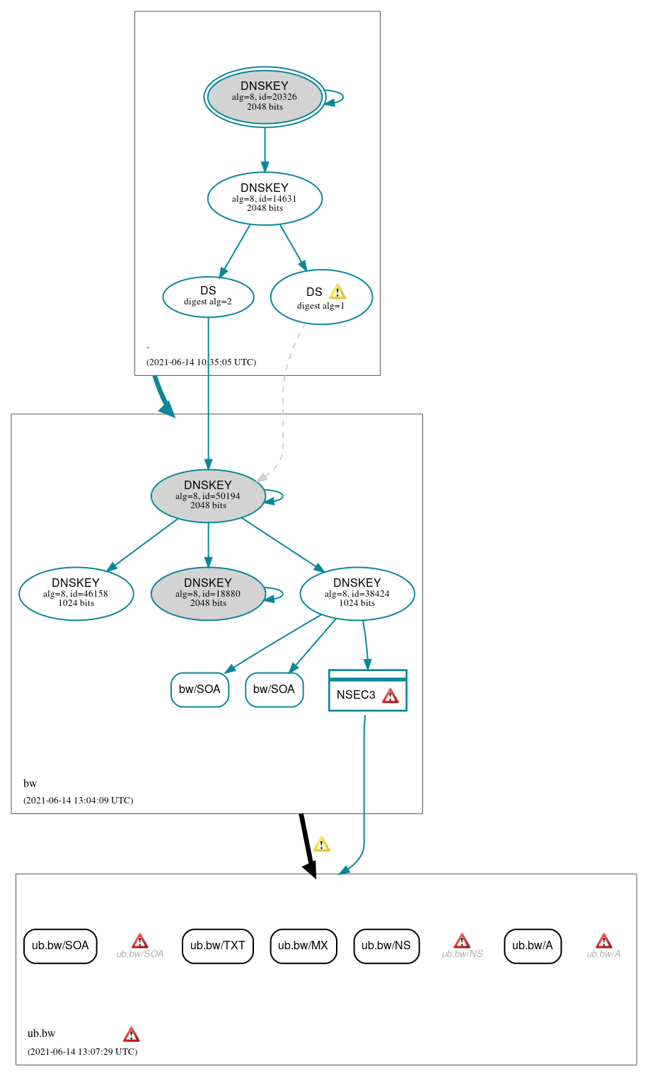
DNSSEC Authentication Chain

RRset statusRRset status

Insecure (5)
  • ub.bw/A
  • ub.bw/MX
  • ub.bw/NS
  • ub.bw/SOA
  • ub.bw/TXT
Secure (2)
  • bw/SOA
  • bw/SOA

DNSKEY/DS/NSEC statusDNSKEY/DS/NSEC status

Secure (9)
  • ./DNSKEY (alg 8, id 14631)
  • ./DNSKEY (alg 8, id 20326)
  • NSEC3 proving non-existence of ub.bw/DS
  • bw/DNSKEY (alg 8, id 18880)
  • bw/DNSKEY (alg 8, id 38424)
  • bw/DNSKEY (alg 8, id 46158)
  • bw/DNSKEY (alg 8, id 50194)
  • bw/DS (alg 8, id 50194)
  • bw/DS (alg 8, id 50194)

Delegation statusDelegation status

Insecure (1)
  • bw to ub.bw
Secure (1)
  • . to bw

NoticesNotices

Errors (8)
  • NSEC3 proving non-existence of ub.bw/DS: An iterations count of 0 must be used in NSEC3 records to alleviate computational burdens. See RFC 9276, Sec. 3.1.
  • NSEC3 proving non-existence of ub.bw/DS: An iterations count of 0 must be used in NSEC3 records to alleviate computational burdens. See RFC 9276, Sec. 3.1.
  • ub.bw zone: The server(s) were not responsive to queries over TCP. See RFC 1035, Sec. 4.2. (168.167.8.18, 196.2.2.230, 196.2.2.231)
  • ub.bw zone: The server(s) were not responsive to queries over UDP. See RFC 1035, Sec. 4.2. (2001:43f8:2a0::230, 2001:43f8:2a0::231, 2001:43f8:2a0:4::18)
  • ub.bw/A: No response was received from the server over UDP (tried 12 times). See RFC 1035, Sec. 4.2. (2001:43f8:2a0::230, 2001:43f8:2a0::231, 2001:43f8:2a0:4::18, UDP_-_NOEDNS_)
  • ub.bw/NS: No response was received from the server over UDP (tried 12 times). See RFC 1035, Sec. 4.2. (2001:43f8:2a0::230, 2001:43f8:2a0::231, 2001:43f8:2a0:4::18, UDP_-_NOEDNS_)
  • ub.bw/SOA: No response was received from the server over TCP (tried 3 times). See RFC 1035, Sec. 4.2. (168.167.8.18, 196.2.2.230, 196.2.2.231, TCP_-_EDNS0_4096_D_N)
  • ub.bw/DS has errors; select the "Denial of existence" DNSSEC option to see them.
Warnings (10)
  • NSEC3 proving non-existence of ub.bw/DS: The salt value for an NSEC3 record should be empty. See RFC 9276, Sec. 3.1.
  • NSEC3 proving non-existence of ub.bw/DS: The salt value for an NSEC3 record should be empty. See RFC 9276, Sec. 3.1.
  • bw to ub.bw: Authoritative AAAA records exist for ns1.ub.bw, but there are no corresponding AAAA glue records. See RFC 1034, Sec. 4.2.2.
  • bw to ub.bw: Authoritative AAAA records exist for ns2.ub.bw, but there are no corresponding AAAA glue records. See RFC 1034, Sec. 4.2.2.
  • bw to ub.bw: Authoritative AAAA records exist for ns3.ub.bw, but there are no corresponding AAAA glue records. See RFC 1034, Sec. 4.2.2.
  • bw/DS (alg 8, id 50194): DNSSEC implementers are prohibited from implementing signing with DS algorithm 1 (SHA-1). See RFC 8624, Sec. 3.2.
  • bw/DS (alg 8, id 50194): DNSSEC implementers are prohibited from implementing signing with DS algorithm 1 (SHA-1). See RFC 8624, Sec. 3.2.
  • bw/DS (alg 8, id 50194): DS records with digest type 1 (SHA-1) are ignored when DS records with digest type 2 (SHA-256) exist in the same RRset. See RFC 4509, Sec. 3.
  • bw/DS (alg 8, id 50194): DS records with digest type 1 (SHA-1) are ignored when DS records with digest type 2 (SHA-256) exist in the same RRset. See RFC 4509, Sec. 3.
  • ub.bw/DS has warnings; select the "Denial of existence" DNSSEC option to see them.

DNSKEY legend

Full legend
SEP bit setSEP bit set
Revoke bit setRevoke bit set
Trust anchorTrust anchor
Download: png | svg
Warning JavaScript is required to make the graph below interactive.
DNSSEC authentication graph