View on GitHub

DNSViz: A DNS visualization tool

treasurydirect.gov

Updated: 2025-11-24 18:23:08 UTC (34 days ago) Update now
« Previous analysis | Next analysis »
DNSSEC options (hide)
  1. |?|
  2. |?|
  3. |?|
  4. |?|
  5. |?|
  6. |?|
  7. |?|
  8. |?|
  9. |?|
  10. |?|
Notices
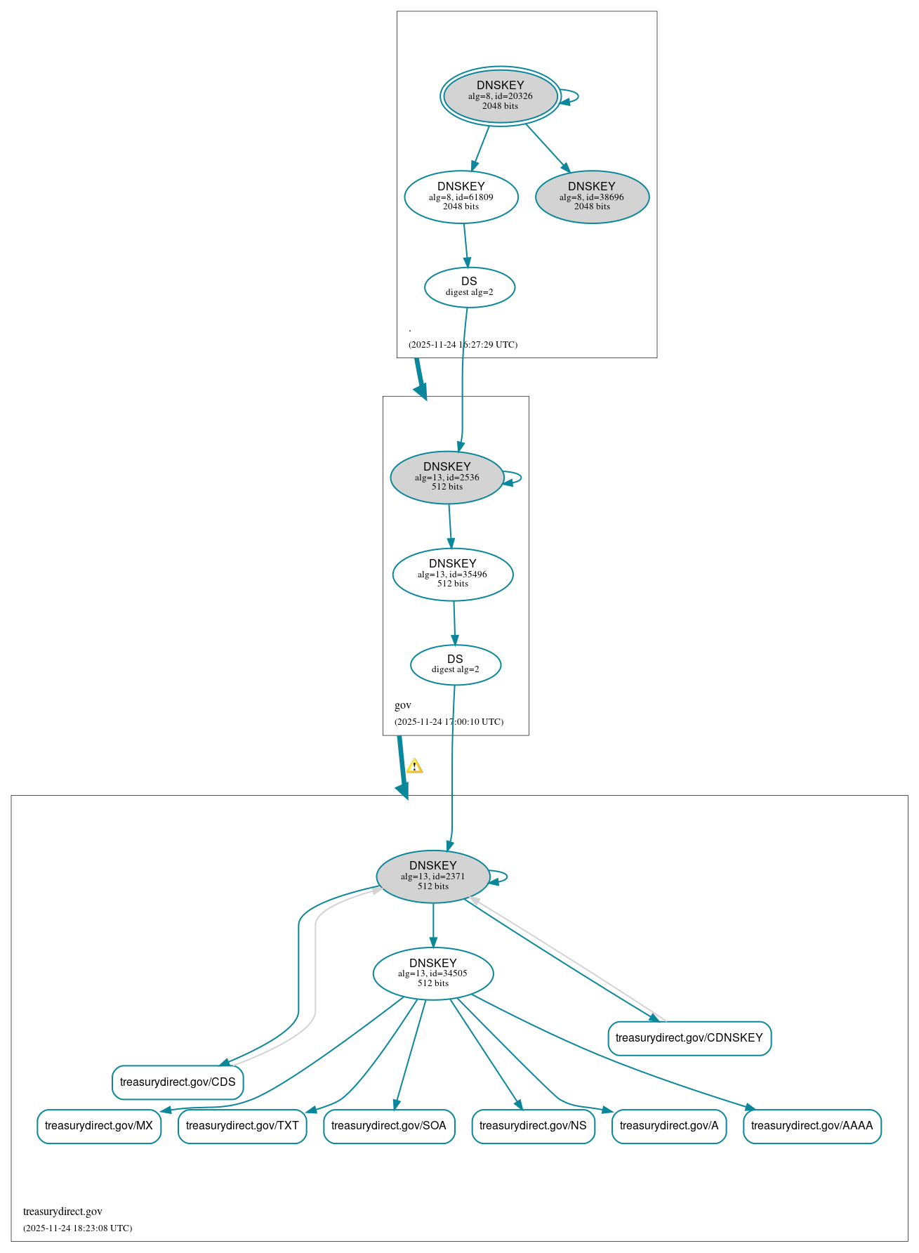
DNSSEC Authentication Chain

RRset statusRRset status

Secure (8)
  • treasurydirect.gov/A
  • treasurydirect.gov/AAAA
  • treasurydirect.gov/CDNSKEY
  • treasurydirect.gov/CDS
  • treasurydirect.gov/MX
  • treasurydirect.gov/NS
  • treasurydirect.gov/SOA
  • treasurydirect.gov/TXT

DNSKEY/DS/NSEC statusDNSKEY/DS/NSEC status

Secure (9)
  • ./DNSKEY (alg 8, id 20326)
  • ./DNSKEY (alg 8, id 38696)
  • ./DNSKEY (alg 8, id 61809)
  • gov/DNSKEY (alg 13, id 2536)
  • gov/DNSKEY (alg 13, id 35496)
  • gov/DS (alg 13, id 2536)
  • treasurydirect.gov/DNSKEY (alg 13, id 2371)
  • treasurydirect.gov/DNSKEY (alg 13, id 34505)
  • treasurydirect.gov/DS (alg 13, id 2371)

Delegation statusDelegation status

Secure (2)
  • . to gov
  • gov to treasurydirect.gov

NoticesNotices

Warnings (2)
  • gov to treasurydirect.gov: The following NS name(s) were found in the authoritative NS RRset, but not in the delegation NS RRset (i.e., in the gov zone): tadeo.ns.cloudflare.com, margot.ns.cloudflare.com See RFC 1034, Sec. 4.2.2.
  • gov to treasurydirect.gov: The following NS name(s) were found in the delegation NS RRset (i.e., in the gov zone), but not in the authoritative NS RRset: ns1.treasurydirect.gov, ns2.treasurydirect.gov See RFC 1034, Sec. 4.2.2.

DNSKEY legend

Full legend
SEP bit setSEP bit set
Revoke bit setRevoke bit set
Trust anchorTrust anchor
Download: png | svg
Warning JavaScript is required to make the graph below interactive.
DNSSEC authentication graph