View on GitHub
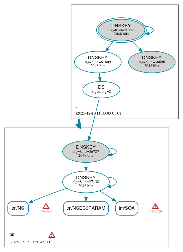
tm
Updated:
2025-12-17 13:20:45 UTC
(
1 day ago
)
Update now
« Previous analysis
|
Next analysis »
Tweet
DNSSEC
Responses
Servers
Analyze
DNSSEC options (
hide
)
|?|
RR types:
--All--
A
AAAA
TXT
PTR
MX
NS
SOA
CNAME
SRV
NAPTR
TLSA
NSEC3PARAM
CDNSKEY
CDS
CAA
|?|
DNSSEC algorithms:
--All--
1 - RSA/MD5
3 - DSA/SHA1
5 - RSA/SHA-1
6 - DSA-NSEC3-SHA1
7 - RSASHA1-NSEC3-SHA1
8 - RSA/SHA-256
10 - RSA/SHA-512
12 - GOST R 34.10-2001
13 - ECDSA Curve P-256 with SHA-256
14 - ECDSA Curve P-384 with SHA-384
15 - Ed25519
16 - Ed448
|?|
DS digest algorithms:
--All--
1 - SHA-1
2 - SHA-256
3 - GOST R 34.11-94
4 - SHA-384
|?|
Denial of existence:
|?|
Redundant edges:
|?|
Ignore RFC 8624:
|?|
Ignore RFC 9276:
|?|
Multi-signer:
|?|
Trust anchors:
Root zone KSK
|?|
Additional trusted keys:
Notices
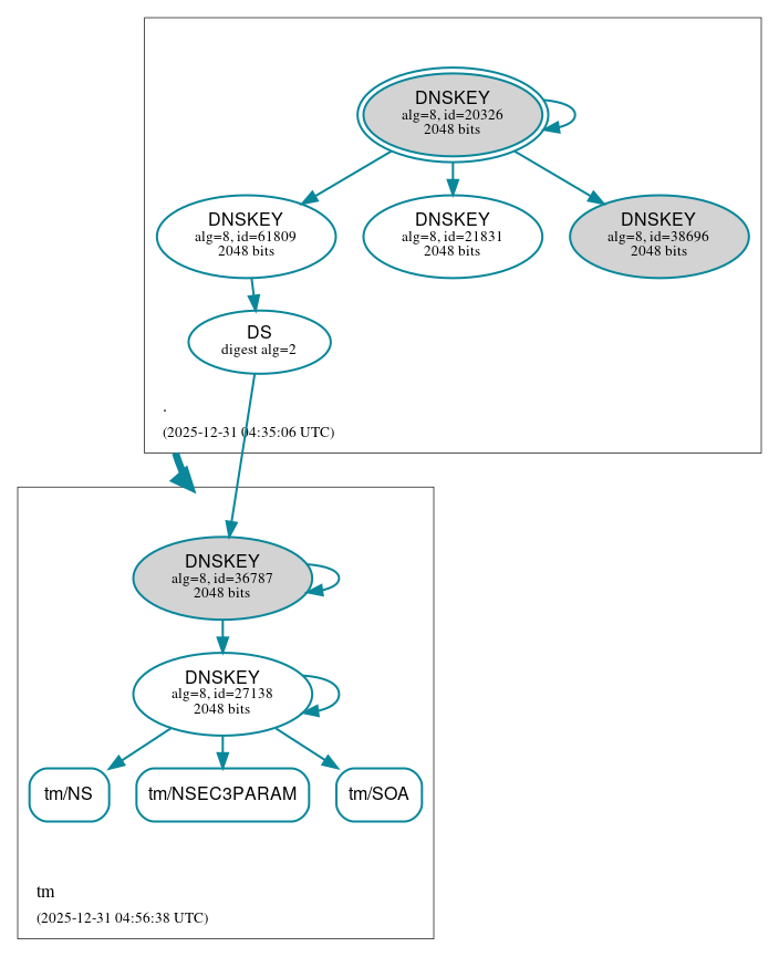
DNSSEC Authentication Chain
RRset status
Secure
(3)
tm/NS
tm/NSEC3PARAM
tm/SOA
DNSKEY/DS/NSEC status
Secure
(6)
./DNSKEY (alg 8, id 20326)
./DNSKEY (alg 8, id 38696)
./DNSKEY (alg 8, id 61809)
tm/DNSKEY (alg 8, id 27138)
tm/DNSKEY (alg 8, id 36787)
tm/DS (alg 8, id 36787)
Delegation status
Secure
(1)
. to tm
Notices
Errors
(8)
tm zone: The server(s) were not responsive to queries over TCP. See RFC 1035, Sec. 4.2. (80.249.100.44)
tm zone: The server(s) were not responsive to queries over UDP. See RFC 1035, Sec. 4.2. (2607:feb8::5:8)
tm/NS: No response was received from the server over UDP (tried 12 times). See RFC 1035, Sec. 4.2. (2607:feb8::5:8, UDP_-_NOEDNS_)
tm/SOA: No response was received from the server over TCP (tried 3 times). See RFC 1035, Sec. 4.2. (80.249.100.44, TCP_-_EDNS0_4096_D_N)
7o1ve.zbo9v.tm/A has errors; select the "Denial of existence" DNSSEC option to see them.
tm/CDS has errors; select the "Denial of existence" DNSSEC option to see them.
tm/CDNSKEY has errors; select the "Denial of existence" DNSSEC option to see them.
tm/CNAME has errors; select the "Denial of existence" DNSSEC option to see them.
Warnings
(4)
7o1ve.zbo9v.tm/A has warnings; select the "Denial of existence" DNSSEC option to see them.
tm/CDS has warnings; select the "Denial of existence" DNSSEC option to see them.
tm/CDNSKEY has warnings; select the "Denial of existence" DNSSEC option to see them.
tm/CNAME has warnings; select the "Denial of existence" DNSSEC option to see them.
DNSKEY legend
Full legend
SEP bit set
Revoke bit set
Trust anchor
See also
DNSSEC Debugger
by
Verisign Labs
.
Download:
png
|
svg
JavaScript is required to make the graph below interactive.