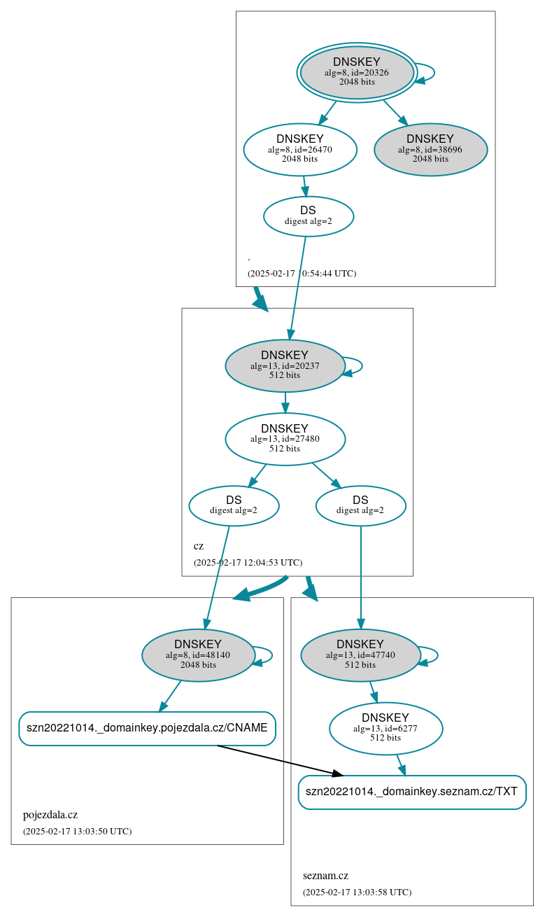
szn20221014._domainkey.pojezdala.cz
« Previous analysis
|
Next analysis »
RRset status
Secure (2)
-
szn20221014._domainkey.pojezdala.cz/CNAME
-
szn20221014._domainkey.seznam.cz/TXT
DNSKEY/DS/NSEC status
Secure (11)
-
./DNSKEY (alg 8, id 20326)
-
./DNSKEY (alg 8, id 26470)
-
./DNSKEY (alg 8, id 38696)
-
cz/DNSKEY (alg 13, id 20237)
-
cz/DNSKEY (alg 13, id 27480)
-
cz/DS (alg 13, id 20237)
-
pojezdala.cz/DNSKEY (alg 8, id 48140)
-
pojezdala.cz/DS (alg 8, id 48140)
-
seznam.cz/DNSKEY (alg 13, id 47740)
-
seznam.cz/DNSKEY (alg 13, id 6277)
-
seznam.cz/DS (alg 13, id 47740)
Delegation status
Secure (3)
-
. to cz
-
cz to pojezdala.cz
-
cz to seznam.cz
DNSKEY legend
Full legend
 | SEP bit set |
 | Revoke bit set |
 | Trust anchor |

JavaScript is required to make the graph below interactive.