View on GitHub

DNSViz: A DNS visualization tool

state.mn.us

Updated: 2025-10-07 16:38:33 UTC (61 days ago) Update now
« Previous analysis | Next analysis »
DNSSEC options (hide)
  1. |?|
  2. |?|
  3. |?|
  4. |?|
  5. |?|
  6. |?|
  7. |?|
  8. |?|
  9. |?|
  10. |?|
Notices
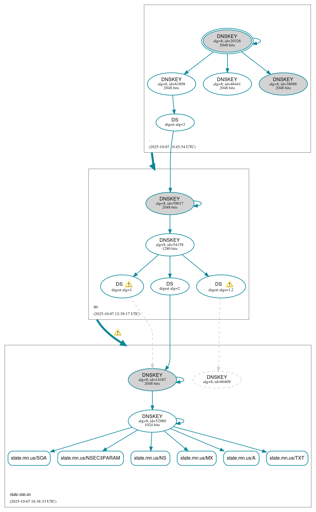
DNSSEC Authentication Chain

RRset statusRRset status

Secure (6)
  • state.mn.us/A
  • state.mn.us/MX
  • state.mn.us/NS
  • state.mn.us/NSEC3PARAM
  • state.mn.us/SOA
  • state.mn.us/TXT

DNSKEY/DS/NSEC statusDNSKEY/DS/NSEC status

Secure (12)
  • ./DNSKEY (alg 8, id 20326)
  • ./DNSKEY (alg 8, id 38696)
  • ./DNSKEY (alg 8, id 46441)
  • ./DNSKEY (alg 8, id 61809)
  • state.mn.us/DNSKEY (alg 8, id 14167)
  • state.mn.us/DNSKEY (alg 8, id 52980)
  • state.mn.us/DS (alg 8, id 14167)
  • state.mn.us/DS (alg 8, id 14167)
  • state.mn.us/DS (alg 8, id 60409)
  • us/DNSKEY (alg 8, id 54159)
  • us/DNSKEY (alg 8, id 59017)
  • us/DS (alg 8, id 59017)
Non_existent (1)
  • state.mn.us/DNSKEY (alg 8, id 60409)

Delegation statusDelegation status

Secure (2)
  • . to us
  • us to state.mn.us

NoticesNotices

Errors (5)
  • state.mn.us/CNAME has errors; select the "Denial of existence" DNSSEC option to see them.
  • 6xlst.ivn1b.state.mn.us/A has errors; select the "Denial of existence" DNSSEC option to see them.
  • state.mn.us/AAAA has errors; select the "Denial of existence" DNSSEC option to see them.
  • state.mn.us/CDNSKEY has errors; select the "Denial of existence" DNSSEC option to see them.
  • state.mn.us/CDS has errors; select the "Denial of existence" DNSSEC option to see them.
Warnings (12)
  • state.mn.us/DS (alg 8, id 14167): DNSSEC implementers are prohibited from implementing signing with DS algorithm 1 (SHA-1). See RFC 8624, Sec. 3.2.
  • state.mn.us/DS (alg 8, id 14167): DNSSEC implementers are prohibited from implementing signing with DS algorithm 1 (SHA-1). See RFC 8624, Sec. 3.2.
  • state.mn.us/DS (alg 8, id 14167): DS records with digest type 1 (SHA-1) are ignored when DS records with digest type 2 (SHA-256) exist in the same RRset. See RFC 4509, Sec. 3.
  • state.mn.us/DS (alg 8, id 14167): DS records with digest type 1 (SHA-1) are ignored when DS records with digest type 2 (SHA-256) exist in the same RRset. See RFC 4509, Sec. 3.
  • us to state.mn.us: The glue address(es) for ns1.state.mn.us (156.98.1.1) differed from its authoritative address(es) (192.112.135.1). See RFC 1034, Sec. 4.2.2.
  • us to state.mn.us: The glue address(es) for ns2.state.mn.us (207.171.71.71) differed from its authoritative address(es) (192.112.136.1). See RFC 1034, Sec. 4.2.2.
  • us to state.mn.us: The glue address(es) for ns3.state.mn.us (207.171.88.188) differed from its authoritative address(es) (192.112.137.1). See RFC 1034, Sec. 4.2.2.
  • state.mn.us/CNAME has warnings; select the "Denial of existence" DNSSEC option to see them.
  • 6xlst.ivn1b.state.mn.us/A has warnings; select the "Denial of existence" DNSSEC option to see them.
  • state.mn.us/AAAA has warnings; select the "Denial of existence" DNSSEC option to see them.
  • state.mn.us/CDNSKEY has warnings; select the "Denial of existence" DNSSEC option to see them.
  • state.mn.us/CDS has warnings; select the "Denial of existence" DNSSEC option to see them.

DNSKEY legend

Full legend
SEP bit setSEP bit set
Revoke bit setRevoke bit set
Trust anchorTrust anchor
Download: png | svg
Warning JavaScript is required to make the graph below interactive.
DNSSEC authentication graph