View on GitHub
speedbone.de
Updated:
2025-02-05 01:23:14 UTC
(
310 days ago
)
Update now
« Previous analysis
|
Next analysis »
Tweet
DNSSEC
Responses
Servers
Analyze
DNSSEC options (
hide
)
|?|
RR types:
--All--
A
AAAA
TXT
PTR
MX
NS
SOA
CNAME
SRV
NAPTR
TLSA
NSEC3PARAM
CDNSKEY
CDS
CAA
|?|
DNSSEC algorithms:
--All--
1 - RSA/MD5
3 - DSA/SHA1
5 - RSA/SHA-1
6 - DSA-NSEC3-SHA1
7 - RSASHA1-NSEC3-SHA1
8 - RSA/SHA-256
10 - RSA/SHA-512
12 - GOST R 34.10-2001
13 - ECDSA Curve P-256 with SHA-256
14 - ECDSA Curve P-384 with SHA-384
15 - Ed25519
16 - Ed448
|?|
DS digest algorithms:
--All--
1 - SHA-1
2 - SHA-256
3 - GOST R 34.11-94
4 - SHA-384
|?|
Denial of existence:
|?|
Redundant edges:
|?|
Ignore RFC 8624:
|?|
Ignore RFC 9276:
|?|
Multi-signer:
|?|
Trust anchors:
Root zone KSK
|?|
Additional trusted keys:
Notices
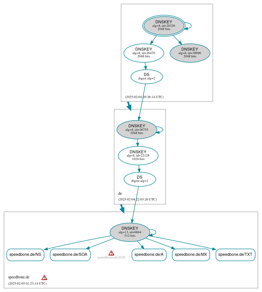
DNSSEC Authentication Chain
RRset status
Secure
(5)
speedbone.de/A
speedbone.de/MX
speedbone.de/NS
speedbone.de/SOA
speedbone.de/TXT
DNSKEY/DS/NSEC status
Secure
(8)
./DNSKEY (alg 8, id 20326)
./DNSKEY (alg 8, id 26470)
./DNSKEY (alg 8, id 38696)
de/DNSKEY (alg 8, id 22128)
de/DNSKEY (alg 8, id 26755)
de/DS (alg 8, id 26755)
speedbone.de/DNSKEY (alg 13, id 6664)
speedbone.de/DS (alg 13, id 6664)
Delegation status
Secure
(2)
. to de
de to speedbone.de
Notices
Errors
(2)
speedbone.de zone: The server(s) were not responsive to queries over TCP. See RFC 1035, Sec. 4.2. (217.13.192.3)
speedbone.de/SOA: There was an error communicating with the server over TCP (UNKNOWN). See RFC 1035, Sec. 4.2. (217.13.192.3, TCP_-_EDNS0_4096_D_N)
DNSKEY legend
Full legend
SEP bit set
Revoke bit set
Trust anchor
See also
DNSSEC Debugger
by
Verisign Labs
.
Download:
png
|
svg
JavaScript is required to make the graph below interactive.