View on GitHub

DNSViz: A DNS visualization tool

soup2nutsstore.myqnapcloud.com

Updated: 2025-07-30 10:29:54 UTC (140 days ago) Update now
« Previous analysis | Next analysis »
DNSSEC options (hide)
  1. |?|
  2. |?|
  3. |?|
  4. |?|
  5. |?|
  6. |?|
  7. |?|
  8. |?|
  9. |?|
  10. |?|
Notices
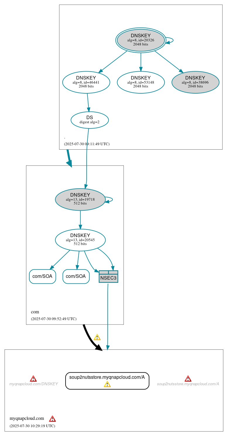
DNSSEC Authentication Chain

RRset statusRRset status

Insecure (1)
  • soup2nutsstore.myqnapcloud.com/A
Secure (2)
  • com/SOA
  • com/SOA

DNSKEY/DS/NSEC statusDNSKEY/DS/NSEC status

Secure (8)
  • ./DNSKEY (alg 8, id 20326)
  • ./DNSKEY (alg 8, id 38696)
  • ./DNSKEY (alg 8, id 46441)
  • ./DNSKEY (alg 8, id 53148)
  • NSEC3 proving non-existence of myqnapcloud.com/DS
  • com/DNSKEY (alg 13, id 19718)
  • com/DNSKEY (alg 13, id 20545)
  • com/DS (alg 13, id 19718)

Delegation statusDelegation status

Insecure (1)
  • com to myqnapcloud.com
Secure (1)
  • . to com

NoticesNotices

Errors (8)
  • myqnapcloud.com zone: The server(s) were not responsive to queries over UDP. See RFC 1035, Sec. 4.2. (2a01:7e00::f03c:92ff:fe99:95e2)
  • myqnapcloud.com/DNSKEY: No response was received from the server over UDP (tried 12 times). See RFC 1035, Sec. 4.2. (172.105.71.171, 172.105.230.229, 2600:3c03::f03c:92ff:fe99:46b, 2a01:7e01::f03c:92ff:fe99:2fcf, UDP_-_NOEDNS_)
  • myqnapcloud.com/DNSKEY: No response was received from the server over UDP (tried 17 times). See RFC 1035, Sec. 4.2. (2400:8902::f03c:92ff:fe99:95a4, UDP_-_EDNS0_4096_D)
  • myqnapcloud.com/DNSKEY: No response was received from the server over UDP (tried 4 times). See RFC 1035, Sec. 4.2. (50.116.55.114, 139.162.219.65, 172.105.230.229, 192.81.129.35, 2400:8902::f03c:92ff:fe99:95a4, 2600:3c03::f03c:92ff:fe99:46b, 2a01:7e01::f03c:92ff:fe99:2fcf, UDP_-_EDNS0_512_D_KN)
  • soup2nutsstore.myqnapcloud.com/A: No response was received from the server over UDP (tried 12 times). See RFC 1035, Sec. 4.2. (50.116.55.114, 139.162.219.65, 192.81.129.35, 2600:3c03::f03c:92ff:fe99:46b, 2a01:7e01::f03c:92ff:fe99:2fcf, UDP_-_NOEDNS_)
  • soup2nutsstore.myqnapcloud.com/A: No response was received from the server over UDP (tried 14 times). See RFC 1035, Sec. 4.2. (2400:8902::f03c:92ff:fe99:95a4, UDP_-_NOEDNS_)
  • myqnapcloud.com/CNAME has errors; select the "Denial of existence" DNSSEC option to see them.
  • soup2nutsstore.myqnapcloud.com/AAAA has errors; select the "Denial of existence" DNSSEC option to see them.
Warnings (8)
  • com to myqnapcloud.com: Authoritative AAAA records exist for ns1.myqnapcloud.com, but there are no corresponding AAAA glue records. See RFC 1034, Sec. 4.2.2.
  • com to myqnapcloud.com: Authoritative AAAA records exist for ns2.myqnapcloud.com, but there are no corresponding AAAA glue records. See RFC 1034, Sec. 4.2.2.
  • com to myqnapcloud.com: Authoritative AAAA records exist for ns3.myqnapcloud.com, but there are no corresponding AAAA glue records. See RFC 1034, Sec. 4.2.2.
  • com to myqnapcloud.com: Authoritative AAAA records exist for ns4.myqnapcloud.com, but there are no corresponding AAAA glue records. See RFC 1034, Sec. 4.2.2.
  • com to myqnapcloud.com: Authoritative AAAA records exist for ns5.myqnapcloud.com, but there are no corresponding AAAA glue records. See RFC 1034, Sec. 4.2.2.
  • soup2nutsstore.myqnapcloud.com/A: No response was received until the UDP payload size was decreased, indicating that the server might be attempting to send a payload that exceeds the path maximum transmission unit (PMTU) size. See RFC 6891, Sec. 6.2.6. (2600:3c01::f03c:92ff:fe99:9521, UDP_-_EDNS0_4096_D_KN)
  • myqnapcloud.com/CNAME has warnings; select the "Denial of existence" DNSSEC option to see them.
  • soup2nutsstore.myqnapcloud.com/AAAA has warnings; select the "Denial of existence" DNSSEC option to see them.

DNSKEY legend

Full legend
SEP bit setSEP bit set
Revoke bit setRevoke bit set
Trust anchorTrust anchor
Download: png | svg
Warning JavaScript is required to make the graph below interactive.
DNSSEC authentication graph